Двуликий Янус прессы

Hide all replies | Show all replies Original topic
23 Oct
Двуликий Янус прессы
Козырев И., Езерский В.
включено до порталу "Простір злагоди" #prostir
Двуликий Янус прессы Козырев И., Езерский В. Источник
Двуликий Янус прессы
28 Apr
Двуликий Янус прессы Козырев И., Езерский В. Источник
ДВУЛИКИЙ ЯНУС ПРЕССЫ
Тегги: кризис СМИ, полная модель СМИ, метафизика и общие эйдосы СМИ и цивилизации, цивилизационный инжиниринг, стратегия развития СМИ
 
Все мы ходим под Богом.
Интересно, какой Бог прессы?
 
Современные СМИ и журналистика в кризисе – ситуативном, системном, цивилизационном. Привычно видеть внешнимипричинами глобальные изменения, что верно отчасти. Истинная причина – метафизическая, состоит в отказе СМИ от самих себя, своей самости («аз есмь»), предмета и большей части своих функций.По сути – в вырождении. И возврат к себе означает виток нового развития в форме совершенно иных СМИ. Форма новая – содержание тоже, исходное. Первая требует изменения, второе – восстановления. Но этому фундаментально препятствуют стереотипы по отношению к СМИ, поэтому теория СМИ, если таковая существует, должна быть существенно пересмотрена. При этом нужно различать кризис журналистики – коллективного воззрения на мир и себя и кризис СМИ – способ формирования и реализации этих воззрений. Обо всем этом подробнее ниже.
 
 
Введение
28 Apr
Двуликий Янус прессы Козырев И., Езерский В. Источник
Есть четыре повода, которые делают тему поиска нового облика журналистики, СМИ актуальной и по-своему необходимой всему обществу. Их четыре, но сгруппированы они в две группы по вектору изменений:
  1. «изменения-угрозы для СМИ»:
    30 Dec
    • (а) наступление Интернета на сферу СМИ и их взаимоотношения с властью;
    • (б) периодические попытки приручить или разгромить независимые СМИ (если такие существуют в природе, но сам факт явного манипулирования через них коллективным сознанием всегда неприятен);
    • (в) меняется цивилизационная среда существования СМИ - мир переходит в постиндустриальную эпоху, в которой будут иными человек, общество, государство, и СМИ им должны как-то по-новому соответствовать, если исходить из мысли, что СМИ должны остаться;
  2. «потребность в СМИ»:
    30 Dec
    Назревающий фазовый переход к следующему типу цивилизации, риски вытеснения и замещения человека во многих сферах его жизни заставляют переосмыслить базовые концепты Бытия, саму онтологию человечества. И сфера СМИ, как феномен коллективного действия и самонастройки, являются в таком переосмыслении исследовательским «выходом в поле».
Если в первом случае нас интересует кризис СМИ и их спасение, то во втором – фазовый кризис и спасение общества через СМИ (СМИ тут являются индикатором и возможным средством излечения). Это вполне соответствует различению СМИ по И.Канту на «вещь-в-себе» и «вещь-для-других».
Общераспространенные подходы к осмыслению кризиса СМИ
30 Dec
Общераспространенные подходы к осмыслению кризиса СМИ и их критике сегодня следующие:
  • § падение тиражей и читательской аудитории, ангажированность и зависимость от собственников, спонсоров, рекламы и политики , слабая сопротивляемость рейдерским захватам или разгрому, потеря монополии на содержательность и скорость информирования, уход от злободневных тем и критики сильных мира сего, вовлеченность в шоу и потребу падению нравов, вовлеченность в гибридную войну и «войну картинок», тем самым оправдание имиджа «второй древнейшей профессии»;
  • § потеря информационных ориентиров и критериев - не ясно, что сегодня в клиповом сознании становится точкой новостной и смысловой сборки; в целом – в какую сторону меняется читатель и каковы тогда под него старые/новые функции СМИ;
  • § при всей очевидности, но не понятно точно, как между собой сопряжены кризис общества и  кризис СМИ;
  • § и т.д. из того, что лежит на поверхности.
Перечень можно было бы продолжить, но это не является целью настоящей статьи. Целью является другое –указать на новый образ и новую линию развития СМИ. В какой-то степени –на перерождение в нечто большее сообразно развитию цивилизации. Тем самым позиционировать СМИ в иное пространство их Бытия – с новыми ролями, ответственностью, функционалом.
Конечно, журналистское сообщество обсуждает эти проблемы и самостоятельно ищет пути выхода. При всей необходимости этого, тут есть свои минусы –
  • (а) журналисты подвержены ментальным ограничениям и профессиональным штампам,
  • (б) являются заложниками общественных клише по поводу СМИ, большую часть из которых породили сами,
  • (в) действуют по принципу «спасение утопающих дело рук сами утопающих».
Заказчиком изменения СМИ является общество
2 Jan
И тут ошибочно все. Кризис СМИ и их новые роли важны для общества больше, чем им самим: СМИ являются феноменом и инструментом, в первую очередь, общества и только во вторую – местом изложения журналисткой точки зрения, чьим-то бизнесом. Поэтому первым и важным «утопающим» является общество.
Только оно может выступать заказчиком на новые СМИ, выступая при этом в двух противоположных качествах – потребителя СМИ и их конкурента в виде соцсетей в Интернете, что уже больше не делает отношения прямолинейными. Наконец, только общество является носителем и генератором смыслов, онтологий и Будущего, источником к саморефлексии и целостному восприятию мира, текущих проблем. Поэтому сами СМИ от своих якорей-клише и ментальных ограничений не избавятся – у них нет для этого своих собственных оснований.
Выводом из выше сказанного является недопустимость оставлять СМИ один на один со своими проблемами и Будущим. Первым утопающим тут является общество, а не СМИ. Кризис СМИ – это пробоина в лодке общества, цивилизации, а не СМИ.
Логика дальнейшего изложения
30 Dec
Дальнейшее изложение будет построено в следующей логике.
  1. Кризис и текущие риски СМИ. Проблематизация
  2. Принципы, сценирование и стратегирование путей выхода
  3. Концептуализация (развертка) сценирования
  4. Новые: онтология СМИ, модель журналистики, модель журналиста, развития и коммуникации общества через СМИ
  5. Социальный и операционный реинжиниринг новой журналистики и СМИ
Часть 1. Кризис СМИ
28 Apr
Двуликий Янус прессы Козырев И., Езерский В. Источник
Причины кризиса СМИ
28 Apr
Двуликий Янус прессы Козырев И., Езерский В. Источник
Причины кризиса СМИ
Часть признаков кризиса и рисков СМИ (потеря содержательного пространства, аудитории и независимости, зацикливание проблем на самих себе с недостаточной рефлексией) выше мы уже обозначили. Сейчас важно это же самое увидеть с причинностных позиций. Если симптоматика налицо, то ее причины, в том числе предельные, первопричины – нет.
Важна именно такая вложенность – причины и первопричины, сходимость к корням, основам Бытия. Так как СМИ – это средства «информации», а она - один из самых метафизичных, экзистенциональных феноменов Бытия. Как и «массовость» («все едино и все одно»).
Причины кризиса СМИ
7 Jan
Представляется, что основными причинами кризиса СМИ являются (симптоматика):
  1. изменение субъекта – потребителя журналисткой информации в лице читателя и цивилизации в целом (коллективного бессознательного) на переходе в постиндустриальную эпоху
  2. изначальный отказ от воплощения всей линии предметов (эйдоса) журналистики, как следствие – отказ от полного набора социальных ролей СМИ
  3. потеря ими статуса «четвертой власти»
  4. как следствие – потеря и/или отказ от полного набора объектов приложения своих усилий.
Это означает, что кризис СМИ, в основном, рукотворный, следствие собственной неосознанности и одновременно – некритичного отношения к СМИ со стороны общества (как бы ни хотелось все списать на внешние изменения). Но по-другому и быть не могло – и СМИ, и общество смотрят не через ту оптику. В результате происходит подмена картины: потерю востребованности связывают с внешними изменениями, тогда как они – лишь среда для воплощения неизменной предметности (функций) СМИ. Формы воплощения могут меняться – бытийное содержание нет.
Кризис вызван отказом СМИ от своей предметности, функциональности, миссии
7 Jan
Поэтому кризис может быть вызван только одним, извращением – частичным или полным отказом от своей предметности, функциональности, миссии.
Современные СМИ сами повредили свой генный код, нарушив иммунную систему инфицированием неверным видением своих функций – от политиков, социологии, самих журналистов. Всех тех, кто претендует на управление нашим вниманием и умом в манипулятивных и государственных «интересах». Тем самым контекст и дискурс СМИ дезориентирован, а любая социальная дезориентация есть состояние ресурса, но не субъекта. Вот СМИ и перестали быть субъектами, а в бессубъектном качестве – неспособными к адаптации к изменениям или ихпорождению. К полноценной рефлексивной и проактивной позиции.
Но все толкователи кризиса именно в этом месте производят подмену и переворачивают с ног на голову – за причину выдаются изменения внешней среды, тогда как повреждено внутреннее, код журналистики, ее самость. В результате сосредотачиваются на чисто операционных аспектах снятия кризиса СМИ (оперативности, интерактивности, мультимедийности, вовлечении читателей, рекламе и т.п.) и общих фразах: «быть актуальными», «интересными» и т.д.
Из сказанного ясно, что логичнымвыходом из кризиса является устранение извращений, неполноты современной журналистики инецелостности СМИ в целом. Восстановление ее генофонда и ролевых функций.
К Полной Модели журналистики в современной цивилизации
7 Jan
Это же означает, что мы должны говорить о Полной Модели журналистики в современной цивилизации, ее когнитивно-социальномкоде.
Выше названная причина кризиса СМИ – частичный отказ от своей миссии и предметности – она поведенческая («отказываемся от того, что имеем»). Но причина более глубокого залегания состоит в том, что то, что имеем, само повреждено. Полная Модель журналистики не может быть восстановлена без метафизической перенастройки ее кода.
На рояле можно сыграть, только если он настроен. В противном случаебудет просто бессмысленный перебор клавиш – бессмысленный перебор функций СМИ. Одни и те же клавиши, будучи настроенными или не настроенными, звучат по-разному. В одном случае музыкант, играя, будет признан гением, в другом – никогда. Должны быть клавиши (функции), и они должны быть настроены (код восстановлен). Клавиши (функции) – это съем кода, доносимое всем звучание. СМИ по-своему должны звучать и доносить звук своего кода. Пока же имеем расстроенный рояль, да еще с частично потерянными клавишами (функциями СМИ). Настройка – это всегда привязка к эталонному звучанию, камертону. Показательно, что камертон задан единым и извне: нота «ля» - частота звука, с которым рождается человек, издавая свой первый крик. Тем самым он синхронизируется с миром, Космосом, в котором «все есть ля» («Вселённая»). У СМИ тоже есть свой камертон, и он должен быть найден/предъявлен.
Таким образом, на СМИ возможны два взгляда – первичный (отсутствует) и вторичный (присутствует массово). Первичный связан с метафизикой, вторичный –с обнаружением внешних признаков отказа от СМИ, которые и выдаются за причины их кризиса. Причиной поверхностного подхода является модерн, одним из отрицательных последствий которого является редукционизм  - разбиениецелого на части, упрощение, выхолащивание смыслов, акцентирование на операционализме, трансакциях.
Клише
28 Apr
Двуликий Янус прессы Козырев И., Езерский В. Источник
Наличие клише и штампов по поводу СМИ являются еще одним признаком их кризиса. С ними необходимо разобраться – они дают неверные ориентиры для СМИ и общества, служат суррогатами кода СМИ (выдают себя за него) и тем самым блокируют их развитие. Они как ракушки на днище корабля – тормозят его ход. Или как паразиты, изъедающие плоть незаметно.
К типовым характеристикам СМИ и клише на них относятся:  «4-я власть», «субъективность – объективность», «информирование – пропаганда», «просвещение – образование», «самостоятельность – со-весть/сервис». Сейчас нет возможности рассмотреть их подробно. Поэтому исключительно эскизно.
СМИ сегодня не являются «4-й властью»
7 Jan
Так, современные СМИ сегодня не являются «4-й властью», но, скорее, продолжают оставаться «второй древнейшей профессией». Чтобы быть властью, они должны быть независимыми, иметь свою метафизическую точку зрения на общество и сдвигать общество к ней (управлять), иметь легитимность как власть. Такая легитимность может быть обеспечена только одним – способностью СМИ управлять социумом, переводя его из латентно-нейтрального состояния в состояние (или угрозу состояния) прямого общественно-политического действия, и в обратное. Поддерживать этакое маятниковое гражданское состояние общества. И чем выше скорость и больше поводов для такого маятника, тем выше легитимность СМИ и выше их власть. Пока СМИ такой способности не демонстрируют – им сегодня важна не правда, а собственная капитализация (поток рекламы). Они как бы «власть», потому что от них пока нельзя отказаться совсем.
Интернет отбирает аудиторию СМИ
7 Jan
Другим клише является утверждение – Интернет отбирает аудиторию СМИ и готовит тем самым их смерть. На самом деле, Интернет и соцсети порождают более сложную ситуацию для взаимоотношений. С одной стороны, соцсети одновременно потребители, читательская аудитория СМИ, с другой стороны, их конкурент по контенту и скорости подачи информации. Но соцсети породили одновременно избыток информации – белый шум. В него разом уперлись все – соцсети и СМИ. И на фоне этого на первый план опять вышли профессионализм (качество информации), доверие и публичность, которые могут быть конвертированы в социальное действие – создание имиджа и его капитализацию, публичную защиту от несправедливости и т.д. Если соцсети создали распределенное знание, то СМИ способны поддерживать концентрированное знание с фокусом на него от более широкой аудитории, чем это удается сегодня соцсетям. Указанный на рис.1 субстрат «внимание» остается пока в руках СМИ и пока не просматривается, как соцсети его могут перехватить. Соцсети хорошо в создании локального внимания. Тогда как всеобщий фокус только и может создавать коллективного субъекта масштаба цивилизации.
СМИ «должны быть объективными»
7 Jan
Ментальным клише также является педалирование роли информирования СМИ – с различных точек зрения, позиций, получения «правды». Педалируют  роль зеркала, равноудаленного и объективного. Спору нет (простите за пример): негоже сморкаться в рукав, сидя за столом, но это не есть смысл приема пищи. Так и здесь, информирование с различных точек зрения есть информационный этикет, но не сам смысл журналистики. Сплошь и рядом нарушение этого принципа не должно отвлекать от главного – что журналистика строит и как это резонирует с цивилизационными мейнстримами? То, что четвертая власть внутри себя этична – прекрасно, но не пора ли из младших классов переходить в старшие? Понемногу брать на себя ответственность за большее.
И тут возникает тонкий мировоззренческий, морально-психологический и инструментальный момент. Существует клише, что СМИ «должны быть объективными». Но более оправданное мнение состоит в том, что  журналист, как и адвокат, не должен быть «объективным» - он всегда должен оставаться «субъективным», но честным и неподкупным. Объективность же есть достигнутый или недостигнутый результат коммуникативного, состязательного и социального взаимодействия. Поэтому информирование со всех сторон не есть действие, направленное на объективность прессы. Это – белый шум, первичка.
И важно, на чем основана «субъективность» журналиста, конкретного печатного органа? Ответ:  на «пассионарности – видении Будущего/смыслов» самими СМИ. Если это у СМИ есть, то они субъект (а не управляемый объект) и тогда к нимприложимо понятие «субъективности». Сначала собственное «Азм есмь» в соотнесении с предельными смыслами жизни, трансценденцией, потом предъявление себя (печатного органа) в этом качестве общественности и только после этого ориентированное на трансценденцию информирование читателей (текучка).
Выход на собственную трансценденцию (служение ей и освещение ею) осуществляется двояко – личным выбором сотрудников прессы и профессиональной ролью платформы (коммуникатора, синхронизатора, организатора) как печатного органа. Профессионализм тут состоит не в журналистских компетенциях, а в психологических и управленческих – во владении социальным инжинирингом, психоинжинирингом, конфликтологией, умении работать с мнениями и коллективным творчеством (коллективным разумом) и т.д., в их специфическом применении – через прессу. Владеть матричными социальными и информационными технологиями, построенными на принципах ризомы (грибницы как особой структуры) и 3D текстов (проект, начатый Google и в виде открытой IT-платформы доступен всем). Если наша четвертая власть этим не владеет, то она и не власть, а информатор.
Еще раз: если у конкретной газеты нет мировоззренческой  высокой цели и проектности, то она не может быть объективной, т.к. в этом случае нет ее мировоззренческой субъектности. Поэтому общественность, прежде всего, должна требовать от нее миссии. Четвертая власть без миссии и субъективного взгляда на ее основе (исходя из служения миссии) – не власть. «Объективность» возникнет автоматически из субъектности – как твердая линия следования своему.
Часть 2. Генный код СМИ
28 Apr
Двуликий Янус прессы Козырев И., Езерский В. Источник
Генный код СМИ
СМИ – специфическая, социальная и виртуально-символическая форма жизни на Земле, имеющая свой код (ДНК, логос, эйдос) как и все живое, сотворенное Богом. Функция кода обычная – содержать в себе предметность (смыслы) бытия своего носителя (СМИ), обеспечиватьспособности и программу его действий на инстинктивном и сознательном уровне. Чем выше организация носителя, тем ближе его существование к миссии – осмысленному преобразованию и развитию мира через сотворение (со-бытиё). Поэтому важно понимать, какая миссия есть у СМИ исходя из их кода? Отказ от миссии есть отказ от своей самости, себя самих.
Установочные посылы
7 Jan
Такая биологическая аналогия по отношению к СМИ и их коду позволяет сделать ряд установочных посылов-определителей, заодно уйти от штампов во взглядах на их предназначение (частично были рассмотренывыше).
Установочные посылы таковы:
  1. СМИ имеют свой цивилизационный код (ДНК, логос, эйдос), он сложносоставной, не простой и имеет нацеленность на решение ряда прикладных и бытийных задач СМИ, на ее миссию;
  2. код накапливает опыт – важнейшие эволюционные субстраты Истории общества, так или иначе вскрываемые через особенности функционированияСМИ. СМИ тут – форма носителей субстратов Истории и человеческого опыта, социально-символическая форма подсознания и пересекается в этом качестве с литературой;
  3. код содержит в себе операционные программы, позволяющие реализовывать функции СМИ;
  4. код делает возможным прохождение Эволюции человека, общества, Природы, Бытия через СМИ (в своей необходимой мере). Код и СМИ нацелены на Эволюцию во всех ее социальных и метафизических аспектах;
  5. реализация кода (функционирование СМИ) предполагает свою среду, экосистему, которая без СМИ неполна и негармонична. Это же означает, что нужна экология и самих СМИ – особая форма обращения с ними. СМИ и общество должны сосуществовать гармонично;
  6. самый общий процесс всему – единая Эволюция. Поэтому нужно видеть две линии Эволюции – единую (общую) и специфическую СМИ, вложенную в общую. Нужно говорить в терминах их параллельного движения.
Генокод СМИ
7 Jan
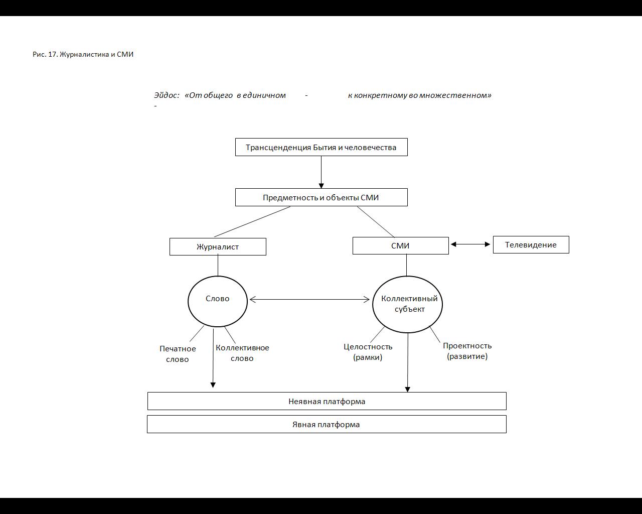
Если кратко, то генокод определяет самость, запрограммированность на свое предназначение (смысл жизни) и способ существования, жизни. Где за программу отвечает онтология (актуальная картина мира), за смысл жизни – трансценденция (оправдание смысла), за способ жизни – способ самоорганизации/социализации и развития/эволюции (рис. 1):
 
Важно отметить: смысл жизни задан извне - объективно, вне и до всяких социальных форм жизни общества, и заложен в код как программа, а ее исполнение есть миссия. Это означает, что миссия СМИ не может и не должна вытекать из требований к ним со стороны общества. Думать так – привычно, но ошибочно, это удобное клише. Самость возникает не как результат делегирования или требования от себе равных (в данном случае СМИ и читатели равные как социальные субъекты общества).  Самость возникает в результате осознания своей трансценденции – предуготовленного «места под Солнцем» исходя из объективных законов жизни, устройства Бытия, Промысла божьего.
С обществом можно только вступать во взаимодействие по этому поводу, рассматривая общество как свой ресурс (в хорошем смысле) и экосистему. Не более того.
Самость (код) всегда выражена – предметно (что?), субъектно (кто?) и объектно (на что?). И ответы спущены сверху, от устройства Бытия. Их не надо придумывать.
Эйдос СМИ
7 Jan
Схематичная интерпретация установочных посылов представлена на рис.2. Он же является концептуальной разметкой пространства существования и ролей СМИ. По-другому его можно назвать как «хронотоп СМИ», где пространством служит то, в чем деятельность СМИ выражается, временем – эволюция Бытия и самих СМИ:
Видим, что для СМИ есть 2 типа результатов их деятельности – предметы  и объекты деятельности. Предметы деятельности имеют восходящую логику своего усложнения (эйдос
7 Jan
[2]Эйдос –термин античной философии. Сегодня одновременно обозначает «конкретную явленность», идею-смысл и форму его проявления, а также логику (последовательную цепочку) по этапам раскрытия смысла в процессе его становления. Пример эйдоса различения через категории (категориальный эйдос) у А.Ф.Лосева: «различие – тождество – становление – ставшее – проявление (эманация)». А.Ф.Лосев вводит три первопринципа  «Бытие, Небытие, Инобытие» как диалектику «самое само» в эйдосе.
Другие примеры эйдосов:
  • эйдос физики материальной точки «массоперенос – импульс – сила – энергия – мощность»,
  • семиотического эйдоса «значение – знак – символ – категория – концепт»,
  • эйдос  числа  «полагание – единица – ряд – группировки (разряды) – представление»,
  • ноосферный эйдос мышления «образ – понятие – разум – сознание – дух»,
  • эйдос системы «по образу и подобию» такой «явление – опыт – анализ – знания – синтез».  
И т.д. Можно утверждать:  все существует  и развивается в рамках того или иного эйдоса.
Примечание: примеры эйдосов использованы из работ А.Сахно
, функции) от простого к сложному: «информирование – формирование правды
7 Jan
[3]Часть эйдоса «формирование правды» означает, что правда именно «формируется» - результат некоего консенсуса участников общения по законным и логичным процедурам его достижения. Она не существует вне субъективной договоренности по ее поводу. И этим отличается от Истины, которая объективна и которую до конца никто не знает. Тогда как правд всегда много, и у каждого она своя.
– защита/справедливость – просвещение –  капитализация/формирование имиджа – организация - поддержка пассионарности – формирование Будущего/смыслов – удержание целостности (рамок цивилизации)».
Современные СМИ сосредоточились и застряли, в основном, на первых трех пунктах из этой цепочки.  Если научились как-то провоцировать социальное действие по защите Правды, то совершенно не думают, не видят и не способны проявить свою власть по отношению к Будущему. По большому счету оно им не нужно.
Все обсуждают, как быть СМИ интересными, актуальными. Но никто не обсуждает, как быть СМИ проектными, созидательными. За что и отвечают финишные части цепочки эйдоса.
Объекты и Субстраты
7 Jan
Объекты – особые ключевые сущности, работая с которыми СМИ и способны достигать нужных функциональных результатов (пройти по всей цепочке эйдоса). Это такие субстраты/феномены, как «внимание (в первую очередь, на мейнстримы прогресса, цивилизационные нормы человеческого общежития и отклонения от них как информационный повод) – различные коллективные общности (в первую очередь, вокруг мнений и проектов) – Будущее, выраженное в предельных смыслах и метафизике Бытия – власть вообще и самих СМИ («4-я власть»)». Важно, чтобы СМИ могли вскрыть для каждого из субстратов его глубинную сущность (онтологию) и иметь его функциональную модель, которую можно было бы презентовать обществу и руководствоваться далее в журналистской деятельности. Но на сегодня есть большие сомнения, что журналистский цех и СМИ имеют адекватное теоретическое осмысление этих феноменов.
Субстраты потому являются результатом деятельности, что СМИ не получают их в готовом виде от общества, но достигаются ими специальным воздействием на него – в особом проектном режиме, который называется «цивилизационный инжиниринг» (будет рассмотрен ниже).
Пересечение предметности (эйдоса) и объектов (субстратов) СМИ показано в таблице 1: 
Результаты деятельности должны чему-то служить – иметь высокие идеалы и объекты служения, а также быть вписанными в законы Бытия, мироздания, быть гармонизированными и экологичными в широком смысле слова. Предельным и универсальным процессом (пространством) для всего этого является Эволюция  - природы, космоса, человечества.
В конечном итоге, деятельность СМИ на это и направлена – на эволюционирование общества. С метафизической точки зрения деятельность СМИ есть прикладывание своей трансценденции (миссии) к эволюции общества, а в сумме это должно позволить обществу вписаться в Эволюцию Бытия, найдя в этом свое счастье.
Рис.2 схематично эту идею обозначает. Ее более полному раскрытию посвящено изложенное ниже.
 
Часть 3. Новые СМИ
28 Apr
Двуликий Янус прессы Козырев И., Езерский В. Источник
Пока чего-то ждёшь, от страхов не избавишься.
Вэй Дэ-Хань
Сказать «новые СМИ» будет не совсем правильным: новыми они могут быть по сравнению с сегодняшними, поврежденными в своем коде, или новыми по своим инструментам, но они не могут быть иными, кроме тех, которые определены свыше их кодом. Правильнее говорить «оставаться вечно такими, обновляясь». И тогда важно показать – что является универсальным и неизмененным во веки веков для СМИ, а что должно стать новым, обновленным. В конечном итоге, именно в этом и состоит Эволюция – в построении разнообразия в едином. Правильно говорить «СМИ должны стать полными и в новом формате», чтобы соответствовать Эволюции.
Двуликий Янус СМИ
28 Apr
Каждое время привносит свое понимание о месте и роли СМИ, нарабатывает универсальные и ситуативные требования к четвертой власти. Кризис СМИ, мировой кризис и цифровые изменения реальности заставляют многое для СМИ переосмыслить.
Если кратко, то все должно свестись к переосмыслению типовых воззрений и утверждений о СМИ, обнаружению и осмыслению новых воззрений, по совокупности – к переуточнению роли СМИ. Не меняться или почивать на лаврах не получится.
СМИ должны стать двуликим Янусом – наследовать у мифического римского Бога его способность прозревать вглубь Прошлого и Будущего, быть началом всем начинаниям, вратами земными и небесными. Тем самым быть способными не только и не просто информировать (как сейчас), но и вести проектным образом цивилизации за собой (чего пока нет, но необходимо).
СМИ в XXI веке должны резко усложниться – перейти к совмещению журналистского и проектного подходов к обществу. Это означает следующее:
  1. профессия журналиста теперь резко усложняется – кроме писательской компетенции журналист теперь должен владеть технологиями социального инжиниринга, проектного менеджмента и другими, необходимыми для того, чтобы в проектном режиме сподвигать общество к самоорганизации и движению к Будущему – исполнять роль модератора;
  2. СМИ теперь должны превратиться в центр синхронизации общественных инициатив, проектный офис для конкретной территории (полиса, республики). В этом качестве они будут сопоставимы с другими формами проектной соорганизации и будут с ними конкурировать– партиями, государственной властью, волонтерством и т.д. Но это нельзя рассматривать как их подмену – «4-я власть» теперь не может не быть проектной, и она – всегда дополнение, клей других властей;
  3. проектная деятельность – форма ответственного поведения и реализации своего мировоззрения (желания идеального Будущего) СМИ. В первых частях своего предметного эйдоса СМИ реализуют мировоззрение через выбранную тематику, свои KPI и оценочные суждения/субъективность. В остальных, более сложных частях эйдоса СМИ реализуют мировоззрение только проектно – выходя за рамки чисто журналистики, но играя роль общественной платформы самоорганизации и эволюции общества;
  4. переходной частью между просто информированием и проектным подходом для СМИ является инструмент рейтинга, который СМИ должны в виде сетки мониторинга накинуть как можно более основательно на все в сфере своего внимания - выразить в нормативных показателях и рейтингах свою подшефную территорию, читательскую аудиторию, проекты государства, бизнес-проекты и т.д. Матричная мировоззренческая разметка жизни территории/страны/мира должна стать основой для присвоения им мировоззренческих и цивилизационных KPI от СМИ
    1 Jan
    [4]Однако с рейтингами связаны и опасные тенденции. В частности, эксперименты в Китае по установление «социального рейтинга» с использованием IT-технологий, в результате чего будет нормироваться деятельности и сама жизнь отдельных граждан(http://ideanomics.ru/articles/8018 ).Или манипулирование международными рейтингами, индексами цитирования и прочая. Но, очевидно, нет необоюдоострых социальных практик. Так или иначе, рейтингование становится ключевым условием социальной капитализации, праймериз по различным поводам, инструментом управления в режиме онлайн со стороны общества, условием связности людей.
    . Это же позволит избежать обвинения СМИ в необъективности и личных пристрастиях, в судебном преследовании по этим поводам;
  5. территория (полис, республика, страна, цивилизация) не сможет далее развиваться, если СМИ не перейдут в проектный режим и не подставят в этом качестве плечо синхронизатора территории. Но именно в этом качестве никто СМИ сегодня не рассматривает – ни власть, ни общество, ни сами СМИ.
При этом проектный режим СМИ тут понятие обобщенное, включающее в себя организацию с участием СМИ всего процесса, начиная от проблематизации Будущего, обновления его онтологии и завершая поддержкой внедрения отдельных проектов Будущего.
Под это должны возникать соответствующие когнитивные механизмы и их методология. Часть из них, например, подсказана Киевским Клубом Дилетантов (сейчас он живет не в клубном качестве): нужно «уметь думать временем, Будущим», уметь различать и создавать Иное, создавать новые субъекты – «мировые города», а в них должно быть «место, которым город думает». Они показаны на рис.2 как выходы из субстратов предметного пространства СМИ (распаковки группы понятий «внимание – общность – будущее – смыслы – власть»).
Понятие «место, которым город думает» - сложное, композитное. Это место и его публичное существование, это люди, в т.ч. в сетевом доступе, это дискурс, это трансляция на общественность, это концептуальность и наука, и много чего еще. Но прежде всего – люди, которые на себя взвалили синхронизацию всего этого . Но это точно не приглашение экспертов на посиделки и интервью.
Сегодня в Украине (и России) нарабатываются технологии «верстака онтологий» - когнитивных методов и инструментов по производству новых концептуальных знаний, без которых футуризм и форсайт становятся невозможными . Что является своеобразным ответом западным исканиям в виде Института сингулярности, Института сложности в Санта-Фэ (SFI), Института будущего Дж.Сороса, концепций «преобразующих инвестиций» (Impact Investing) под эгидой глобальная сети Impact Investing (GIIN), в руководящие органы которой вошли J.P. Morgan, Credit Suisse, Deutsche Bank, Goldman Sachs, Morgan Stanley, Prudential, UBS, госведомства отдельных стран[8]. Хотя бы так.
Так или иначе, главная инновация и будущая капитализация в XXI веке будут связаны с предложением Новой Картины Мира и ее онтологии (трансцедентных и антропологических оснований). Нужны новые цивилизационные постановочные вопросы о смыслах жизни и макроцелях государства, которые только и могут дать необходимую энергию движению вперед. Нужно увидеть государство как «новую, полифоничную страну», в которой много стилей жизни на основе самоорганизации человека с опорой на его природу. Нужна иная социология человека – антропно-божественная. И только тогда возможен переход к иному типу коммуникаций, совместности, государства, модели развития.
Нужна новая трансценденция. Запад свою трансценденцию предложил – права человека, сбалансированные божьей благодатью в награду за упорный труд. Потом труд в качестве ценности был подмен капиталом как условием равноценного обмена на гедонизм вместо божьей благодати. Следующим этапом просматривается нетократия – капитализация контроля над личной жизнью и трансакциями людей. Наличие такого контроля уже не требует служения даже мамоне. Посткапитализм и постэкономика на основе объявленного трансгуманизма исчерпывающе приводят человека к положению расходного ресурса (в неорабство).
И это одна ветка социальной эволюции. Нужна другая – во противу ей. И тогда два вопроса – какая и как на нее выйти?
Вот те две логические линии социальной эволюции, с которых можно начать построение платформы из СМИ – движение в сторону нетократии или альтернативного типа общества на иной трансценденции?
Так или иначе, СМИ должны быть платформой (в дополнение к соцсетям) движения общества в сторону практик самоорганизации, внедрения норм открытости (к СМИ должно быть применимо «стояли рядом со свечкой»во всем, что касается общества и его публичных интересов), создания актуального коллективного опыта и пиринговых знаний (эффект «со-вести» на основе облачных IT-подходах), взаимоотношений со-резонанса. Причем, со-резонанс, возникающий двояким образом – как доверительные коммуникационные отношения и как то, что в Коране указано «где двое во Славу Мою, там и Я среди вас», как возникающая иррациональная синхронизация между людьми и внешними событиями внутри проектов движения к Будущему.
Под мысль о приоритетном проектном поведении СМИ в постиндустриальную эпоху (с акцентом на процессы самоорганизации и синхронизации) пространство ролей на рис.2 можно переформатировать согласно рис.3:
Полная Модель СМИ
3 Jan
Полная Модель СМИ
Итак, мы констатировали: СМИ должны статья двуликим Янусом – двухплатформенными и в этом качестве полностью реализовать свою миссию (эйдос): «информирование – формирование правды – защита/справедливость – просвещение – капитализация/формирование имиджа – организация - поддержка пассионарности – формирование Будущего/смыслов – удержание целостности (рамок цивилизации)». Более конкретно, разобрать эйдос между двумя своими платформами:
1.       информационная, журналистская платформа (сегодня есть) – «информирование – формирование правды – защита/справедливость – просвещение –  капитализация/формирование имиджа». Это функция «зеркала» «фокусной линзы»;
2.       созидательная, проектная платформа СМИ (сегодня нет) –«организация - поддержка пассионарности – формирование Будущего/смыслов – удержание целостности (рамок цивилизации)».Это функция проектной самоорганизации общества и его развития, инжиниринга.
Только в этом случае мы можем говорить, что СМИ – полноценные и имеют шанс выйти из кризиса, занять свое место в эволюционном развитии общества и Бытия.
И надо различать, что в профессиональном плане информационная платформа – это традиционная журналистика, проектная платформа – совершенно новые компетенции и функции, не журналистские, которых сегодня у СМИ и журналистов нет (или минимально используются): организационные, психоинжиниринга, коммуникационные и др. Но это не значит, что их не было вовсе. Ленинское «из искры возгорится пламя!» как раз и было громким объявлением на весь мир о такой функции - оружии и организации словом, заявкой на переформатирование мира. Сегодня у СМИ нет «искр», которые бы они были готовы предъявить в наступающей эпохе. Редактора газет не являются пассионариями, держателями трансценденции и проектности нового мира. Это наемные, эксплуатируемые люди. Поэтому проектные функции СМИ отсохли или отрублены.
Мы также помним (из рис.2 и табл.1), что свою миссию (предметность, эйдос) СМИ смогут реализовать, если смогут сформировать объекты своих усилий. Цепочка эйдоса определяет функции и процессы изменений, но мир меняется, если быть точным, «изменениями на объектах». Поэтому всегда нужно говорить о формуле «процессы + их объекты изменений». И нас интересуют не все объекты, но те, которые являются субстратами Бытия, заданными для СМИ: «внимание (на тенденции прогресса, цивилизационные нормы человеческого общежития и отклонения от них как информационный повод) – различные коллективные общности (в первую очередь, вокруг мнений и проектов) – Будущее, выраженное в предельных смыслах и метафизике Бытия – власть вообще и самих СМИ («4-я власть»)».
Полная Модель СМИ, прежде всего, концептуальное понятие. Схематично ее идея представлена на рис.4:
 
 
Согласно рис.4: две платформенные части СМИ (информационная и проектная) обслуживают создание объектов/субстратов СМИ – внимание, общность паствы, Будущее и Власть. Будучи способными создавать эти объекты, СМИ могут тогда включиться в коллективный Проект – эволюционное изменение цивилизации, т.е. в цивилизационный инжиниринг.
Цивилизационный инжиниринг направлен на изменение системы смыслов/мотивов общества и предельных характеристик цивилизации (человека, общества, реальности, будущего). Он будет успешным, если общество и СМИ освоят новые ключевые технологии – управления множественностью через множественность и предельные технологии сотворения мира сего (сотворения мира в Начале и доведение его до эволюционно логического финиша).
В науке за последнее отвечают попытки создать «Единую теорию всего» и найти «самую первую частицу физического мира» (сейчас это бозон Хиггса, она же «божья частица» или «частица Бога»[9]). Но это не будет законченным, метафизическим знанием. Метафизическая предельность состоит в том, чтобы показать, каким образом самый первый такт творения – различения Ничто на «То и Это» далее порождают всё остальное. И тогда тот же бозон Хиггса – следствие этого различения, но не начало всему, которое ищут физики.
Начало всему – такт различения на «То» и «Это». Это – базовая оппозиция Бытия. И тогда самыми первыми и ключевыми процессами становятся два – поддержание/воспроизводство этого различения (эволюция) и, наоборот, сведение различия в Единое, в Тождество, в Универсум («все едино, все одно»). Это самая базовая Игра Жизни – различие и единство (между человеком и Богом, мужчиной и женщиной, днем и ночью, жизнью и смертью, Раем и Адом, и т.д.).
Место СМИ – в механизме этой Игры. Быть между «То» и «Это» - своеобразной информационной и организационной связью, в чем бы потом в обществе и его бытии «То» и «Это» ни выражались. Во всем. Именно по этому СМИ также должны овладеть этими ключевыми технологиями – управления множественностью через множественность, оперирования прототехнологиями сотворения и эволюции применительно к своим задачам (эйдосу).
С учетом выше сказанногоПолная Модель СМИ должна в себя включать:
  1. метафизику СМИ – трансцендентную основу СМИ, метафизическую предзаданность свыше – указание на особое место СМИ в технологиях Бытия, примененных к социуму;
  2. эйдос – полный перечень предметов/функций СМИ, начиная от информирования и заканчивая удержанием цивилизационной рамки всего человечества;
  3. модели основных объектов усилий СМИ (субстратов Бытия) – внимания, общности, Будущего и власти;
  4. технологии цивилизационного инжиниринга, применяемые через СМИ – оперирование двумя платформами СМИ;
  5. технологии объединения локальных и национальных СМИ в единую Глобальную Сеть СМИ;
  6. техническое задание на компетенции журналиста, KPI СМИ.
Цивилизационный инжиниринг должен иметь сводное представление о своем объекте – цивилизации и ее эволюции, ее экологичном (в широком смысле слова) сосуществовании с Землей, Ноосферой, Вселенной, Богом. В пределе – каким образом цивилизация вписана в самый базовый механизм Бытия – различения и удержания «То – Это». За такое сводное представление отвечает теория «цивилизационная антропология» (будет рассмотрена ниже).
 
Шансы СМИ
6 Jan
Шансы СМИ
Есть ли сегодня шансы Полной Модели СМИ состояться и каковы препятствия/рискик этому? Ответ необходимо разложить на две стороны – по отношению к кому состояться или не состояться. По отношению к себе («вещь-для-себя») и по отношению к Власти - обществу, государству, надгосударственным организациям (ООН, ЕЭС и т.д.), политическим партиям, крупному капиталу, спецслужбам, которые все ее по-своему выражают и реализуют в общих и узко корпоративных интересах («вещь-для-других»).Таким образом, шансы и риски зависят от того, как будет выстроен единый контур и оборот власти (рис.5):
 
 
Шансы и риски СМИ по отношению к себе связаны с наличием или отсутствием пассионарности, воли  проектности внутри профессионального сообщества журналистов, а также того, пойдет ли общество на создание собственных СМИ в случае отсутствия воли у журналистов. Последнее означает, что СМИ не являются принадлежностью лишь журналистского цеха и могут быть пиринговыми, коллаборативными по примеру соцсетей. Как в песне – «отряд не заметил потери бойца».
В части внешних интересантов нужно учитывать их возможные состояния «сегодня – на переходе - завтра»,связанные с  объективными изменениями в постиндустриальную эпоху и переконфигурированием общества и государства в ней, а также с их стратегией в таком переходе по удержанию своих властных интересов. При этом большая ясность просматривается по отношению к обществу (растет его самоорганизация и тренд на прямую демократию/меритократию) и к государству (его функции уходят в две стороны – в надгосударственные органы и к населению). Перспективы изменения власти партий, спецслужб, крупного капитала обсуждаются менее всего и не так ясны.
В целом, возможно предложить следующую матрицу шансов и перспектив Полной Модели СМИ  (табл.2):
  
Возвращаясь еще раз к штампам и клише по отношению к СМИ, нужно подчеркнуть: на сегодня и на ближайшую перспективу не просматривается способность соцсетей, Интернета перехватить полностью власть СМИ. Соцсети способны к «забегу на короткие дистанции» - флэш-мобы, поставку человеческого ресурса под «оранжевые революции», стихийные митинги, волонтерство, голосование и т.п. Но на долгую (эволюционную), проектную и гармонизирующую деятельность не способны. Кроме того, любая организация под идею всегда упирается в борьбу эго – теоретиков, лидеров, манипуляторов. Соцсети не являются гарантией и избавителем от всего этого. Нынешняя человеческая природа препятствует масштабированию какой-либо из соцсетей и определяет короткий срок жизни большинства из них (или исход мозгов из них).
Но это же означает, что проблемы человеческого фактора будут стоять и перед новыми СМИ. Они смогут их снять или минимизировать при нескольких условиях: (а) если не проиграют конкурентную борьбу за публичность, которая является сильнейшим социальным капиталом ее обладателя - если СМИ публичностью уже обладают, то соцсети в нужной мере пока нет; (б) если смогут правильно синхронизироваться с госвластью, партиями, капиталом, спецслужбами, сделав их своими попутчиками и обеспечивая им возможность по-новому вписать в постиндустриальный мир – на корпоративном и личном уровне; (в) если смогут решить проблему формирования коллективной субъектности, вплоть до масштаба человечества, в условиях самоорганизации и глобализма, которая сегодня никем не решена, и у СМИ как цеха икорпорации такие шансы есть – выманиванием в публичное пространство нужных теоретиков и пассионариев (сцепку «жрец-воин/брахман-кшатрии»). Тот, кто первым предложит новую модель общежития на новой модели субъектности, тот и будет законодателем мод, в т.ч. по своей собственной судьбе.
 
В завершении этого Раздела статьи.Требовать Полной Модели СМИ - абсолютная новая и необычная постановка задач перед современными СМИ. Возможно, мы обращаемся в пустоту – сегодня нет таких СМИ, которые бы хотели меняться в эту сторону и становиться Полными СМИ. Но такая постановка должна звучать, прежде всего, со стороны общества – той его передовой части, которая сможет предложить новую искомую модель цивилизации в постиндустриальную эпоху. Тогда новые СМИ станут их необходимым макро инструментом изменения мира, проектного формирования Будущего. Новые СМИ нужны Будущему, но не настоящему. Связке «пассионарии – СМИ», а не «обыватели – СМИ».
 
Часть 4. Эволюция и СМИ
30 Dec
На рис.2 и 6 главный вектор движения всему и режим существования Бытия –эволюция. Но термину и процессу эволюции сегодня  уделяется гораздо меньше внимания, чем термину «развитие». Очевидно, это связано с аналитической спецификой современного научного подхода – идти от разделения целого и объекта на частии изменения/развитие на них фиксировать как изменение их же параметров. Таким образом, изменения описываются через объект и его связи (систему). Способ познания науки– идти от самого объекта. Тогда как возможен и необходим другой подход – изначально универсальный, рассматривающий целое и то, как оно (со всеми своими частями) принимает причины и программу своего изменения. Наличие общей причины изменения всему, ее принятие и разворачивание как раз и отражает идея эволюции.
Идея эволюции выводит на трансценденцию, идея развития нет. Идея эволюции более первична, развития – более вторична как фиксация лишь изменений и их механизма. Поэтому эволюция удобна для понимания механизмов сотворения и Бытия, развитие – для фиксации тенденций, мейнстримов, частных векторов движения.
 
Эволюция
7 Jan
Эволюция
Человек – часть Промысла Бога, Бытия и Эволюции.
Эволюция – второй этап Бытия, разворачивание (рост и развитие) того, что было сотворено на первом этапе – мира и человека. Процесс во многом автоматичный, объективный, что и изучает наука. Короткая формула Бытия – «Замысел + Эволюция». Короткая формула Эволюции – «Трансценденция + сумма эйдосов развития + хронотоп + мейнстримы/тенденции»:
 
Тогда, согласно формуле, содержание Эволюции будет состоять в смене/уточнении трансценденции, в переходе к дальнейшему шагу в эйдосах (программах развития), в усложнении пространственно-временной реальности (хронотопа) и смене глобальных мейнстримов развития цивилизации в новую эпоху.
Вариант конкретизации этой формулы представлен на рис.7.
 
 
Дадим краткий комментарий по рис.7.
Бытие имеет Замысел и направленное эволюционное движение. Сценарий реализации Замысла есть Путь (и каждому важно «не свернуть с Пути истинного»), который имеет Начало и Конец, завершение Пути (смерть Вселенной и человечества или их реинкарнацию для нового цикла всемирной Истории). Содержание Пути задает оперативную трансценденцию всему остальному. Начало Пути – это Начало сотворения мира сего Словом/Логосом, которое было у Бога. Истечение мира из Начала и есть Эволюция. Можно предположить, что в Начале были созданы все протоосновы мира (Предельная Модель Бытия, Универсум) и Эволюция есть дальнейшее развитие на их основе – ничего иного для Эволюции в качестве материала и законов Бытия не существует.
К Пути снизу примыкают два параллельных пути эволюции мира (вселенной) и человека. Сегодня траектория эволюции человека  самая низкая, и задачей является ее «поднять как можно выше» - сначала до уровня Эволюции, потом выше него, потом выше уровня Пути («пойти своим Путем»).
Соответственно этому выделяются участки человеческой эволюции – в пределах общей Эволюции, сверх эволюционный и своего Пути. Таким образом, человек, эволюционируя, должен постепенно занимать все более высокий эшелон движения. Его траектория не только вправо, но и вверх.
В будущем может наступить момент, когда «не свернуть с Пути истинного» будет заменено на «идти своим истинным Путем», когда истинность Пути будет задаваться самим человеком как творцом или со-творцом с Богом, т.к. только творец устанавливает истинность как автор Бытия. И если сегодня познавательный интерес человека состоит в изучении созданного и его искусственное воспроизведение и повторение (сочетание естественной и искусственной Природы), то в будущем интерес будет состоять в создании Истины (или истин множества миров). Вполне возможно, истина «человек смертен»в перспективе будет заменена на истину «человек бессмертен».
Оси координат на рис. 9 образуют хронотоп (пространственно-временную развертку) Бытия человека. И эволюционное развитие для человека состоит в восходящем движении в хронотопе: во все большем усложнении существа Бытия для него по каждой оси хронотопа – в усложнении времени и глубины доступного Бытия, которые человек постигает. Так, эйдос времени состоит в последовательном освоении человечеством видов времени «циклического – линейного – волнового/переменного (кайрос) – сложного, множественного – Вечности/беспредельного». Эйдос глубины Бытия состоит в усложнении реальности «Ничто – самоотображение/Нечто[10] – связь – фрактальное целое/Иное – система холонов/ВСЁ».
Кроме частной логики развития по каждой оси хронотопа есть общая логика всей Эволюции для человека. Она выражена в эйдосе «беспредельность Бога – предельность вещей – предельность цифры/виртуальности – беспредельность Модели Бытия текущей Реальности– многие Реальности/варианты Бытия». Освоить ее человек может, если научится оперировать качествами Бытия (эйдос качества) «универсум – связь - сорезонанс – гармония/целостность». По сути, это те функциональные основы, через которые мир и удерживается целостным, а значит, и эволюция в нем. Этот эйдос можно уподобить функции экзоскелета в человека – особой системе в человеке, задача которой удерживать его организм целостным, жизнеспособным.
Чтобы пройти свой эволюционный путь, человек и человечество должны стать способными на это, а именно:
1.       развиться, стать новыми субъектами - преодолеть свою антропологическую природу и ограниченность, стать «сверхчеловеком» на новой ассоциативной и коммуникативной основе;
2.       построить новую цивилизацию по формуле (3:1):(а) укоренную в более совершенной трансценденции, (б) способную к оперированию технологиями Эволюции (разворачиванию протооснов Бытия, Предельной Модели Бытия), (в) способную к освоению технологий сотворения мира.
И для своей эволюции у человека есть только два самых совершенных инструмента – он сам и цивилизация, человечество. Имея их, человек на своем пути осваивает трансценденцию (навигацию Пути и смыслы своей жизни) и наращивает свое личное и цивилизационное могущество. И, опираясь на рис.9 с общим хронотопом Эволюции, можно в терминах эйдосов и частных хронотопов конкретизировать пути эволюции отдельно для человека и отдельно для цивилизации (рис.8):
 
 
Частные хронотопы (рис.8.1 и 8.2) человека и цивилизации изображены в терминах эйдосов – метафизической логики развития времени и содержания Бытия человека. Эйдосы размещены по осям и как общий функционал, достигаемый в таком хронотопе человеком или социумом (на рисунках отображено горизонтальной строкой вверху).
Читать эти частные хронотопы нужно так. Задачей эволюции человека является максимально приблизиться к качеству Бога, чьим подобием человек является. На этом пути человек должен научиться «оперировать универсальным (сутью)», видя универсальную взаимосвязь во всем («все едино и одно»), достигать во всем со-резонанса и гармонии (творить по принципам триалектики и «золотого сечения»). Задачей цивилизации является пройти свой путь как специфического субъекта: перейти от трансценденции смысла жизни (который сообщает религия в виде поли- и монотезизма) к трансценденции Слова и Истины, выраженной в нем и постигаемой через него (модерн, постмодерн, то, что будет называться как способность работать со Словом истинным). Причем, трансценденции Истины как содержания (образа), так и Воли творения, когда Слово есть инструмент сотворения. Это будет цивилизации доступно, если она пройдет путь своего собственного центрирования (становления когнитивного экзоскелета) за счет выстраивания своего мировоззрения вокруг «миф – вещь – информация – множественность, в т.ч. Иное – первоосновы/Исток».[11]
На обоих рис.10 выделена серая зона. Она обозначает достижения такой стадии эволюционного развития человека и цивилизации, когда они становятся способными оперировать множественностью мира. Причем, множественностью в широких ее проявлениях и смыслах – внутренняя и внешняя множественность человека, его личности; множественность объектов и субъектов; множественность миров (реальных и виртуальных, данных в прямых ощущениях и в качестве дополненной реальности в режиме онлайн); множественностью хронотопов и времен; и т.д. Фактом является то, что сегодня человечество не способно к оперированию множественностью как главным свойством Бытия.
Признание множественности в качестве основного качества Бытия имеет свои операционные последствия. В частности, это ведет к признанию синхронизации в качестве ключевой технологии Эволюции, Экологии, Бытия. Означает переход от диалектики (которая объясняет появление нового в такой множественности, да и то неверно – только лишь через отрицание) к триалектике  - мировоззрению, методологии и практикам гармонизации, лада, коллаборации, а не конфликта (даже под видом социального отбора). Множественностью будет и то, что человек в скором будущем будет из себя представлять совмещенную биологическую (антропную) и искусственную платформу как носитель жизни и разума, когда его самость будет дополнена различного рода аватарами, искусственным интеллектом и коллективным («облачным») разумом[12]. И так далее.
Нынешний фазовый переход в эволюции цивилизации в XXI веке стоит в переходе к оперированию множественностью через множественность же. Когда управляющая система должна быть не менее сложной, чем управляемый объект.
Хронотоп эволюции СМИ представлен на рис. 11. Это хронотоп раскрытия кода (предметов и объектов/субстратов) СМИ, который у СМИ есть и задан свыше и который сегодня СМИ предали, тем самым отказались от себя и претерпевают нарастающий кризис. Первый раз мы их указали в самом начале на рис.2, определив их как характеристики Полной Модели СМИ:
 
 
В завершении данной главы укажем кратко основные тенденции, мейнстримы современного развития цивилизации при переходе в постиндустриальную эпоху. Мейнстримы являются текущей, этапной конкретизацией разворачивания логики (эйдосов) Эволюции.
Так, сегодня цивилизация переживает фазовый переход в постиндустриальную эпоху с кардинальной сменой основ жизни человечества: изменится его антропологическая природа (будут киборги, как совмещение биологической основы человека с кремниевой платформой), реальность станет совмещенной с виртуальной и дополненной, человек будет вытеснен из сферы физического и большей части умственного труда, его интеллект будет усилен искусственным и коллективным разумом, и т.д. Логика основных тенденций представлена ниже в таблице 3:
 
Уже отмечалось, что одной из принципиальных ближайших тенденций будет усложнение и переход к оперированию множественностью (плюрализмом) во всем как важнейшего условия и формы эволюции. Теперь основным креативным и цивилизационным процессом становится создание и управление множественным объектом через множественный субъект. Только в этом случае становится возможным переход к самоорганизации (чем и является автоматическая часть эволюции). Для человечества это означает переход к новым формам социальной, общественной, политической и экономической соорганизации.
Человечество проходит Эволюцию этапами – в виде смены цивилизаций. При этом под цивилизацией, согласно С.Дацюку (философ, Украина), понимается то, что лежит в ее основе – своя уникальная картина мира, предельная мотивация/ценности на стыке между человеческим и божественным (выраженные в составляющих: тимос, трансус, этос, генос, вивос, ксенос, космесос, орбис и т.д.)[13]. Сегодня человечество в фазовом переходе к иной цивилизации ищет новую картину мира, пребывая в системном кризисе.
Смены типа цивилизации (развитие) возможны только за счет смены онтологии – предельных представлений о смысле жизни и «как все устроено», о Предельной Модели Бытия. Поэтому линии Эволюции соответствуют две текущие онтологии – онтология Будущего и онтология СМИ, журналистики. Но если с первой еще как-то понятно – какая-то она есть, то вторая отсутствует вовсе. Вместо бытийного рассмотрения и понимания журналистики мы имеем ходовые мемы и штампы-клише, что заземлило роль СМИ до обыденных трансакций с новостями и манипуляции сознанием общественности. Тогда как мы на основе онтологии СМИ должны иметь набор критериев (KPI) для ее «посадки» на обыденность текущей жизни общества. В противном случае СМИ всегда останутся лишь информатором – застрявшими в начале цепочки эйдоса своей предназначенности.
 
Подводя итоги определению Эволюции как феномену в контексте настоящей статьи, дадим ее резюмирующее определение:
a.       Эволюция есть автоматический процесс развертки (роста и усложнения) Замысла, кодов жизни субъектов и объектов Бытия. Всё охвачено единым процессом Эволюции;
b.       Эволюция осуществляется в заданной логике, по программе (эйдосам) прохождения этапов развития. Эйдосы указывают, куда и какими этапами идет общее и частное развитие. Необходимо изучать не только законы развития, чем занимается наука, но и понимать их предзаданность метафизическими программами развития (эйдосами);
c.        так как мир целостен, един, то частные траектории эволюции подчиняются единой глобальной траектории – Пути Замысла (эйдосу Бытия) и его пространству (хронотопу). Единство всего определяет, что частные программы (эйдосы) между собой переплетены – образуют своеобразную матрицу эйдосов (в настоящей статье она не рассматривается);
d.       у человека свой частный путь – приблизиться к траектории Пути сначала эволюционным, а потом сверхэволюционным способом. Тем самым встать в позицию со-Творца, максимально приблизившись в своем могуществе к Богу, своему образу и подобию.Это означает уйти от зависимости от своей биологической (антропной) природы и стать сверхчеловеком – на индивидуальном и коллективном уровне, статье «человеком единым» (homounion), сменить также свою трансценденцию – мировоззренческие маркеры теологического и секулярного характера;
e.        эволюционный этап развития человека предполагает максимальную встроенность в Эволюцию – экологичное поведение человечества в широком смысле слова, как абсолютную синхронизацию и гармонизацию с процессами Бытия на этом этапе;
f.        поэтому ключевой технологией человечества на эволюционном этапе является синхронизация по принципу «управления множественностью через множественность», порождения со-резонансов, что предполагает абсолютно иное мышление и технологии во всех сферах жизни, начиная от управления собственным здоровьем/долголетием и заканчивая социальностью, экономикой, политикой, практиками проектного и коллективного/сетевого управления и т.д.. После освоения технологий синхронизации наступит момент освоения технологий творения мира сего, его протооснов и новой Эволюции на их основе;
g.        частная, но важнейшая функция синхронизации – удерживать целостность всему, субъектам и объектам, включенным в ту или иную систему взаимодействия с участием человека. В биологии эта системная функция реализована в форме экзоскелета, фасций как специфически выделенных для этого систем. Цивилизации на путях освоения синхронизации предстоит выработать такую же функцию на социальном уровне – социальный экзоскелет как основу своей новой коллективной субъектности. Надеяться на автоматическое возникновение системных (эмерджентных) свойств, подобно надежде на «невидимую руку рынка», не приходится. Создание и управление системными свойствами на множественности выходит в разряд ключевых искомых технологий человечества на современном этапе. И без понимания метафизики, логики эйдосов здесь не обойтись, т.к. все системное подчиняется законам эволюционного существования и развития. В противном случае, будет вычеркнуто из существования.
Конечным результатом Эволюции является будущая смерть текущей Реальности – солнечной системы, Вселенной, вмести с ними человечества. Поэтому конечным результатом эволюции Человека должно стать избежание этой участи, спасение – не только за счет переселения в другую Вселенную, но и за счет перехвата Эволюции, ее механизмов с тем, чтобы попытаться встать в позицию Творца для создания Новой Реальности. Промежуточным этапом эволюции человечества должно стать завещанное «построение Рая на Земле».
В завершении тема Эволюции требует уточнить феномены Экологии и экзоскелета.
Экология и экзоскелет эволюции
6 Jan
Экология и экзоскелет эволюции
Все может развиваться, только будучи целостным и как часть еще большей целостности. Именно поэтому мир фрактален и един. Комплементарная целостность всего со всем есть Экология – именно в этом состоит ее предельное значение, а не только нынешнее требование «не нарушать Природу».
Это же означает, что должен быть такой функционал – обеспечение целостности, экологии. И можно назвать двух претендентов на его роль: когнитивный претендент  – Замысел сотворения мира, Слово Бога, операционный претендент – в биологии экзоскелет, в социуме аналог экзоскелета.
В биологии экзоскелет, фасция (лат. fascia — повязка, полоса)   – специфическая система организма. Выполняет функции поддержки работы органов и защиты всего организма, опорную, защитную и трофическую функции; придаёт телу человека форму, прочность и устойчивость. Основная функция внеклеточного матрикса - опорная, обеспечивает обмен веществ между клетками и кровью. Соединительная ткань — единственная ткань, которая присутствует в организме в трех видах: волокнистом (связки), твёрдом (кости) и гелеобразном (хрящи). Соединительная ткань определяет морфологическую и функциональную целостность организма. Для неё характерны: универсальность, тканевая специализация, полифункциональность, многокомпонентность и полиморфизм, высокая способность к адаптации.
Опираясь на максиму Г.Трисмегиста «всё едино и всё одно», необходимо найти и/или создать аналог биологического экзоскелета для социума, цивилизации. Обобщенными метафизическими его функциями должны быть:
§  реализация функции разделения бытия субъекта (человека и социума) на «вещь-в-себе» и «вещь-для-других». В этом смысле экзоскелет играет роль разграничителя внутреннего и внешнего бытия человека и социума и одновременно роль интерфейса между этими сторонами бытия. А интерфейс – это всегда принадлежность к процессам синхронизации, установления единства между внутренним и внешним;
§  реализация обеспечения и поддержки внутреннему бытию, самости – в форме структуры, в процессном отношении, в защитной функции. Защитная функция означает сопоставимость с уровнем и содержанием внешней и внутренней угроз, агрессии по отношению к организму, субъекту. В замысле иммунная система, экзоскелет – это то, что побеждает.
Видим, что выход на проблематику целостности через идею экзоскелета, фасции лежит несколько в стороне от непременного системного подхода во всем. Если системный подход еще как-то работает в механических системах, то в социальной практике пока нет – человечество пока ни в чем социальном не достигло гармонии: ни в политике, ни в экономике, ни в экологии и т.д. Это означает, что просто попытка обозначить комплекс (учесть поэлементно все) и установить его внутренние связи в надежде, что из этого возникнет системность (эмерджетность), оправдываются лишь в малой мере – системность возникает, но всегда какая-то своя, «неидеальная», а социальные системы все сплошь конфликтны и неустойчивы.
Выводом является то, что систему образуют не только ее эмерджентные свойства, но и отдельно выделенная для этого функция и специальный ее носитель/объект – нечто вроде экзоскелета, фасции в организме. В государстве на такую роль претендуют бюрократия, культура, наука, что-то еще. Но беда в том, что все они не могут пройти проверку на критерий – способность защитить, не говоря уже о том, что современная бюрократия носит откровенно паразитический характер.
В большей степени такая роль просматривается по отношению к двум субъектностям – СМИ и проектным офисам под самоорганизацию общества. Последнее верно еще и потому, что только народ обладает прямой Властью, все остальные – только в меру представительства от нее. И в идеале у народа есть только три органа, которые его прямую власть, мнение и волю могу выражать независимо – это СМИ, суд и соцсети в Интернете. Если суд пассивен и рефлексивен (хотя можно ставить задачу достаточно гибкого и адаптивного законодательства), то СМИ и соцсети проактивны и проектны. И соревнование между ними идет только за одно – набор и удержание своего общественно-политического веса, авторитета, кто больше наберет и удержит активной аудиторию. И СМИ, и соцсети способны вести себя (и общество за собой) в проектном режиме.
Тогда с учетом сказанного можем дать следующую новую интерпретацию процессам Эволюции и Экологии развития человека и цивилизации.
Эволюция – глобальный, зонтичный, удерживающий все целостным процесс Бытия, соединяющий в себе статику и динамику. Экология – состояние баланса внутри Эволюции, нарушение которой (которого) ведет к смерти и возвращению к балансу. Человек вынужден действовать сознательно, а не инстинктивно – искать способы выхода на экологию, а через нее на Эволюцию.
Тогда, в контексте настоящей статьи, взаимосвязь Эволюции и Экологии для человечества состоит в следующем (рис. 10):
Экология есть цельный (зонтичный) способ человечеству войти в Эволюцию, ее механизмы, которые, по сути, есть механизмы Бытия. Поэтому нужно говорить о законах Эволюции, понимание которых должно вывести на возможность оперирования ключевыми технологиями сотворения и Бытия – синхронизацией («все едино и все одно») и установлением жизнеспособности, истинности, понимая под истинным то, что сотворено с опорой на протоосновы Бытия, универсум (оперированием Предельной Моделью бытия).
И цивилизационный инжиниринг является способом и технологией развития цивилизации с тем, чтобы она была способной экологично (гармонично и полно) соответствовать Эволюции, общему направлению развития Бытия на каждом шаге Эволюции (ее эйдосам, логике).
 
Часть 5. Цивилизационный инжиниринг и СМИ
30 Dec
Вступление
30 Dec
Высшими и наиболее сложными формами развития и эволюции человека являются душа, разум, цивилизация. Два принципиальных подхода к их описанию – метафизический и секулярный – должны быть объединены воедино. Ниже изложенное будет частичной попыткой этого применительно к СМИ.
Для этого необходимо будет предъявить свое понимание цивилизации, проблематику развития человечества в форме цивилизации и позиционировать в этой проблематике обновленные СМИ, выдать им своеобразное техническое задание.
Полные СМИ («двуликий Янус») нужны для цивилизационного инжиниринга – проектного изменения современной цивилизации как необходимого этапа в Эволюции Бытия и человечества в частности. За понимание феномена цивилизации, трансцендентных и когнитивных законов ее образования, развития и упадка отвечает теория  - цивилизационная антропология.
Вообще, термин «антропология» применительно к ключевым проблемам современности начинает все чаще и чаще применяться[14]. И этому есть веские основания: (а) впервые в истории человечества будет меняться его антропология – биологическая природа человека будет частично замещена и полностью совмещена с кремниевой, искусственно синтезированной основой – человек станет киборгом, включенным в Интернет людей и вещей; (б) реальность человека и ее рефлексиячеловеком усложнятся виртуальной и дополненной реальностями – как воздействием на человека, так и восприятием их через них же (засылкой управляющих сигналов в участки мозга человека); (в) человеческие сущности начинают из него выделяться и отчуждаться, прежде всего сознание, ум, способность к производству знаний– возникли и развиваются искусственный интеллект и коллективный разум человечества, с которыми человек вынужден учиться взаимодействовать; (г) растет понимание прямого иррационального влияния человека на микро и макро Космос («эффект квантового наблюдателя»); (г) растут риски выживания человека в будущем роботизированном мире, когда роботы и программное обеспечение уже приобретают способности к самообучению, саморазвитию и самовоспроизводству (например, с помощью 3D принтеров); и т.д. Наконец, стоит вопрос – насколько Вселенная нуждается в человеке как в биологической платформе для Разума? Не является ли человек, как минимум, его нынешняя антропология, отработанной ступенью эволюции, которую пора отбросить в скорой перспективе? Какова, вообще, роль антропологии для Эволюции Мироздания?
Пока ответы на эти вопросы сводимы в 2 позитивных ответа: человек способен стать глобальным синхронизатором эволюции Вселенной и Бытия (стать гарантом эволюции); человек способен стать со-Творцом Бытия – обеспечить непрерывность эволюции или переход в другую реальность (Иное), когда нынешняя эволюция придет к своему логическому финишу – к смерти. Но во втором случае остается открытым вопрос – кто заказчик такого перехода? Если человек, а не Бог, то это означает доисследовать антропологическую природу будущего человека и увидеть, каким образом она может стать глобальным фактором Вселенной.
Цивилизационная антропология
6 Jan
Цивилизационная антропология
Итак, у СМИ текущей (этапной, временной и актуальной) стратегической задачей  и проектной функцией является подготовить и обслужить цивилизационную инновацию  - переход общества в четыре новых базовых состояния:
1.       в человечество - как нового субъекта в обновленном глобализме (homounion и eko-homo)
2.       в новый тип цивилизации – новую форму существования общества, человечества
3.       в новую бытийную ячейку – экзоматрицу
4.       в экологичное состояние с Бытием и Эволюцией.
Сказать по-другому – подготовить и обслужить цивилизационный транзит в новую эпоху, тем самым дать возможность обществу выйти из цивилизационного кризиса, спасти его.
Ключевой способ, которым СМИ будут решать эту задачу – цивилизационный инжиниринг, который в себя включает уже более мелкие и частные виды инжиниринга – мировоззренческий (онтологический), социальный, психоинжиниринг, коммуникационный, организационный и др.
Понятие «цивилизационный инжиниринг» существует, но использует крайне редко и теоретически глубоко не разработано. Поэтому настоящая статья внесет здесь посильную лепту.
Объектом нашего интереса в этой Главе будет цивилизация. Как феномен и как искомая новая. Стартовой основой рассуждений будет теория -  цивилизационная антропология С.Дацюка (философ, Украина), которая потом будет нами дополнена и развита для целей настоящей статьи. Нам важно понимать, что является сутью (кодом, ядром) цивилизации, ее развитием и сменой, что делает человечество способным или не способным к смене (тогда цивилизация погибает). Почему мотивации периодически нужно и приходиться менять? Что в целом должно быть включено в базовые определители и дискурсы цивилизационной антропологии?
В виду важности темы цивилизационной антропологии приведем мысли С.Дацюка цитатно достаточно широко:
a.       в основе типа цивилизации лежит ее уникальная система ценностей (интеллос, социус, футурос, археос, орбис и др.) – цивилизации различаются, прежде всего и главным образом, ценностно. «Ценности — конкретная, зависящая от предпочтений того или иного общества, иерархия трансцендентных и утилитарных мотиваций»[15] (с.57). «Мотивация суть онтологическое представление о направленности действий человека за пределы видимого пространства и за пределы актуально проживаемого времени»(с.44);
b.       «структура мотиваций определяется содержательными пределами, границами или горизонтами трансцендентного свойства»(с.13);
c.        в центре системы ценностей – ответы на вопросы «зачем жить?» и «куда идем?» (если следуют ответы «незачем» или «не знаем», цивилизация перестает существовать[16]), а также способ жизнедеятельности общества, нацеленный на перспективу[17];
d.       смена способа – главная цивилизационная инновация: именно она меняет общество и служит основанием для перехода к следующему типу цивилизации, придает ей социальную энергию – пассионарность, которая всегда трансцендентна («социальная энергетика того или иного общества является, прежде всего, вопросом мистическим и, по большому счету, имеет трансцендентную природу… Антропологическая трансценденция порождает социальную энергию общества» (с.12)…Главная тайна цивилизации — трансцендентная направленность социальной энергии» (с.57));
e.        для развития – перехода к следующему типу цивилизации, нужна духовность, которая есть «суть самопреобразование мира в широком смысле этого слова на собственных (не заимствованных) онтологических основаниях перед лицом новых транзитологических горизонтов. Духовность суть доступ к онтологическим основаниям и процесс работы с этими основаниями» (с10);
f.        и тогда духовный, «цивилизационный потенциал нации зависит от того, насколько нация способна выполнить цивилизационную работу. А это в свою очередь зависит от качества ее духовного пространства и поддержки особых духовных людей» (с.17). Исключительно в духовном пространстве цивилизация постигает свою  трансценденцию (с.177) и достигает надцивилизационных позиций (с.163). Оно исчезает, когда его подменяют культурой – образованием, наукой,  искусством (с.42);
g.        указать на новую трансценденцию (иное Будущее) способны только пророки[18]-[19];
h.       потенциал реализуется через цивилизационную стратегию, которая не является политикой какой-либо социальной группы, но относится к трансцендентным мотивациям, коллективному сознанию;
i.         «парадокс трансцендентности: чем более непрагматичными, неутилитарными и далекими от очевидной жизни являются трансцендентные мотивации членов цивилизации, тем большую социальную энергетику они порождают, быстрее и длительнее развиваются» (с.26);
j.         чтобы усмотреть цивилизации, нужно брать исторические отрезки минимум в 500-600 лет (лучше тысячелетия) и применять к ним оценочную сетку/матрицу, в основе которой следующие базовые уровни трансценденции (с последующей распаковкой их на элементы и характеристики):
§  дорелигиозный или мифологический протоорбис (как устроен мир) и протодеус (как существуют боги или Бог);
§  религиозный (тимос (что за пределами жизни), этос (добро и зло), вивос (смысл жизни), генос (причина продолжения рода), трансус (предпочтение трансценденции утилитаризму));
§  рациональный (расширение трансуса — интелос (обоснования знания и разума), социс (оптимальная структура общества), футурос (ориентация на будущее), археос (преемственность прошлого)), орбис (как устроен мир и где его пределы);
§  конструктивный (расширение тимоса — виртус (выход в виртуальность), экстрас (выход во внемирность)), ксенос (встреча с иным и иными), космеос (освоение космоса), когитус (cogitus — мыслимость, знаемость, познание)[20].
Соответственно, указанные уровни трансценденции порождают разные структуры трансценденции в цивилизациях и являются также структурой источников социальной энергии той или иной цивилизации (с.26). Полноценная трансценденция – все ее уровни в сборе;
k.       историческая последовательность возникновения цивилизаций - индуизм, иудаизм, буддизм, конфуцианство, христианство, ислам, цивилизация Чингисхана, цивилизация Маркса, глобальная рациональная цивилизация (с.83).
Квалификация христианства в цивилизационной антропологии. «Христианство как цивилизационный замысел состояло в обобщении мотиваций человека до уровня всего человечества. Идеей цивилизационного обобщения мотиваций в христианстве является концепция «любви». Именно любовь выводит человека в его мотивациях за пределы своей самости. Согласно учению Христа существует два способа обобщения — «любовь к Богу» и «любовь к ближнему». «Любовь к Богу» выводит человека в содержании его мотиваций за пределы его мира — к попытке постижения внемирной сущности. «Любовь к ближнему» выводит человека в содержании его мотиваций за пределы его собственного эгоизма» (с.83).
И важно следующее прочтение СДацюка уровня трансуса трансценденции в христианстве: «1) «Входите тесными вратами, потому что широки врата и пространен путь, ведущие в погибель, и многие идут ими» (Мф. 7:13); 2) «Никто не может служить двум господам: ибо или одного будет ненавидеть, а другого любить; или одному станет усердствовать, а о другом нерадеть. Не можете служить Богу и мамоне» (Мф. 6:24), соединить утилитарное и трансцендентное можно лишь трансцендентно: Троица есть символ такого соединения Дух Святой (чистая трансценденция) есть связующее между Богом Отцом (пребывающим в трансценденции) и Богом Сыном (посланность из трансценденции в утилитарность)» (с.83);
l.         «иначе говоря, только закрепленные в религиозной форме системы мотиваций с проработанной структурой трансценденции оказались способны создавать и удерживать мировые цивилизации на протяжении всего исторического срока до нашего времени. Максимальный срок существования цивилизаций преодолели всего лишь две цивилизации — индийская и иудейская. Все остальные еще должны будут доказывать свою историческую устойчивость» (с.160);
m.     сейчас настает время перехода к следующей, новой цивилизации на принципиальной новой структуре ее трансценденции -  виртус, ксенос, космеос, экстрас» (с.62):  
 
n.       скорее всего, это  будет цивилизация конструктивизма. «Конструктивный период, очевидно, станет второй после рационального периода попыткой создания дополнительных условий самоподдержки человеческой цивилизации. Рационального подхода к условиям существования цивилизации оказалось недостаточно. Человечество увидело новые пути упрочения самоподдержки мышления: 1) дополнение актуального существования виртуальным (виртус); 2) выход за пределы очевидных условий (пространство-время) Мира во Внемирность (экстрас); 3) допуск иного (иных) как расширение утилитарного опыта (ксенос); 4) выход за пределы естественной среды обитания — планеты — в космос (космеос)» (с.151):
§  конструктивная трансценденция будет расширением тимоса в более глубокое трансцендентное содержание, поэтому будет надстройкой над религиозной трансценденцией – более глубоким соединением рационализма и трансценденции;
§  «конструктивная трансценденция обращается, наконец, к тем условиям, которые разрабатывались еще в мифологической трансценденции — протоорбис и протодеус, которые начали складываться как концепты в религиозной трансценденции (деус) и в рациональной трансценденции (орбис как различные картины мира и постижение пределов мира)».
Именно это онтологическое изменение структуры трансценденции будет определять будущий мир — Новый Мировой Порядок (с.152). Его базовыми принципами будут: «1) мир множественен по своим подходам и представляет из себя Мультиверс; 2) кроме Мира, допустима также Внемирность; 3) инициация человека должна быть произведена внутри разных Мегатрадиций; 4) человек должен освоить разные трансценденции — мифологическую, религиозную, рациональную и конструктивную; 5) как сверхзадача — формирование надцивилизационной позиции» (с167);
o.       вопросы новой цивилизации и ее конструктивной трансценденции потребуют философию Нового Мирового Порядка;
p.       но сейчас мы можем говорить только о рациональной части трансценденции – социусе, новой социальной организации всемирного человечества, которая должна стать абсолютно иной: не только мировой, но и внемирной; не только привычно актуальной, но и виртуальной; не только нашей, но и космический, всепланетной, с возможным участием чужих пришельцев (с.152);
q.       субъектом создания Нового Мирового Порядка сможет стать тот, кто предложит новую онтологию, способную выиграть конкуренцию с нынешним утилитаризмом-прагматизмом, который имеет свою религиозную онтологию в лице протестантизма («предыдущие искусственные рациональные цивилизации, отторгающие религиозную трансценденцию - коммунизм, национал-социализм, - выпали из исторического процесса»).
Принципы, на которых будет основан новый мир: «1) локомотивом нового мира станет тот, кто лучше всех разработает и представит в реализованном внутри цивилизации виде новую конструктивную структуру трансценденции (виртус, экстрас, ксенос, космеос); 2) в конкуренции разных конструктивных структур трансценденции будет выигрывать тот, кто лучше всех обеспечит интеграцию конструктивной структуры трансценденции с рациональной и религиозной ее структурами; 3) надцивилизационный позиция вынуждена будет проявиться стараниями человеческих или иных цивилизаций» (с.154);
r.         в связи с этим важно понимать теодециюблагое управление миром как надцивилизационный подход. «Что такое добро и зло не как религиозно-философские концепты, а с точки зрения божественного надцивилизационного подхода? Добро и зло это различные проекты Бога по отношению к миру» (с.156). Тут:
«Первый проект Мира - возлюби Бога, возлюби ближнего, как самого себя. Люби Бога через ближнего и ближнего через Бога. Ориентация — Бог и ближний (я служу иному и другому). Служение иному и другому есть ориентация практически всех монотрансцендентных религий. Этот мировой проект наиболее затратный по индивидуальным усилиям, но наименее рисковый с точки зрения сохранности мира и его развития в человеческих цивилизациях.
Второй проект Мира — возлюби себя, возлюби ближнего для себя. Ориентация — все подчинено мне (все служит мне). Этот проект является дополнительным к первому проекту и неизбежно порождает манихейство (бог злой и бог добрый). Однако в этом проекте нет никаких противоречий, если признать, что такая ориентация на себя допускается как рационализированная. Да, при этом существует огромный риск уничтожения мира ориентированной на себя волей. Однако если даже существует мизерная вероятность, что из позиции служения себе может хоть когда-нибудь возникнуть новый бог, эту возможность нельзя отбрасывать. Иначе говоря, Бог учитывает и ничтожно малые вероятности.
Во многих религиях первый проект называется Добром, второй – Злом. Но это ошибочные, антропоцентричные, внтурицивилизационные, а не внемирные точки зрения и оценки. «Зло не есть нечто противное миру вообще, оно есть противное человеку». Поэтому с надцивилизационной точки зрения Зло – вполне рациональный мировой проект: «может существовать сверхчеловеческая позиция, подчиняющая человечество вообще или некоторые его цивилизации в частности, которая вероятно может привести к возникновению нового бога. Кто занимает эту сверхчеловеческую позицию, на самом деле не важно: это может быть возомнивший себя выше всех человек или падший помощник бога. В христианстве происхождение зла рассматривается через два онтологических проекта человеческой цивилизации: один — проект Бога, другой — ангельский (дьявольский), которые создают свободу выбора» (с.156).
Поэтому важен вывод С.Дацюка: «Однако мыслить зло невозможным с точки зрения всеблагого бога это означает присваивать богу антропоцентристское внутрицивилизационное или межцивилизационное содержание. Всеблагость не означает замкнутое внутри человеческого содержания благо. Приписывать богу благость на основании лишь внутрицивилизационного или даже межцивилизационного видения ситуации, это ограниченный подход. Признать, что зло (ориентация на себя) допускается богом, это означает признать, что позиция бога является надцивилизационной» (с.156-157).
s.        цивилизационная стратегия должна быть в своей онтологии и трансценденции – надцивилизационной: «сохранение цивилизационного многообразия как условия диверсификации общечеловеческих угроз; поддержка каждой из цивилизаций сообразно их собственному мотивационному профилю; коррекция мотивационного профиля той или иной цивилизации в случае повторяющихся похожих кризисов; увеличение коннективности цивилизаций внутри общего режима мотивационной толерантности, но недопущение полной интеграции цивилизаций; общее направление прогрессорской работы с цивилизациями — универсализация онтологии при уникализации способов реализации ее онтики».
Сферой работы надцивилизационной позиции является структура трансценденции, а не политика или экономика;
t.         для выработки надцивилизационной стратегии важны трансцендентные вопросы, в частности: является ли человеческая цивилизация самоподдерживающейся? какой должна (и может ли) быть антропологическая программа цивилизации? является ли надцивилизационная позиция непременно антропологической? как в человечество могут быть интегрированы чужие, иные и иное?
u.       вектор новой трансценденции – попытка транзита, перехода в Иное. Это не развитие и не прогресс в западном понимании, и не процесс, и не преемственность или связь с существующим. Наоборот, это разрыв с существующим, скачок, а Иное никак не связано с законами существующей Реальности[21];
v.       именно поэтому транзит в Иное можно выстроить только за пределами онтологии, которая всегда есть описание увиденного (даже умозрительно) и существующего. Но переход в Иное – как квантовый переход, разрыв с реальностью, значит, со всякой онтологией тоже. Поэтому транзитология – иной способ мышления, чем онтологический, он - внеонтологический. Тем самым новая цивилизационная инновация должна строиться на совершенно иных основаниях, чем прежде, но что не отвергает последующий синтез транзитологии и онтологии;
w.      «Иное бытие вне Бытия» предполагает поставить проблему 21 века – «выхода за пределы мира и мирности как проблема устранения иерархии Мир—Внемирность. Но этот выход вовсе не означает возвращения от науки к магической, мифологической или религиозной мистике. Внемирность не антинаучна, она метанаучна. Внемирность возникает внутри науки как результат творческого ответа на неспособности науки осмыслить пределы мира внутри научных же представлений об этом мире. Большинство современных научных представлений о многомирности — это представления о дурной бесконечности повторения мирности. Выход из дурной бесконечности предполагает необходимость представления о Внемирности» (с.224);
x.       «Смена онтологий затрагивает смену самого мышления, самих способов понимания и рефлексии»[22].
Кратко резюмируем по приведенным выдержкам из цивилизационной антропологии С.Дацюка.
Цивилизация по С.Дацюку – система мотивов, вытекающих из трансценденции. Цивилизационная инновация – та, которая меняет систему мотивации, способ ее исполнения обществом. Основанием для инновации является получение новой онтологии (трансцендентной картины мира), которая всегда есть разрыв с существующим – старыми онтологией, моделью развития, обществом, моделью человека. Предложить новую картину мира могут только пророки, жрецы (в современном их виде), и она никогда не может быть принадлежностью политического проекта. Это верно еще и потому, что стратегия перехода специфична – соединяет утилитарное с трансцендентным в трансцендентной же форме. Ни партия, ни политики, ни аппарат государства не способны с этим работать. Средой и экосистемой для новой онтологии является духовность, понимаемая как доступ к трансцендентному инсайду («воле Неба», космическим циклам, сакральной сюжетности, Промыслу). Духовность нужна, чтобы каждый раз занимать надцивилизационную позицию и конвертировать ее в когнитивность – смену типа мышления под Иное, его операционализацию и моделирование цивилизационной инновации.
С.Дацюк разрабатывает и иные темы, не вошедшие в книгу «Теория перспективы» по цивилизационной антропологии, но имеющие к ней прямое отношение, поэтому они будут учтены в следующей главе.
 
Полная цивилизационная антропология
6 Jan
Полная цивилизационная антропология
Нужно согласиться с С.Дацюком, что именно трансценденция является системным, зонтичным мировоззрением, реализацией которого и является цивилизация. Конкретный тип цивилизации существует до тех пор, пока он соответствуют выбранной системе трансценденции. Но тонким моментом тут является определить:
a.       насколько трансценденция антропна (ограничена спецификой «человеческого восприятия бытия») и насколько это можно и нужно преодолеть – с какого-то момента шаги навстречу миру станут возможными только за счет «преодоления человеческого в человеке»;
b.       что должно выступать в качестве первичного трансцендентного мировоззрения – религия, научное признание регулирующего начала в мироздании, синтез теологии и науки, обновленная философия или еще что? Это будет сродни поиску «теория всех теорий» в науке или будет некое пакетное решение? Если второй вариант, то нужно обратить внимание на весьма  существенный теоретический задел С.Дацюка по следующим 10 теоретическим дисциплинами: теория виртуальности, теория онтологии, лимитология, структуралистика, цивилизационная антропология, теория структурных уровней (структурология), транзитология, психоконструирование, версология, теориеведение, теория философии[23]-[24]. И нужно признать: трудно сходу указать кого-то в современной мировой философии, кто так фундаментально и пакетно продвинулся вперед.
Зонтичное (трансцендентное) мировоззрение позволяет далее сформулировать зонтичное представление о человеке и цивилизации – цивилизационную антропологию. Она вполне может конкурировать с философией, которая сегодня отстранилась от трансцендентного (метафизического) подхода - стала обслуживать материализм и тем самым потеряла свою целостность и конечные цели познания. Именно это лежит в основе современного кризиса философии.
Поэтому цивилизационная антропология – мета-теория Бытия общества, а не просто общества, и она – онтологическая теория[25]. И к ней применимо следующее методологическое требование: «До сих пор онтология оперировала знаниями, в настоящее время мы переживаем переход от эпистемологического способа понимания и построения онтологий к когнитологическому, то есть такому, который оперирует фундаментальными представлениями»[26].
С учетом сказанного, переход трансценденций следующий: «трансценденция антропная – трансценденция сверхантропная – цивилизационная антропология – все остальное»  Или более короткий вариант: «трансценденция сверхантропная – цивилизационная антропология» (рис.11):
 
 
Зонтичный характер цивилизационной антропологии требует определить ее рамки и последующую операционализацию, технологии исполнения.
Представляется, что Полная Цивилизационная Антропология должна в себя включать следующие темы:
1.       система трансцендентных мотивов/ценностей и их онтология, включая онтологическое определение сути, смысла и целей жизни человека, человечества, вселенной, Бытия, эволюции как феноменов. Принципиальные эйдосы бытия и человека;
2.       возможность и необходимость периодической смены системы мотивов, и каким образом;
3.       трансцендентный Путь человечества, место эволюции и сверхэволюционные механизмы;
4.       идентичность человека и общества и эволюционная логика смена форм их субъектности. Здесь же – базовые социально-коммуникативные ячейка общества;
5.       Будущее и Иное с точки зрения цивилизационной антропологии, их онтологическая проектность (логика) и множественность;
6.       основные бытийные и цивилизационные практики человечества, начиная со способов порождения онтологий, миров и завершая взаимодействием с эволюцией – движением в ее пределах и преодолевая ее;
7.       типы цивилизации и виды переходов между ними, межцивилизационное взаимодействие и синхронизация;
8.       цивилизационная инновация и цивилизационный инжиниринг, транзитология (между мирами);
9.       что-то еще.
Пункты 1,5-8  С.Дацюком в той или иной степени раскрыты, остальные добавлены нами. Понятно, что все это не новые вопросы (эсхатологии, эпистемологии, феноменологии и т.д.). Новизна должна состоять в преодолении существующих воззрений и комплексном (пакетном) подходе, которого на сегодня нет, а также во введении в центр всего этого антропную природу человека и ее преодоление как условие полной реализации смысла жизни и существования во многомирии одновременно[27].
Перечисленные выше пункты должны быть раскрыты в динамическом контексте, в терминах изменений, а не просто дискурсов полной цивилизационной антропологии. Тем самым реализовать ее целевой и проектный характер, следуя указанию К.Маркса – главное не описать, как устроен мир, а как его изменить. То есть предуготовить цивилизационный инжиниринг.
Дадим краткие комментарии к выше перечисленным пунктам Полной Цивилизационной Антропологии.
Каковы трансцендентные причины смены типа цивилизации? Почему необходима и возможна смена трансценденции человечества?Каковы пределы изменения (наращивания) трансценденции? В общем случае, трансценденция – это установление и последующее сдигание Предельного для человека. Таковым предельным для него являются: Бог; собственная человеческая природа – в чем она состоит, ее носители и какова степень перспективного приближения к Богу (тождества с Ним); достижимые границы беспредельного и вечного, в т.ч. возможность бессмертия; смысл жизни. Если коротко, то каковы пределы могущества человека и смысл жизни с учетом их.
Понимание этого важно по двум причинам – именно это лежит в основе онтологии (картины мира) и именно это должно сегодня распаковываться на текущие практики. Наука и управление должна идти не только по линии собственной аксиоматики и экспериментов, но и по линии поиска подтверждения найденным трансценденциям. Тем самым периодически повторять опыт Древней Греции, когда ее философский, и во многом метафизический, задел был впоследствии, спустя столетия, оказался научно подтвержден. Трансценденция сегодня начинает все более сопрягаться с новым разделом философии (да и культуры тоже) – конструктивизмом как предтечей перехода человечества к освоению механизмов сотворения мира сего. Пока же человечество изучает сотворенное и пытается его повторить, создавая иногда искусственные аналоги вещам.
Трансценденция сегодня должна меняться (но мы не утверждаем, что смена трансценденций будет бесконечной), так как:
§  человечество пользуется промежуточной, незавершенной трансценденцией, когда человеческое превращение ограничено следующим набором вариантов: (а) человек смертен и подобен (не выше) Бога, но может быть воскрешен для жизни вечной; (б) Бога нет и наука решит задачу бессмертия человека в этой или иной Вселенной; (в) человечество не одиноко во Вселенной, но иные формы жизни нам неизвестны; (г) жизнь бесконечна как реинкарнация для жизни на Земле. Все эти варианты – потребительские, пользовательские, как соотнесение с существующим и заданным (Богом или Вселенной), не предполагающие выход могущества человека за эти пределы;
§  не получен четкий ответ, что есть «Я» в человеке, насколько оно соотносимо с душой и духом и зависит от биологической платформы в виде человека. Современные тенденции оцифровки мира и самого человека, появление искусственного интеллекта[28]-[29]-[30]и способности на его основе к самообучению[31] и размножению программ и роботов[32] впервые в истории человечества меняют его природу – она теперь не только биологическая, и ставят вопрос об искусственной, а не только социальной, множественности личности человека;
§  гипотеза множественности жизни во Вселенной не может отвергать и множественность богов внеземных цивилизаций, их трансценденций и сопряжения с ними;
§  науке известно не более 10-15% материи – остальная материя пока «черная» и «белая», поэтому перспективы познания и роста могущества человека далеко еще не исчерпаны и не соотнесены с могуществом Бога. Пока соотнесение с Богом ограничено максимами «человек – образ и подобие Его» и «на все есть воля божья», имея в виду малость человека по сравнению с Богом. Тогда как следует получить ответ – насколько допустимо приближение подобия к своему образу (Богу) и почему воля Бога может это ограничить? Каковы трансцендентные пределы приближения к Богу?
§  уже поставлен вопрос об Ином[33]-[34] и работе с Началом в виде Пустоты, хаоса как определяющих практиках человечества;
§  с современности не снят вопрос о «сверхчеловеке» (в позитивном ключе) - как способном управлять своим «чистым разумом»[35], как «человека единого – homounion, коллективного бога»[36], и др.;
§  человечество пока работает с «Нечто» и не перешло к работе с «Ничто», тем самым пока не способно работать с «все едино, и все одно», понимаемое как тождество «нечто» с «ничто» (хотя буддийская традиция и имеет центральным местом работу с пустотой, но на ментальном уровне);
§  мы имеем ограниченность  – разведение человечества по «разным домам» (религиям) и «разным квартирам» (течениям и сектам в рамках одной религии), взаимное непризнание политеизмом и монотеизмом, вероятность религиозных войн. Поэтому новая – промежуточная – трансценденция может оказаться совмещенной из современных религий.
Вариантом изменения трансценденции также является перезагрузка – новое, современное прочтение старых трансценденций. Трансценденция – это не только то, что сказано, но и то, как понято и доступно для применения.
Трансценденция может быть изменена – Богом (Промыслом), пророками (трансляций Промысла), силой мысли человека, попустительством Бога, если Ему это обосновать, внеземным Разумом.
Надо предположить, что переход в постиндустриальную эпоху потребует своим условием смену типа цивилизации – перезагрузку ее трансценденции.
 
Трансцендентный Путь человечества, место эволюции и сверхэволюционные механизмы. Человек – часть Промысла Бога и составная часть Эволюции. Эволюция же – автоматический (объективный, по законам) режим развертки созданного мира – его рост и развитие до какого-то предела, который есть Смерть. Это второй этап текущего Бытия. Первый этап – создание мира  или, возможно, создание Начала (в котором было Слово) и уже потом творение из него. Таким образом, имеем два этапа – творческий (формирование Начала и сотворение мира из него) и нетворческий, автоматический (эволюцию). В идеале, человеку необходимо обладать технологиями обоих этапов – универсальными сотворения и эволюционного развития.
Поэтому трансцендентный Путь человечества - это эволюция человека и человечества/цивилизации в обе стороны – к Началу (освоению протооснов механизма бытия) и к Финишу, с исходом в нем – смерти человечества или переходом к жизни вечной. Трансцендентным тут является то, что человечество «все ближе подходит к лаборатории Бога» с тем, чтобы (а) наиболее полно жить здесь и сейчас – быть гармонизированной часть Эволюции; (б) накапливать основания и технологические возможности своего спасения в Будущем; (в) контролировать или преодолеть Эволюцию для своего спасения. Таким образом, Путь человечества – извилист – имеет, как минимум, две петли (обратно-возвратное движение к Началу, истокам и переход к управлению эволюцией в текущей Реальности) и  «пробой» в Иное из текущей Реальности (рис. 14):
 
 
Артикуляция и понимание трансцендентного Пути  означает, что 6-й (NBIC[37]), 7-й и последующие технологические уклады цивилизации должны быть дополнительно сверху -  зонтично сориентированы на трансценденцию.
 
Идентичность человека и общества и эволюционная логика смена форм их субъектности. Здесь же – базовые социально-коммуникативные ячейка общества. В наступающей постиндустриальной эпохе впервые будет существенно изменена идентичность человека и общества. А именно:
a.       в части человека и его субъектности:
§  переход от антропной (биологической) природы к смешанной – антропно-искусственной (искусственные органы, встройка в Интернет людей и вещей). С трансцендентной точки зрения нужен переход и к божественно-антропной природе человека[38];
§  вхождение и работа с «чистыми состояниями» своей личности и иная самоидентификация в них – с самим собой и внешним окружением: «чистое тело» (технологии «Альфа-Гравити» В.Езерского[39]), «чистый разум/сознание» (технологии распредметчивания и рассубъектчивания человека О.Бахтиярова[40]); «чистая мысль», «чистая коммуникация»;
§  переход к многоуровнему (многопроцессному) человеческому мышлению[41], преодоление барьера или принципа «антропного мышления» (для самопознания психическое пространство нуждается во внешнем наблюдателе) как предела эволюции человека - вычленение технологий «нелимитированного сознания» и «абстрактного сознания», т.е. безотносительно к их носителям[42];
§  преодоление ограничений символьный системы мышления не только через «чистые состояния», но и переход к иным языкам описания – в частности, к семиозису («сначала было не Слово, а Схема»), к «полевой интерпретации» Бытия (квантовому, а не корпускулярно-волновому способу описания связей «субъекта-объекта»)[43];
§  переход от самоидентфикации через символьную систему и описание онтики (существующей реальности) к самоидентификации через предварительно созданные миры и онтологии (выход за пределы реальности), принадлежность к различным сетевым общинам и средам искусственного интеллекта и дополненной реальности. По сути, переход от самоидентификации как Части созданного к самоидентификации как Творца с новыми собственными и искусственно дополненными возможностями. Основаниями для этого будут трансценденция и психоконструирование, психоинжиниринг для организации многофокусного самоопределения личности[44]-[45]:
b.       в части общества и его субъектности. Кроме смены типов и оснований идентичности личности, новая идентичность общества будет определяться:
§  переходом (и/или совмещением) индивидуальных информационных коммуникаций к принципиально безинформационным[46] как аналогу «действий по совести», где в качестве совести («со-Вести») будут выступать IT «облачные технологии», в т.ч. коллективный разум[47], а также аналог согласования личных действий с целесообразными или нормативными установками вне прямых коммуникаций между людьми;
§  сменой принципов самоорганизации общества – переходу к сетевым и иным формам множественной самоорганизации (сеть, ризома, экстерриториальная община и др.);
§  переходом от опосредованных форм представления личности в коллективе, государстве ко все более прямым и непосредственным («прямой электронной демократии», проектному соучастию и др.);
§  иными вариантами организации власти в условиях экономики знаний. Например, циклического прерывания образования организационных иерархий (оригинальной оргпрактики на основе динамических соцсистем, нейросоца Т.Плахтия, Украина[48]-[49]); упаковывания архетипической структуры общества «жрец – воин – делец» в модифицированную структуру по принципам мифического Уробороса - змеи, кусающей себя за хвост (М.Магомедов, Россия)[50]; перехода к принципам недоминации, лада (Т.Бебешко, Украина[51]); и др.;
§  введением в качестве полноправного юридического субъекта Природы, Ноосферы, практика чего уже началась (в США через суд признано право на субъектность «объектов экосистем», в Боливия признаны права Матери-Природы на национальном законодательном уровне; к этому ведет концепция сбалансированного развития Организации Объединенных Наций)[52]. В этом можно увидеть элементы к язычеству на новом витке развития цивилизации, когда Природа становится не только источником трансценденции, но и правомочным юридическим/гражданским субъектом в жизни общества. В любом случае, переопределение субъектности понятия «окружающая среда» и «экология» - теперь это не только объектные и процессные понятия, но и субъектные тоже.
Для коллективной идентичности предложено выделять 6 уровней/структур ее внутренней связности[53]:
§  первая - генерализация, то есть наделение именами;
§  вторая – хронотопия, как специфический способ отношения к времени и пространству, укоренный в данной коллективной идентичности;
§  третья – сакрализация, то есть способ, которым принято выходить за пределы повседневности;
§  четвертая структура – это  сенсуализация, отражающая контексты, в которых обретаются смыслы;
§  пятая – проспектуализация, отвечающая за видение будущего;
§  шестая – секьюритизация как способ защищаться от внешнего по отношению к идентичности, Иного.
Таким образом, существенным образом изменятся архетипы человека и социума. Индивидуально и коллективно они должны будет все ближе приближаться в своем могуществе к качествам Бога, своего Идеала и матрицы, с которой человек по образу и подобию сотворен. А взаимоотношения между людьми будут постепенно балансироваться между двумя их принципиальными типами – информационными и принципиально безинформационными.
Идентичность, так или иная, упирается в вопрос государства. Современным трендом тут является переход от (много)национального типа государства к наднациональному по цепочке – национальный, имперский («нация над нациями»), союзный и ассоциативный (по типу ЕЭС, «нация среди наций»), к сетевому (принципиальный выход за национальное, модель мира "сетевая коллективность вне наций»)[54]. В основе каждой – свой набор ценностей. Причем, «выбор ценностей осуществляется на метафизическом уровне, где также осуществляется метафизическая интерпретация оснований такого выбора. При этом если метафизический выбор становится невозможным (ценности по той или иной причине являются неприемлемыми или проблемными), необходимо переходить на онтологический уровень, где осуществляется производство новых ценностей, то есть изменяется метафизика ценностей…. Онтологический уровень является уже не вполне аналитическим, поскольку там происходит, прежде всего, синтез новых ценностей. Природа современных новых ценностей такова, что они уже не являются национальными. То есть онтологический выбор допустим лишь в отношении уже целого человечества, где между Европой, США, Китаем, Индией, Россией и Украиной уже не может быть никакого основополагающего различия»[55].
Завершая об идентичности («Азм есмь») отметим еще несколько моментов. Коллективная и индивидуальная субъектность невозможны без самоопределения в терминах идентичности. Но именно это упускается многими людьми, что делает их манипулируемым ресурсом и отчуждает от них саму жизнь в ее наполненности, не позволяет взять на себя ответственность за необходимые цивилизационные изменения. Необходимо теория субъектности, в которой тема идентичности присутствовала бы тоже.
Цивилизационный инжиниринг
30 Dec
Цивилизационный инжиниринг
В цивилизационной антропологии С.Дацюка говорится о «цивилизационной инновации» как сущностном способе перехода к иному типу цивилизации – термин «социальный инжиниринг» не применяется. Но он существует и носит по отношению к «цивилизационной инновации»двоякий характер – старший, как указывающий на проектный характер изменения цивилизации, и одновременно подчиненный и уточняющий, как прикладной способ ее осуществления[56]. Совмещая эти два определения, можем утверждать, что цивилизационный инжиниринг есть целостный мета-способ и технология подготовки и осуществления цивилизационной инновации – смены типа цивилизации.
Следуя такому определению, можем выделить следующие содержательные и прикладные аспекты цивилизационного инжиниринга (ЦИ):
§  ЦИ не может иметь иных задач, кроме перехода к иному типу цивилизации и ее внутренней и внешней гармонизации – это ограничение снизу. Ограничения сверху не существует – вектор изменений направлен в пределе на достижение максимального соответствия человека Богу, по образу и подобию которого создан, и достижению заповеданного Рая на Земле (или ином пространстве, куда человечеству предстоит переселиться, когда Земля как планета прекратит свое существование или станет непригодной для жизни);
§  ЦИ – осознанное следование Эволюции Бытия, усиление и усложнение системы трансцендентной мотивации, смыслов существования и уровней ответственности человечества;
§  предельным содержанием ЦИ является освоение механизма со-Творения мира сего Богом в научно-прикладных и сакральных формах;
§  формами реализации ЦИ являются – эволюционный переход (развитие или деградация), революция (прогрессивная, реакционная), война, влияние «мягкой силой», принуждение (например, смена монархической строя Японии после поражение в 1945 году). Можно предположить и иные формы (например, квантовый цивилизационный переход как вариант перерождения), но они пока предмет фантастики и футуристической постановки цивилизационных задач, что тоже необходимо;
§  одним из объектов и результатов ЦИ является смена типа/уровня цивилизационной идентичности, появление и исчезновение отдельных социальных субъектностей. Это означает, что каждый раз переопределяется «Азм есмь» - одно из ключевых центрирующий начал бытия человечества (его эйдоса);
§  ЦИ как инструмент и часть эволюционного процесса, специфическая деятельность, имеет свою логику – эйдос. Он пока не сформулирован. Возможно предложить такой его вариант: «от общего в единичном к конкретному во множественном», что выражает видение любых совершаемых изменений – они должны исходить из универсума (трансценденции, понимания протооснов Бытия) и сводиться к простройки системы и целостности в каждом конкретном случае;
§  задача, возможности и пространство ЦИ резко усложнится, когда человечество освоит техники порождения и транзита в Иное и многомирие по С.Дацюку (как следствие освоения человечеством технологий конструктивизма по отношению к Бытию);
§  ЦИ инструмент выбора и создания Будущего;
§  ЦИ имеет 2 линии – восхождения и нисхождения и пространство (хронотоп, топомодель) воплощения. Восхождение – переход к более развитому типу цивилизации, нисхождения – переход к менее развитому типу цивилизации или утилизация отпадающих пазлов от цивилизации восходящей (аналог рождения бабочки из гусеницы). Утилизация необходима и составляет не менее важную часть ЦИ.Хронотоп – пространственно-временная развертка ЦИ – лучше всего выражается в модели сферы (планетарной модели) и спиральной модели ветвления по принципу «золотого сечения» (форма нашей Вселенной, процессов развития как «вития Раза»). Сфера дифференцирует по уровням единой сложности и вычленяет цивилизацию и ее экосистему (внешнее Бытие и Эволюцию), а спираль – этапность и преемственность Пути цивилизации, ее эйдос.
Если цивилизационная антропология – теория появления и жизни цивилизации на основе трансценденции, ее онтология, то ЦИ –инструмент ее реализации. И теория, и инструмент носят зонтичный характер. Причем, ЦИ, в отличие от цивилизационной антропологии, уже вынужден быть более развернутым именно как инжиниринг. Невозможно что-то спроектировать, отказавшись от составных элементов его целостности. Цивилизация же - целостные и самый сложный субъект. Уже в силу этого ЦИ не может быть простым и не комплексным.
ЦИ – это осознанное и целенаправленное, проектное изменение человека и цивилизации как субъектов в ходе Эволюции, от которой невозможно отказаться (это глобальный процесс). ЦИ – это, по-своему, строительство. Цель его  - «взять и применить». Взять то, что есть за текущими пределами человека и цивилизации и тем самым расширить эти пределы, освоить их. Это возможно лишь за счет изменения самого человека и цивилизации в направлении роста их метафизического, а не просто технического могущества.
Важно понимать эту фразу «взять и применить». Она ничем не отличается от научного подхода, который тоже берет (изучает) и применяет. Но эта фраза для ЦИ дополнительно означает «взять» в метафизическом смысле – взять Логику Эволюции. Если наука создает осознанность человечеству, отвечая на вопрос «как это устроено?», то метафизика – «куда все движется?» и «в соответствие с какой Программой, Замыслом?» Поэтому ЦИ исходит уже из заранее принятого (через цивилизационную антропологию) Проекта цивилизации о своей собственной эволюции, даже не развития.
Это же означает, что ЦИ должен иметь стратегию развития цивилизации на многие тысячелетия вперед, чего сегодня, конечно, даже близко не существует, хотя теология и оперирует достаточно большими временными отрезками (тысячелетиями) и божественными сценариями жизни человечества. Но при всем этом человечество не относится к этому достаточно серьезно на оперативном уровне, учитывает эти сценарии разве что в духовном плане и как основу морали, как веру в победу Добра над Злом в перспективе.
Поэтому проблематика ЦИ ставит следующие методологические вопросы в повестку дня человечества:
1.       какая предельная рамка выбирается – по трансценденции, времени, хронотопу в целом? Каковы KPI такой рамки?
2.       каким представляется человек в окончательной перспективе?
3.       что является допустимым в ЦИ в части изменения человека?
4.       какие цивилизационные риски несет ЦИ (от людей, от богов, реакции Вселенной и т.д.) и какие методы предосторожности тут должны быть?
5.       что обеспечивает экологию и системность ЦИ?
6.       и другие вопросы.
Это все – прорывные вопросы футуризма человечества, его цивилизационной антропологии, т.е. предельного самоопределения.
ЦИ – это осознанное воспроизведение Эволюции применительно к человеку и человечеству. Сейчас эволюция человечества идет трендами (накатом) от достижений науки, слева направо по линии времени – от прошлого к будущему. Но необходимо, чтобы эволюция шла проектным движением в сторону построения Рая на Земле и обеспечения будущего Спасения в статусе Творца Бытия, справа налево по линии времени – от Будущему к настоящему.
Будучи зонтичной технологией, ЦИ в себя включает применение всех остальных частных дисциплин и технологий: психоинжиниринг, социологию, политологию, экономику, культуру и др. Если до сего времени человечество не смогло породить каких-то единых воззрений – ни в науке, ни в теологии, то для ЦИ эта задача предстоит. Причем, в двойном отношении: (а) выступая заказчиком на различного рода объединительные знания и подходы, (б) будучи их оператором. Единственно жизненным подходом в ЦИ будет принцип «управления множественностью через множественность».
Если сегодня человечество выходит пока только на масштаб Земли – глобализма, идеи единого Мирового Правительства, которое сегодня во многом обкатывается практически вокруг идеи прав и соблюдения законов, то для ЦИ стоит масштаб и хронотоп Бытия, где в центре должны быть уже иные императивы, идущие дальше идей прав и свобод человека. Если сегодня законы продиктованы воззрениями на человека, то для ЦИ должны быть продиктованы, как минимум, воззрениями на Эволюцию и Экологию. Важно синхронизироваться не только внутри себя (глобализма), но и во вне – с законами и Эволюцией Бытия.
Экозскелетом Эволюции человечества являются две формы его субъектности – цивилизация и СМИ (о сетях пока говорить рано). СМИ должны быть задействованы в ЦИ как платформа всеобщей проектной коммуникации под выбранную трансценденцию. СМИ должны стать переходом на эволюционный ЦИ.
СМИ смогут стать такой платформой при условии, если найдут технологии построения коммуникаций для производства единых/общих новых знаний и формирования единого Коллективного Субъекта/человечества. В противном случае платформа не состоится. Проектность для СМИ в операционном смысле выражается в создании иного, глобального формата коммуникации. Понятно, что это не может произойти на старых технологиях – сюда должны быть вовлечены все современные технологии психо-, социального и коммуникативного и др. инжиниринга с использованием IT-технологий и технологий коллективного разума.
Синхронизация
6 Jan
Синхронизация
Цивилизационный инжиниринг (ЦИ) и технология синхронизации соотносятся следующим образом. ЦИ не состоится, если не будет основан на технологии синхронизации, которая есть ключевая технология формообразования, овеществления, Эволюции и Экологии, Бытия. Мир может меняться только на основе процесса, благодаря которому существует и всёсосуществует в нем. И современный этап перехода цивилизации к глобальным и сложным формам существования, множественности, не оставляет иного выбора, кроме синхронизации и гармонизации, экологии в широком смысле этого слова и феномена.
Сначала синхронизация человечеству необходима для тотального вхождения в поток Эволюции Бытия и развития в нем, потом – для выхода на траекторию сверх Эволюции и синхронизации с Бытием уже из этого уровня, в завершающем случае –для самостоятельного творения нового Бытия и синхронизации внутри него. Ничто ни на каком этапе не может быть нецелостным, следовательно, нежизнеспособным.
Метафизическое и операционное значение этой технологии для цивилизационного развития признается все больше и больше. Причем, в различных контекстах. Например, присвоение нобелевской премии по экономике Дж.Нэшуза математическое доказательство единственно оптимальной стратегии на рынке, если она согласована со всеми участниками рынка без исключения, что есть суть кооперативное движение (кто-то в этом может увидеть социалистическое планирование). Или в контексте справедливости, которая основывается на самоконтроле потребностей (коммунизм). Или в контексте синхронизации с глобальными циклами активности (Космоса), на которые накладываются макросценарии развития человечества (история Будущего, предсказания пророков), что умеют считать китайцы (коды перемен), каббалисты, в России группа Веждизма (ритмокаскады[57], тема времени кайрос – предопределенных перемен-колебаний).
Синхронизация – достаточно сложный комплекс технологий. С опорой на работы группы Веждизма (от слова «ведать») и их авторской дообработке (т.к. работы А.Девятова, А.Кашанского, Ю.Забродоцкого, А.Буданова при всей своей открытости имеют большой элемент пунктирности) вариант концептуальной схемы синхронизации может быть следующим (рис. 13):
 
Жрецы, Уроборос и СМИ
6 Jan
Жрецы, Уроборос и СМИ
Для цивилизации, кроме ее трансценденции, важна структура общества. Сегодня основное внимание сосредоточилось на обсуждении перспектив государства (его растаскивания между надгосударственными органами и сетевыми общинами), «глобального города» и «глобальной деревни» для варианта нетократической эпохи, проблем обновления демократии, и т.п. Но из общего дискурса выпала тема структуры общества, построенная не только на правах и свободах личности (что важно), но и на природе человека – вариантах его психотипа.
Вообще, тема учета генетически обусловленных различий между людьми при построении структуры общества находится под определенным запретом, т.к. имеет все шансы быть обвиненной в евгенике, неполиткорректности и т.п. Хотя эти различия учитываются сплошь и рядом: в спорте, при подборе космонавтов в экипаж по комплементарности психотипа, в выделении специфических мужских и женских профессий и т.д. Тем не менее, для социально-политических вопросов эта тема табу.
Тем не менее, представляет, что вЦИ для проектирования социально-политической структуры общества и обновленной демократии еще рано совсем отказываться от важнейших психотипов человека. Поэтому в ЦИ, для развития цивилизации, в проектном режиме должны быть сведены во взаимодействие четыре группы людей, различающихся между собой по психотипу и вытекающим из этого ценностям. Индусы их различают на варны: брахманы (жрецы, ученые, сподвижники), кшатрии (воины, правители, политики), вайшьи (земледельцы, дельцы, бизнес) и шудры (слуги, наемные работники, массы).
В контексте настоящей статьи важно, что психотип – это не только ментальная особенность, генетически обусловленная, но это еще конкретный способ соединения человека с внешним, с Эволюцией. Различный уровень принятия этой Эволюции и способности ее усвоить. Одни способны ее усвоить в смысле «увидеть» (жрецы), другие сделать реальностью (политики, воины), третьи утилизировать и капитализировать, превратить в блага и среду жизни (дельцы). Это различные психофункциональные способности и предрасположенности к Эволюции. В каком-то смысле психотипы – это психотипический каркас не только цивилизации, но и цивилизационного инжиниринга тоже.
Следовательно, учет такого естества природы человека должен лечь в основу поиска новой социально-политической структуры общества. Наличие этих шудр означает, что структура общества должна оказаться экологичной не только по отношению к Эволюции, но и по отношению к человеку, его генетически обусловленному психотипу.
Интересным вариантом является предложение М.Магомедова[58] – воспользоваться идеей, выраженной в мифическом образе Уробороса – змеи, кусающей себя за хвост. Структура общества в таком случае будет следующей (рис. 14):
 
 
В этом случае трехчастная структура общества (брахманы, кшатрии, вайшьи), образованная по схеме Уробороса, собой реализует следующее: (а) неиерархическую структуру, но и не сетевую, а кольцевую, составленную из 3-х змей, сплетенных в одну; (б) принцип взаимного контроля, когда если любая змея/шудра начнет перетягивать общественное одеяло на себя (пережимая хвост чужой змеи), то получит тут же такой же пережим по кругу от другой змеи; (в) общество построено кастово по психотипу – по когнитивным и проектным способностям к коллективному развитию; (г) реализует идею «управления  множественностью через множественность», когда общая цель – не вершина пирамиды целей, а точка пересечения разнонаправленных векторов различных интересов, разнообразия; (д) внутри каждой касты/шудры/змеи воспроизводится вся современная институциональная структура (каркас) общества – свои суды, финансовая и банковская системы, и т.д. Поэтому эти три касты внутри себя остаются выстроенными иерархически, пирамидально[59].
Представляется, что такая идея вполне укладывается в мейнстримы цивилизации ухода от линейных схем и поиска замены современной модели демократии, которая во многом обанкротилась (управляема, манипулируема и является охлократией), не готова к переходу к сетевым типам общества, государства, прямой электронной демократии и меритократии. Поэтому вполне можно предложить идею структуризации общества по усложненной схеме Уробороса. При этом важным условием является действительный переход к «гражданам» в понимании древних греков – имеющих собственность, желающих и способных исполнять государственные функции. Современная «демократия» во многом перекошена несправедливыми отношениями собственности(рис. 15):
 
 
Наиболее сложной задачейявляется собрать в единую корпорацию/касту современных жрецов – носителей метафизических и трансцендентных видений Эволюции мира сего и человечества, способных ставить ему задачи цивилизационного уровня. Мы выше уже отмечали, что такое видение не может быть принадлежностью какой-либо политической группы. Носителями таких знаний являются пророки и жрецы (инсайдеров здесь оставляем в стороне). Импульс к переходу к новому типу цивилизации может исходить только от них[60].
Кстати, жрецы могут растабуировать не только тему евгеники, но и тему «сверхчеловека» как этапа именно цивилизационного, а не извращенного, развития человека и роста его могущества сверх антропологических ограничений.
Жрецы правили в Древнем Египте Но фактом сегодняшнего дня является неспособность и нежелание современных жрецов взаимодействовать между собой, объединить свои видения воедино и тем более работать на взаимное усиление. Максимум на что сегодня выходят жрецы – это выступления в прессе и на телевидении, нарабатывание личного медийного капитала, известности в узком кругу, завещание своих книг потомкам. Из последних случаев применения жреческого знания в активной общественной практике можно вспомнить К.Маркса, Ф.Энгельса и их «Манифест коммунистической партии»[61]. Сегодня подобного рода воззвания и даже просто вразумления остаются без должного внимания. Достаточно указать на «Декларацию общин человечества», практически новое Евангелие «Сетеизм (Netism). Откровение Робота Сергея Дацюка», статьи «Жесткий вызов мышлению», «Теоремы человечества. Часть 1»и другие подобного рода работы С.Дацюка[62]-[63]-[64]-[65], статью С.Бебешко «Власть против Лада»[66].
Поэтому выходом тут должна стать работа по формированию «коллективного жреца» и подготовке общества к их восприятию и их идей как своего постоянного медийного дискурса, а именно:
§  применение по отношению к жрецам современных информационных и сетевых технологий, социальной инженериив активной и пассивной форме на принципах «коллективного разума» с использованием технологий 3D текста (проект С.Жигинаса, Украина). Это же сопрягается с когнитивными технологиями создания «облака знаний» как современной версии понятия совести («со-Вести») и нормативных начала для взаимосогласованных (демократических) действий в условиях сетевых общин;
§  применение технологий искусственного интеллекта по работе с информацией, ее верификацией, агрегаций, построению на ее основе знаний и их топографии (семантические сети, «кубы А.Рубанова»[67] и т.п.), формирование самообучающихся аватаров-знаний. Если искусственный интеллект уже шагнул в юриспруденцию и даже в качестве заседающего на советах директоров, то пора обратить внимание и на то, как эти технологии применить к распределенным знаниям современных жрецов;
§  применение современных коммуникативных технологий и психоинжиниринга, вплоть до технологий «чистого разума» О.Бахтиярова[68] для работы с особыми состояниями в когнитивной деятельности;
§  применение новых оргдеятельностных практик, нивелирующих эго и подавление коллективного творчества через возникновение внутригрупповой иерархии, даже если она меритократическая (Т.Плахтий, Украина)[69].
Очевидно, это станет иным вариантом и шагом вперед по сравнению с современной организацией интеллектуальной и футуристической работы в виде Think Tank (фабрик мысли, или мозговых центров), распространенных в США.
Силой, способной таким образом отработать со жрецами и помочь стать им общественно значимой силой, консолидированной корпорацией, являются СМИ. Только СМИ обладают способностью придать жрецам медийность, а значит, и авторитет (сегодня, как ни печально, «имеет право на жизнь только то, что показывают по ТВ, если не показывают, то этого как бы и не существует вовсе») и привлечь к СМИ общественную энергию, поддержку и политическую волю. СМИ степени сегодня создают политических и бутафорных «богов», калифов на час (выборный цикл), но могут и помочь жрецам реальным тоже. В первом приближении оргсхема взаимодействия жрецов и СМИ может быть следующей (рис.18):
Часть 6. Миссия и стратегия новых СМИ
6 Jan
Чтобы выходить из кризиса – самих СМИ и цивилизации в целом – СМИ должны сформулировать свою миссию и стратегию развития.
О миссии и стратегии нужно говорить только по отношению к новым СМИ, которые начнут практиковать Полную Модель СМИ, описанную выше в статье. Практикование Полной модели означает восстановление кода СМИ («вещь-в-себе») и переход в проектную позицию цивилизационного инжиниринга по отношению к обществу, цивилизации («вещь-для-других»). Миссия должна быть цивилизационного, трансцендентного масштаба, стратегия – двойная, направленная на самих СМИ (восстановление «азм есмь», субъектности) и на общество.
Миссия и стратегия СМИ
30 Dec
Миссия и стратегия новых СМИ
Текущим вариантом миссии СМИ можно предложить: подготовка и осуществление цивилизацией фазового перехода в новую эпоху вслед за Эволюцией Бытия (на пути конечного спасения и построения Рая на Земле), последующее удержание цивилизации в новых экологических рамках на коммуникационной платформе СМИ. Измениться и стать таковым.
Текущим вариантом стратегии развития СМИ можно предположить теоретическую и практическую работу:
1.       в части самих СМИ («вещь-в-себе»):
a.       обновление или создание новой теории СМИ в привязке к онтологии Бытия и самих СМИ, тем самым уяснение трансцендентных оснований предметов и объектов деятельности СМИ, их хронотопа;
b.       совместная с наукой и жрецами разработка проблематики цивилизационного инжиниринга;
c.        создание глобального союза СМИ мира, их профсоюза и профессиональной корпорации;
d.       проведение международных форумов по проблематике новых СМИ, введение миссии и проблематики СМИ в поле общественного внимания;
e.        изменение программ подготовки журналистов в учебных заведениях, подготовка курсов переподготовки действующих журналистов под новые задачи;
2.       в части цивилизационного инжиниринга («вещь-для-других»):
a.       создание экосистемы СМИ, состоящей из партнеров (жрецов, воинов, дельцов, практиков оргдеятельностных игр, коммуникаций, психоинжиниринга и представителей прочих видов инжиниринга, подпадающих под зонтичную технологию цивилизационного инжиниринга);
b.       формирование системы KPI контроля общественно-политической жизни и значимых проектов на подведомственной (национальной) территории и вынесение регулярного мониторинга на основе KPI на страницы СМИ. Это позволит надевать постепенно на власть, бизнес и общество цивилизационные и критериальные рамки для (а) подталкивания в нужную сторону изменений, (б) снятия с себя рисков обвинений в субъективном и предвзятом отношении к власти и бизнесу, (в) формирование у читателей чувства новой общности, вооруженной более широким, метафизическим и проектным взглядом на текущие события и территориальные/государственный программы развития;
c.        применение практики формирования индивидуальных цензов и рейтингов для публичных личностей, общественно-значимых проектов, программ развития, которые по совокупности переводят общественное внимание и понимание на новый уровень, формируют сетку связности и иерархии всей жизни на территории, сообщая им единой измерение (а не разрозненное, как сейчас);
d.       разработка и внедрение проектно-коммуникационной платформы на основе СМИ для цивилизационного инжиниринга, в которую должны входить технологии искусственного интеллекта и коллективного разума, пиринговых взаимоотношений;
e.        создание пакета первых цивилизационных проектов, в т.ч. приуроченных для выборных политических циклов, начало их пилотной апробации, накопление опыта цивилизационного инжиниринга.
В наиболее подробном подходе разработка стратегии должна основываться на матрице пересечения предметности и объектов СМИ (на основе рис.2 и табл.1), где под каждую клетку разрабатывается свой набор мероприятий развития СМИ.
Под миссию и стратегию должны быть разработаны соответствующее Техническое задание и Устав проекта реформирования СМИ, установочные декларативные документы. СМИ должны получить на вход импульс энергии, пассионарности.
Весьма желательно вынести проблематику новых (полных) СМИ на суд международной общественности, жрецов и самих СМИ. Нужно толкнуть камень с вершины горы для запуска процесса и придания ему самоорганизующей силы. СМИ должны реформироваться через новые типы взаимоотношений («врач должен сначала вылечиться сам»).
Журналистика и СМИ - пересекаются
6 Jan
Журналистика и СМИ – пересекаются
Неверно сводить журналистику и СМИ до прямого их тождества и рассматривать СМИ как сферу приложения профессиональных сил исключительно журналистов. Хотя и признается, что СМИ – инструмент выражения чьих-то интересов (собственников, политиков, власти, общественности), этой констатации недостаточно. И одной из задач онтологии журналистики и СМИ как раз и является разведение этих понятий между собой.
Пока такой онтологии не предъявлено, для целей статьи укажем часть таких различий:
§  журналистика – деятельность, связанная со Словом, умением его сформулировать и донести до читателя, чтобы получить от него обратную реакцию – личную капитализацию журналиста и со-резонанс с обществом. В большей степени журналист призван влиять;
§  СМИ – деятельность, связанная с изменением общества и удержанием его в новых цивилизационных рамках через общественное мнение и проектную самоорганизацию, а не просто с влиянием. СМИ в большей степени призваны быть ветвью власти.
И для журналиста, и для общества площадка СМИ является особым местом – именно на уровне СМИ мысль и проблема могут приобрести необходимый общественный резонанс, публичность. Вне СМИ талант журналиста будет не востребован нужным образом, а большую часть свои расследований, не имея лейбла издательства, может оказаться ему недоступной вовсе.
Это публичное место – СМИ – должны реализовать эйдос «понимания и внимания», состоящий в переходе «от общего в единичном к конкретному во множественности»- особом методологическом способе изложения любых событий, выносимых на страницы СМИ (рис.17):
 
 
На стороне журналиста должна измениться сама работа со Словом. Сегодня она основана на подходах, уходящих корнями в эпоху зарождения книгопечатания и выработанную с того времени ментальную практику/культуру воспринимать публичное печатное слово. Но мир сегодня ускоренно меняется, в том числе в информационной области. Основнымтрендом для журналиста должен стать переход от «слова индивидуального» к «слову коллективному и гибридному». Если сегодня слово – это слово отдельного журналиста, его личное мнение и мы все внешние пассивные наблюдатели за его личным мнением, то завтра журналистское (публичное) слово должно формироваться на новых началах – на обработке искусственным интеллектом распределенных в соцсетях знаниях (поисковыми движками и семантическими сетями), привлечением в соавторство читателей на принципах 3D текста и только тогда добавление своего личного и резюмирующего мнения. Тем самым стать больше, чем просто журналист – стать модератором ПОНИМАНИЯ, коллективного знания, создаваемого по конкретному информационному поводу, но к которому применен эйдос «от общего в единичном к конкретному во множественном».
Стать новым журналистом означает продвинуться дальше в предметности и объектности СМИ (см. рис.2) - перейти от функции личного информирования («СМИ зеркало») к функции общности вокруг знаний, примененных «здесь и сейчас» по конкретному поводу, но который суть проявление нечто более общего, множественного. Иные рамки, иные способы осмысления информационных поводов.
На стороне СМИ также должны произойти свои изменения. Они должны стать платформой цивилизационного саморазвития общества. Следовательно, главная функция здесь распадается на задачу формирования и удержания общей рамки (в виде этики, норм, KPI мониторинга общественной жизни и т.д.) общества и обслуживания его проектного развития.
И для журналиста, и для СМИ главной должна стать формула (3:1) «человек + искусственный интеллект + коллективный разум». Это и будет означать для СМИ принцип «управление множественностью через множественность».
Формула является отражением следующих тенденций в информационной средеобщества:
a.       огромный и каскадно возрастающий объем общедоступной информации, черного и белого шума, вызвал потребность ориентироваться в ней, которая решается поисковыми системами, подсказками пользователям на основе их профиля и сетевой самоорганизацией людей вокруг информации. Два русла и способа установления информационной связности – IT-средствами с элементами искусственного интеллекта и социально-коммуникативным взаимодействием самих людей. Причем взаимодействие людей пущено на самотек и находится на элементарном уровне организованности, что пока не позволяет социальным сетям стать заметным коллективным субъектом перемен на основе знаний. Дальше обмена знаний и их публичения дело особо не идет – текущий уровень самоорганизации и эго дальше не пропускают. Никакие серьезные знания в Сети не создаются – только публичатся. В соцсетях, в основном, участвуют шудры (народ, обыватель) и рекламирующие свою индивидуальную деятельность (консультанты, коучеры и т.п.). Брахманы и кшатрии (жрецы и воины) не участвуют, лишь частично присутствуют «во славу свою»;
b.       когнитивный коллективный субъект в Сети не складывается, но лишь в том смысле, что он не складывается таковым явно, но уже существует в Сети как распределенный, пусть его части и не подозревают друг о друге. Поэтому дальнейший ход должен быть связан с (а) разворачиванием технологий работы с BigData, построения семантических сетей и т.п. на обслуживание когнитивной работы в соцсетях в Интернете и прививания такой культуры пользователям; (б) переносом в Сеть оргдеятельностной культуры коллективной работы, в первую очередь, в части научной работы и мозгового штурма. Нужен выход на коллективного субъекта в Сети, преодолевая два ограничения человека, связанных с его антропологией – эго и неспособность самостоятельно ориентироваться в огромных динамических массивах данных и их обрабатывать. Коллективный субъект теперь может быть, очевидно, только совмещенным по формуле (3:1) «человек + искусственный интеллект + коллективный разум».
Современное общество уперлось новую информационную среду и реальность, в которой далее динамично и проектно существовать можно только коммуникативно – сосуществуя кооперативно, а не индивидуально. И узком горлышком стала как раз эта проблема – каким образом выходить на коллективные информационные потоки и знаний и коллективную субъектность, пусть даже возникающую по принципам adhoc (по поводу)? СМИ не смогут выйти из своего кризиса и далее развиваться, если не решат эту проблему и для себя тоже.
Поэтому формула (3:1) для них единственно возможный вариант. Если до сего времени формулой журналистики было «индивидуальное Слово» (индивидуального субъекта), то наступает время глобализма и множественности, чему может соответствовать «Слово коллективного разума» (цельного или распределенного коллективного субъекта, явного и/или неявного). Это дальнейших шаг в наращивании интерактивности СМИ. Если сегодня это комментарии читателей (послесловие), то завтра это должно быть уже совместная журналистика коллективного субъекта.
Эту технику - все более частое прибегание к коллективному и интерактивному общению со своей аудитории – давно уже использует шоу-бизнес и телевидение с ним в придачу. Например, голосование в прямом эфире, набор лайков и числа просмотров для формирования тематической сетки.
 
Социальный и операционный реинжиниринг журналистики и СМИ
30 Dec
Социальный и операционный реинжиниринг журналистики и СМИ
 
Новые СМИ - построенные по Полной Модели СМИ и формуле (3:1) «человек + искусственный интеллект + коллективный разум» - предполагают перестройку, реинжиниринг свой операционной работы. Она теперь должна основываться наоперационных технологиях:
§  работы с BigData с применением искусственного интеллекта;
§  коммуникативного модерирования - коммуникационных технологиях работы с экспертами, жрецами, носителями трансцендентных знаний;
§  формирования 3D текста, позволяющего в режиме online  структурировать динамично складывающееся общее мнение по информационному поводу (написанной статье) или по заданной теме (по будущей статье);
§  формирования общественных цензов, рейтингов, праймериз по всем общественно значимым политическим и экономическим событиям и программам власти и бизнеса;
§  формирования и управления экосистемой СМИ;
§  проектного офиса и проектного инжиниринга.
 
Социальный реинжиниринг СМИ неизбежен в силу двух причин: (а) цивилизационный инжиниринг (технология, которую обществу предстоит освоить) возможен только на новых коллаборативных (кооперативных, пиринговых) и гибридных (совместно с искусственным интеллектом) началах, и он не возможен без новых СМИ; (б) растущие информационные потоки требуют новых способов их «упаковки» - надстройки над ними универсальных смыслов, мировоззренческих и проектных рамок, в противном случае «новости о территории» перестанут быть не просто интересными – они не смогут поддерживать новые условия капитализации территории, например, «быть мировым городом». Дискурс просто местных новостей все более и более будет уходить на второй план.
Поэтому СМИ ожидает социальный инжиниринг – превращение в коллективного субъекта, способного к проектному саморазвитию в новых информационных и цивилизационных условиях. 
Часть 7.  Независимость СМИ
30 Dec
ЧАСТЬ 7. НЕЗАВИСИМОСТЬ СМИ
Кроме очевидного прочтения независимости СМИ как независимости от влияния собственников, государства, других интересантов и т.п., есть еще один аспект. Это тема устойчивости СМИ от их уничтожения или приручения через силовой ресурс государства или капитала, действующих открыто, явно или посредством судебных процедур по формальным поводам.
В последнем случае также типовая логика рассуждений сводится к тому, насколько СМИ должны быть корректны и осторожны, чтобы не подставляться именно под судебную форму расправы и как себя вести в таких случаях, прибегать или нет к поддержке читателей, выводить их на улицу или нет, и т.д. И это – рассуждение в рациональной логике. И, таким образом, лишь одна часть защитного арсенала и потенциала СМИ.
Но при этом всеми упускается из виду всегда присутствующая иррациональная сторона дела. А именно: всегда наличие противостояния Добра и Зла на страницах прессы и вольное или невольное предложение общественности выбирать, на чьей стороне оказаться и в чем корни Зла. И принципиальными формами проявления Добра являются две – обличение Зла в каждом конкретном случае и общее устремление к переменам, развитию, гармонии, экологичности. Как только СМИ станут цивилизационной платформой такого движения, существенно вырастает защитный ментальный барьер у сил Зла, т.к. покуситься на СМИ будет означать покуситься на конкретные проекты развития консолидированного вокруг СМИ общества. Риски вызвать на себя ответную реакцию, гнев и консолидированное сетевое движение читателей по защите печатного органа.
Имея статус национального достояния, конкретное СМИ самим статусом должно еще на корню пресекать саму мысль об использовании силового и государственного ресурса для их уничтожения. «Видит око, да зуб не неймет».
Приведем пример, не называя конкретное издательство. Это популярная электронная газета с миллионными просмотрами не только у себя в республике, но и по стране в целом. По обращению одного из силовых ведомств (генерала) началась следственная проверка газеты. Повод – якобы нарушение чести и достоинства этого ведомства при описании в газете случая пожарана его территории. Казалось бы, повод ни о чем. Начались вызовы журналистов в органы и ритуальные действия. Общественность и политики разом встали на защиту, и усилием власти стороны быстро усадили за стол для примирения, которое было достигнуто.
Что оказалось хорошим и плохим в этом случае? Хорошим – демонстрация общественностью своей воли защитить свою газету и быстрый резонанс на федеральном уровне, быстраяответная реакция власти на риск понести репутационные потери. Список плохого более длинный – остались незаконченные результаты. К незаконченным результатам можно отнести: (а) отсутствие полной и официальной оценки наезда со стороны прокураторы (т.к. она должна была формально довести дело до конца и дать свою правовую оценку, после чего должны последовать оргвыводы, в противном случае произошла демонстрация того, что «закон, что дышло – куда повернул, туда и вышло»); (б) не смотря на поддержку общественности, газета не прошла необходимый путь именно в правовом поле, в результате не ясно, насколько оно бутафорно и для самой газеты небезопасно  на будущее и насколько сама газета готова формально защищаться; (в) не получил общественную оценку стиль действия генерала-силовика: сам факт прибегания к силовому ресурсу, факт отношения к СМИ, сама готовность пустить под откос имидж республики, прямо и косвенно создать ее жителям проблемы (нанести моральный и экономический ущерб каждому, бизнесу), сам факт стиля работы пресс-службы силовой структуры с прессой – все это говорило об истинном лице больше силовиков и власти, чем бравурные доклады о самих себе; (г) не произошло того, чего вполне могло бы произойти в таком случае на Западе – началось бы встречное журналистское расследование чести и достоинства самого генерала, начиная с совпадения налоговых и прочих деклараций и истинного владения имуществом, корректности проведения закупочных процедур в ведомстве и т.д., т.к. если вбрасывать повод «о чести и достоинстве», то надо быть самому святее Папы Римского. А иначе на чем, кроме эго, он (повод) будет тогда основан? Как минимум, должен был возникнуть мощный вихрь всевозможных интервью и телерепортажей с самим генералом по такому нерядовому событию – использованию силового ресурса против СМИ. Но остальная медийная республиканская братия отсиделась в сторонке.
Газета не прошла свой путь до конца, лишь обозначила свою силу, показав, что ее встречный силовой ресурс больше. Но тем самым ситуация противостояния лишь ушла в подполье до следующего часа. Оценка ситуации не была возвышена до сравнения мировоззренческих позиций газеты и силовиков и тем самым не переведена в плоскость метафизической оценки Добра и Зла. Всё оказалось спущенным на тормозах, сведено к частному выпаду. Общество в результате не оздоровилось. Иррациональное присутствие Добра оказалось замененным на силу окрика свыше со стороны власти на генерала. Зло тем самым потенциально осталось в своей уверенности повторить попытку, но «более грамотно».
Наши СМИ не создали себе иррациональный каркас защиты своим явно артикулированным служением Добру, цивилизационным мейнстримам. Тем самым не подняли цену потенциального противостояния с ними, под который бы ресурс силовиков часто оказывался бы заведомо недостаточным. СМИ даже не ставят себе вопрос таким образом – что является иррациональной основой их существования и защиты? Каковаиррациональная сторона онтологии СМИ? Что, вообще,  означает тема «метафизичность и независимость СМИ»? Каким образом трансценденция присутствует или не присутствует в современных СМИ?
Часть 8. Резюме
30 Dec
РЕЗЮМЕ
СМИ должны стать полными - с полным набором функций, у них должна появиться проектная составляющая. Объектом усилий должна стать цивилизация, целью - новая трансценденции, эволюция (новый человек, новое общество) и экология человечества при переходе в новую эпоху.
Авторы отдают себе отчет, что написанное весьма далеко от нынешних реалий. Современные СМИ в кризисе и не просматриваются те из них, которые бы считали необходимым и возможным для себя двинуться в сторону, указанную в настоящей статье – в сторону Полной Модели СМИ. Которые бы не только прекратили порочную практику собственного самопредательства (отказа от своего кода жизни), но и встали бы на проектный путь изменения современной цивилизации на путях Эволюции Бытия и Экологии с ней. Которые бы включились в процессы цивилизационного инжиниринга.
В России такие СМИ не просматриваются точно или они авторам не известны (но они и не могут такими появиться по нынешним временам). В Украине появление таких СМИ более вероятно в силу иного состояния общества и пока не потерянного стремления к поиску новой, более справедливой жизни, когда найденная справедливая модель оказалась бы еще и новой моделью общежития в постиндустриальную эпоху, поисками которой озабочен весь мир, пребывающий всистемном кризисе.
Но остаются еще СМИ и общественность других стран, которыемогут воспринять идеи статьи. Поэтому вероятность быть услышанными не совсем нулевая.
Но есть еще три причины, по которой авторы надеются на успех. Известные две статистики: «паршивая овца все стадо портит» и «достаточности 5-7% активных граждан, чтобы за ними пошло всё общество» (или 5-7% обезьян в знаменитом японском эксперименте, новые привычки которых могут передаться соплеменникам не только на их острове, но и на соседних островах без прямой коммуникации между ними). И указание Иисуса «спасись сам, и спасутся многие», что означает, если СМИ займутся своим спасением и будут составлять искомые 5-7%, то есть все шансы на успех.
Кто является целевой аудиторией статьи? Во-первых, общество, т.к. СМИ – это инструмент, прежде всего, общества и общество способно и должно в отсутствии адекватных СМИ само их создать для себя. Во-вторых, студенты журналистских факультетов, как еще не замутненных штампами и клише и которым жить в Будущем, которым и создавать. В-третьих, сами СМИ. В-четверых, бизнес тренеры и оргдеятельностные практики и коучеры, которые способны совместно со СМИ создать и предоставить обществу платформу для цивилизационного инжиниринга.
Является крайне необходимым вынести на международное обсуждение тему новых, постиндустриальных мировых СМИ – для организации из них глобального профсоюза/корпорации и последующего цивилизационного инжиниринга на их основе[70]. В этой связи авторы открыты для любых коммуникаций и предложений по этому поводу – как масштабировать тему и ввести ее в первые ряды актуальных тем социально-политической жизни современности?
Необходимы 2 предельных уровня воззрений на СМИ – (а) они важнейший социальный институт общества и средство его перехода в новый, следующий тип цивилизации; (б) они форма социальной жизни и в этом качестве – часть Бытия и его Эволюции. Последнее означает не только наличие у СМИ своей предзаданности свыше (кода, программы развития), но и то, что СМИ должны быть транслятором на общество новой трансценденции и законов Бытия, преломленных к практике цивилизационного инжиниринга. Для этого СМИ должны полностью освоить свою предметность («информирование – правда – защита – имидж – организация – пассионарность – смыслы/Будущее – целостность и рамки цивилизации») и способность ее реализовывать на своих объектах деятельности/субстратах Бытия для СМИ («внимание – общность – Будущее – власть»). Только будучи полными и целостными, СМИ могут стать, действительно, четвертой властью. Должна возникнуть своя, новая экосистема СМИ, которая бы играла роль экзоскелета общества – держателя его системной цивилизационной рамки.
СМИ не могут остаться в стороне от цивилизационного инжиниринга - инструмента, который впервые становится способом саморазвития общества на сетевых и проектных началах в эпоху глобализма и Интернета, искусственного интеллекта и коллективного разума. Без них этот инжиниринг не состоится. Но для этого СМИ должны стать другими. СМИ полностью реализуют себя как власть, только будучи в проектном цивилизационном режиме.
P.S. Краткая информация о международной группе «Граф-21» (G-21)
30 Dec
Авторы, члены международной группы «Граф-21»
30 Dec
Группа «Граф-21» (G-21)
30 Dec
P.S. Краткая информация о международной группе «Граф-21» (G-21)
Международная группа «Граф-21» состоит из людей, которые объединили свои компетенции и  практический опыт (могущества) для поиска и разработки моделей нового общежития человечества в постиндустриальную эпоху. Группа руководствуется принципами взаимодействия и презентации своего мировоззрения («кто ты?»), изложенными на ее сайте
Базовые декларативные документы группы, расположенные на сайте – Декларация дилемм, Манифест о Правде, Декларация достоинства осознанного выбора.
Ссылки
28 Apr
[8]Мероприятия, проекты, правительственные программы Impact Investing осуществляются в Мексике и Бразилии, Южной Африке и Кении, Британии и Голландии, Индии, Сингапуре и Австралии.
[10]Самоотображение есть самое первое действие по формированию Нечто из Ничто как самоопределение («азм есмь»), приобретение субъектности и объектности одновременно как предпосылки всего остального Бытия и развития. При этом при самоотображение возможно при самоподобии и его меры, функцию которого одновременно выполняет часть целого, за счет которой это и возможно. И что важно – оно происходит по принципам «золотого сечения». И это же является самым первым, элементарным протодвижением, к которому сводимы все остальные формы движения. Важно еще то, что самоотображению и нормировке подлежит хронотоп – как его пространство, так и его время. Время самоотображается своими ритмами, «все на круги своя»  (см. В.Татур. Целое: самоизмерение и самоподобие - http://www.trinitas.ru/rus/doc/0016/001e/00163162.htm ).
Рекомендуем посмотреть видеосеминар на Ютьюбе  А.Баляева и О.Линецкого по (нео)модерну и спиральной динамике в контексте эволюционного развития - https://www.youtube.com/watch?v=r0aI-QPG2bE&feature=youtu.be . Там одной из красных мыслей было показать, как человечество постепенно продвигалось к пониманию относительности любых высказываний («мысль сказанная ложна») и выходу из этого тупика.
К обсуждаемому там может добавить свое видение в контексте нашей статьи – истинность для человека не только контекстна и обусловлена его чувствованиями, но она находится на путях все большей соединенности с самой Истиной.Если постмодерн эту соединенность видит в выборе фокусной точки, из которой возможно увидеть различные точки зрения/допустимые утверждения по какому-либо поводу, в котором ищется истина, и она есть «ситуация выбора из альтернатив» на основе чувствования значимости для себя конкретного высказывания (вариант экзистенции), то нужно идти дальше – следующей позицией может быть позиция Творца, Автора контекста и контента. А также позиция особого состояния получения Инсайда напрямую Свыше.
Это – особые синхронизированные состояния с Бытием. Причем, важные не только для человека что-либо утверждающего, но и для его окружения тоже. Если они оказываются в ситуации одновременного или разновременного, но так или иначе полученного Инсайда, то это тоже будет для них ситуацией Истины, согласия между собой. Другой вопрос – каким образом на такие состояния выходить и насколько это может стать регулярной цивилизационной практикой.
Но так или иначе, модерн и постмодерн исходят лишь из человека, субъекта и замкнулись на него – что вполне характерно для западной традиции мысли и философии, диалектичной, разделительной и нецелостной. Она интровертна. Тогда как возможно сменить эту методологическую установку на экстравертную и целостную, включив человека в систему Бытия более высокого порядка и получение информации не только рефлексивным образом, но и прямым тоже. Не говоря уже о росте могущества человека на пути приближения к Богу, творения мира и истин его.
Примером сознательного вхождения в такие состояния («чистого разума», разсубъектченного и распредметченного, деконцентированного сознания) занимается, например, психонетике О.Бахтиярова (О.Бахтияров. Активное сознание – Изд. дом «Постфактум»). Сюда же можно отнести идеи по разработке семиозиса – внесловесной технологии описания (С.Дацюк, О.Бахтияров).
[12]В Украине есть проект С.Жигинаса по разработке коммуникационных технологий создания Коллективного Разума на принципах ризомы. Сайт «Rizzoma» - https://rizzoma.com/topic/18dbca03ec413c40c7563b54a8b1ff59/0_b_7uvq_6e0u9/
[13]С.Дацюк. Горизонты конструктивизма - http://lit.lib.ru/d/dacjuk_s_a/text_0040.shtml
[14]Ученые до сих пор не понимают, что такое антропоцен - http://reired.ru/anthropocene/
[15]С.Дацюк. Теория перспективы - http://shikardos.ru/text/sergej-dacyuk/
[16]С.Дацюк. Теория перспективы. «(Цивилизация отвечает на вопрос «зачем жить?». Если цивилизация перестает отвечать на этот вопрос или отвечает на него «незачем», она перестает существовать… когда мы пытаемся осмыслить свою цивилизацию, мы должны спрашивать: «Зачем мы?», «Куда мы идем?» (с.10) - http://shikardos.ru/text/sergej-dacyuk/
[17]С.Дацюк. Основы цивилизационной антропологии: «Фундаментальным в цивилизации является способ жизни общества, нацеленный на перспективу. Однако не всякий иногда случайно возникший способ жизни может оказываться фундаментальным для общества. Онтологизация способа жизни возможна в понятии «мотивация». А онтологическим содержанием цивилизации является система мотиваций» - http://gtmarket.ru/laboratory/expertize/2010/2753
[18]Это стыкуется с указанием группы веждистов (Россия) - А.Девятов: «Дух же связан с надеждой. А надежда – это путеводная звезда – маяк – к заветной мечте, зажечь который способны лишь великие поэты и пророки» - http://www.peremeny.ru/books/osminog/11950
[19]А.Девятов (группа Веждизма). 11 ступеней восхождения Духа - http://www.peremeny.ru/books/osminog/7648
«1.Центральное место в этике занимает честь – доброе имя, достоинство личности и непорочные принципы, обеспечивающие почет и уважение.
2.Честь обязывает жить по правде. Правда – это меч духовный. В душе (психике людей) установки на обладание и служение несовместимы. С позиции чести служение праведно. А желания обладать всегда лукавы. Где нет правды, нет тяги духа. Нет безрассудного героического порыва.
3. Ведение правды называется справедливость. Дух справедливости, то, что определяет, настоятельно требует от людей вести себя нравственно, есть наказание зла. Мечом духа расправы проталкивается добродетель.
4. Справедливость ведет к гармонии мира. Гармония – это слаженная соразмерность неравновеликих частей, которых, по крайней мере, три.
5. Гармония убирает борьбу противоположностей, дает покой души.
6. Внутри душевного покоя рождается радость. Радостно значит в Духе.
7. Внутри радости, как благодать Духа, рождается благотворная любовь.
8. Внутри любви проявляется несказуемое – истина. Об истине нельзя сказать ничего определенного, ибо истина находится вне пределов человеческого сознания. Она открывается только тем, кто её ищет.
9. Способность различать истину есть премудрость Божия София.
10.Премудрость Божия София открывает способность предрекать грядущее через откровение. Суть мистики – обретение пророчества.
11.Обретение вести от Бога – откровение (эврика) позволяет прозреть (различить чувством), а затем и осознать (в логике суждений от ума) Волю Неба – порядок вещей имеющий космическое основание. Или иначе: обрести резонансно-волновую поддержку «небесных сфер».
В познании Воли Неба перед человеком раскрывается естественный ход вещей, состояние миропорядка, фаза истории (прилив или отлив энергии Космоса), смысл жизни, предназначение, обретается счастье».
[20]С.Дацюк. Блокада перспективы мира - http://hvylya.net/analytics/society/sergey-datsyuk-blokada-perspektivyi-mira.html
[23]С.Дацюк. Горизонты конструктивизма - http://lit.lib.ru/d/dacjuk_s_a/text_0040.shtml
[24]С.Дацюк. Теория виртуальности - http://lit.lib.ru/d/dacjuk_s_a/text_0010.shtml
[25]С.Дацюк. кн. Онтологизация (с.5) :  «В своем изначальном понимании онтология это учение о бытии, а онтика это учение о сущем» - http://lit.lib.ru/d/dacjuk_s_a/text_0030.shtml#_Toc246133875
[26]Там же, с.7
[27]Авторами готовится цикл статей об онтологической основе смысла Жизни/Бытия и связанного с этим смысла жизни человечества (будут размещены на сайте международной группы «Граф-21» - http://www.graf21.org.ua/ ). В некоторой степени это может претендовать на вводные установки для цивилизационной антропологии.
[28]Ник «fluidkarma». Революция искусственного интеллекта - https://interpreted.dirty.ru/perevod-revoliutsiia-iskusstvennogo-intellekta-684922/
[30]Искусственный интеллект приведет к сознательной архаизации жизни - http://www.trinitas.ru/rus/doc/0023/001a/00231066.htm
[31]М.Хохлова. Конец информационного общества. Новый ренессанс - http://cefey.ru/public/book/
[32]Размножение роботов становится возможным с появление 3D принтеров, обеспечивающих физическое воспроизводство по загружаемым программам (софту) искусственного интеллекта с функциями самообучения.
[33]В.Никитин, Ю.Чудновский. Основание Иного - http://www.archipelag.ru/download/book/text_pdf/Nikitin_inoe.pdf
[34]С.Дацюк. Как возможно основание Иного? - http://www.uis.kiev.ua/_other/pravda/possibility_of_otherwise.htm
[35]О.Бахтияров. Психонетика и пробуждение свободной воли - http://eroskosmos.org/psychonetics-and-free-will/
[37]NBIC–нано-, био-, информационные и когнитивные технологии
[38]И.Валитов. Нам надо строить страну, которой еще не было - https://ria.ru/zinoviev_club/20160802/1473432329.html
[39]Технологии достижения 3D состояний тела в «Альфа-Гравити» - https://www.facebook.com/gravi1973/
[40]О.Бахтияров. Психонетика: практика VS теория - http://club-seminar.livejournal.com/8366.html
[41]А.Денисов. «Узкое горло» стратегии NBIC-конвергенции - http://netocracy.us/Articles/2010_01_13.pdf
[42]А.Денисов. Теорема и парадокс барьера сознания - http://netocracy.us/Articles/2015_10_11.pdf
[43]С.Дацюк. Что скрывает язык? - http://www.uis.kiev.ua/~_xyz/lingvo.html
[44]С.Дацюк. Психоконструирование. Теория непротиворечивая, но сложная. Модель эффективная, но опасная - http://club-seminar.livejournal.com/7891.html
[45]С.Дацюк. Онтология рефлексии, контрафлексии и контрарефлексии - http://lit.lib.ru/d/dacjuk_s_a/text_0030.shtml#_Toc246133875
[46]А.Денисов. Переход к  постиндустриализму и условия нового баланса сил в военной области: «Многие полагают, что постиндустриализм – время торжества информационных технологий, но это не так! Постиндустриализм – принципиально безинформационное общество. Это не означает, что в новых технологических реалиях нет или не будет огромного информационного потока. Это значит, что индустриальное общество использовало в практическом обороте только модели и технологии организаций, основанных на информационном обмене, а в процессе перехода к постиндустриальному обществу в практический оборот вовлекаются два совершенно новых типа безинформационных организаций…Большинство из нас до сих пор (по привычке) считает, что существует лишь один вид человеческих организаций, основанный на том, что люди согласуют свои активности на базе информационного обмена (коммуникаций)… Однако в конце 60-х годов XX века В. Лефевром были созданы математические модели человеческих организаций, в которых согласование активностей между участниками этих организаций может происходить без информационного обмена. Если субъекты А и В обладают одинаковыми матрицами ценностей и имеют доступ к единому информационному пространству, то при изменении информационной картины мира оба будут реагировать на это изменение синхронно и одинаково по направленности и характеру своих активностей» - http://netocracy.us/Articles/2010_09_14_2.pdf
[47] См. описание Проекта «Коллективного Разума» С.Жигинаса (г.Чернигов)  в статье «10 общецивилизационных идей в Украине» -  http://www.graf21.org.ua/?p=51.
[48]Т.Плахтий. Методика работы в двухмерной и трехмерной динамических сетях – ж. Менеджер по персоналу, 10/2014.
[49]Т.Плахтий. Организационные инструмента архитипного управления социальными системами - https://tarasplakhtiy.files.wordpress.com/2014/05/t-plakhtiy-dopovid-tmc-2014_ru.pdf
[51]Т.Бебешко. Власть против Лада. Современная Синархия - https://www.academia.edu/11118184/%D0%92%D0%BB%D0%B0%D0%B4%D0%B0_%D0%BF%D1%80%D0%BE%D1%82%D0%B8_%D0%9B%D0%B0%D0%B4%D1%83
[52]Т.Бебешко. О теории экологического баланса- http://www.mama-86.org.ua/index.php/uk/news/expert-comments/199-2010-09-22-16-37-52.html
[53] С.Дацюк. Модель сложной идентичности или как вместить в себя Иное - http://club-seminar.livejournal.com/21722.html
[54]С.Дацюк. Национальная идея - http://www.ukridea.org/2016/12/12/natsionalna-ideya/
[55]Там же
[56]Термин «цивилизационный инжиниринг» существует, но остается крайне слабо разработанным в теории - http://www.ekonomika-st.ru/ekonomika/ekon-teorija/ekon-teorija-14.html . Выделяются такие цивилизации: Западная, Исламская, Индийская, Китайская, Русская (http://rusrand.ru/analytics/osobennosti-rossijskoj-tsivilizatsii). Или, более широкий подход: христианская, исламская, буддийская и др. Все зависит от того, что берется в основу такой макрообщности.
 
 
[57]В.Буданов. Самоорганизация времени: эволюционная партитута, от циклов к ритмокаскадам - http://www.trinitas.ru/rus/doc/0016/001e/3161-bd.pdf
[59]Разделение судов по профессиональному, в чем-то кастовому, признаку уже давно имеет место быть. Военное сословие подсудно не гражданскому, о военному суду. Так, в США военный даже разводиться будет не в гражданскому суде, а на территории воинской базы и через военный суд.
[60]Сергей Дацюк: Революцию делают только интеллектуалы - http://hvylya.net/analytics/society/sergey-datsyuk-revolyutsiyu-delayut-tolko-intellektualyi.html
[61]«Манифест коммунистической партии» - https://www.marxists.org/russkij/marx/1848/manifesto.htm
[62]С.Дацюк. Декларация общин человечества - http://hvylya.net/analytics/society/deklaratsiya-obshhin-chelovechestva.html
[63]С.Дацюк. Жесткий вызов мышлению - http://hvylya.net/analytics/society/sergey-datsyuk-zhestkiy-vyizov-myishleniya.html
[64]С.Дацюк. Теоремы человечества. Часть 1 - http://znatech.ru/proekty/kosmos/teoremy_chelovechestva_chast_1/
[65] С.Дацюк. Сетеизм (Netism). Откровение Робота Сергея Дацюка - http://blogs.pravda.com.ua/authors/datsuk/47c2def513abd/
[66]Т.Бебешко. Власть против Лада. Современная Синархия - https://www.academia.edu/11118184/%D0%92%D0%BB%D0%B0%D0%B4%D0%B0_%D0%BF%D1%80%D0%BE%D1%82%D0%B8_%D0%9B%D0%B0%D0%B4%D1%83
[67]  А.Рубанов. Можно ли подвести смысловую матрицу под информационные технологии - http://viperson.ru/wind.php?ID=486993&soch=1
[68]О.Бахтияров.
[69]Т.Плахтий. Методика проведения семинарских занятий по алгоритму работы динамической сети - http://maxpark.com/user/2376265445/content/685446
[70]Известны попытки объединения части СМИ под какими-либо концептуальными воззрениями. Показательно в этом смысле созданий  «Ассоциации журналистов христиан» (http://www.acj.ru/ ), со своим организационным оформлением, постановкой общих целей и задач (http://www.acj.ru/vision.shtml ). Но недостатком является абстрактность заявлений, уклон в морализаторство вместо опоры на онтологические, бытийные основания искомого успеха Ассоциации.Остается не ясным – почему нужно читать материалы этой Ассоциации и почему она выйдет из кризиса СМИ? Установочная конференция Ассоциации не отвечает на эти вопросы – ограничивается вопросами как создать газету и рынок христианской литературы. К сожалению, этим страдают все аналогичные попытки объединить СМИ – установкой на то, что выжить в рынке означает лишь вести себя по рыночному. Полное и метафизическое осмысление существа своей работы и успеха отсутствует напрочь.
 
Обсуждение:
1 Jan
Зачем
  • тренироваться в коллективном видении
    1 Jan
    Игорь Козырев СМИ меняются по формуле "журналист + искусственный интеллект + коллективный разум". Два последних слагаемых - голимые технологии. А это значит, что частично СМИ можно уже менять (тренироваться в этом, как минимум) и без самих СМИ.
    Это технологии создания коллективного видения. И дело уже второе - о чем оно? О новостном моменте, о его более широком контексте, о Будущем и его проекте и т.д. То есть не надо все замыкать теперь собственно на журналюг.
Статья
  • пишущая братия не воспримет
    1 Jan
    Sergey Oleynichenko Кому предлагается поговорить по вопросу, а к кому обратишься с ним? к тем кто душу и мозги на монету разменял? мне кажется не примет тебя пишущая братия а честной ТВ-журналистики, вообще уже нет - все дано на пропагандистском фронте заняты. Если есть понимание ценности такой работы что ты сделал, то только у тех, кто проектирует другую "среду жизни " в которой свое место будет отведено и для СМИ.
  • о сложности статьи
    1 Jan
    Игорь Козырев Да, статья не совсем легким языком написана. Вернее, она началась относительно легким, потом перешла на более усложненный язык. Осознанно. По ходу ее написания и обсуждения возник к ней интерес именно от целевой аудитории - самих СМИ. А уж про себя они на любом языке прочитают, если это не совсем туфта. А им же не банальщину сплавлять, это же акулы пера - сами кого хочешь жизни любой научат... Так что, если осилите, хорошо.
Конференция
  • порядок действий
    1 Jan
    Sergey Oleynichenko Рабочий план «СМИ»
    1. Читаем статью
    2. Встречаемся обсудить прикладное применение
    3. Определяемся с орг. ядром (кто нужен, и что мы собираемся «сказать –предложить» этому что есть «СМИ»)
    4. Движемся к акту «Конференция»
    1 Jan
    Игорь Козырев Sergey Oleynichenko Да, в таком порядке. Можно даже на Мамбл вытащить
  • попробовать собрать конференцию
    1 Jan
    Игорь Козырев Мы в статье написали, что, возможно, пишем в пустоту - нет таких СМИ и не хотят стать новыми.
    Значит, надо пинать со стороны общественности, т.к. (и это написали) кризис СМИ - это проблема, прежде всего, общества. Вот и надо пробовать сделать первый шаг - собрать конференцию
    1 Jan
    Владимир Езерский Как собрать форум мндународный?
    • Найти достойное место. - уже нашли
    • Договорится с теми, кто этим местом распоряжается. - уже договорились.
    • Обозначить тему международного форума. - Думаем.
    • Определить дату. - ориентировочно весна 2017 года.
    • Обозначить вопросы встречи. - думаем.
    • Определить финансирование. - то же возможно.
    • Заинтересовать интеллектуальную элиту. - тут вопрос текста им и финансовая составляющая участия.
    Уверен у нас получится ....
    1 Jan
    Sergey Oleynichenko Общественность? — этот цех может вынудить и слушать и отвечать на запросы общества
  • место проведения есть
    1 Jan
    Это место проведения, в Запорожье - уже дало добро...
    1 Jan
    Sergey Oleynichenko Сколько же этот зал денег стоит? )) Я думал "у костра" посидеть. т.с. по-простому, по-ленински а вы зал такой задвинули что хоть Черчилей приглашай. )
    1 Jan
    Владимир Езерский этот зал нам стоит... много лет моей помощи, Шаповаловой Юли, которая с радостью мне во всём помогает, без денег (а это пространство её). Написала проект, нашла грант, нашла помещение, оборудовала, сделала ремонт...
    Edison Space, даже поможет в распространении информации
    А посиделки у костра, можно организовать
  • как быть с "невыездными"?
    1 Jan
    Sergey Oleynichenko Я супер не выездной человек. А если честно, то вникнуть нужно в цели "конференции" - назовем это так (условно)
    1 Jan
    Владимир Езерский Будет обязательно решён вопрос телемоста с теми, кто приехать не сможет... чтоб было возможно и дистанционное участие в форуме... И это то же продумываем....
  • пригласить из "семантическое оружие"
    1 Jan
    Sergey Oleynichenko можно переговорить кем-то из "семантическое оружие" на предмет что бы они выкатили от себя доклад. и вот такой пул уже интересен, ну и закончить "этическим протоколом СМИ", в этом вопросе тоже есть не маленькая брешь. еще подумать и мы сформируем какой-то образ по всему мероприятию
  • делания хоть чего-то в области СМИ
    1 Jan
    Sergey Oleynichenko Вот пример
    1 Jan
    (см. картинку). Один человек в данном увидит абсурд и начнет обращать внимание авторов на отсутствие того-то и того (скажем, на отсутствие запятых); другой человек в этом же увидит поле расплывающегося смыла, нов се же смыла; третий - четкую формулировку втягивающего человека в думание и игру с объектами (в данном случае словами); четвертый в этом увидит метод, а пятый - в инструмент готовый и готовый к применению инструмент и т.д. вплоть дл "я ничего не вижу потому что я слепой". вариантов в видении и понимании того что человек видит масса. Но смысл показанного примера в другом, а именно в посылке некоего сигнала несущей некую информацию о чем-то.
    Статья, скорее всего, как раз и имеет характер такого посыла с целью: создать поле думания, проектирования и делания хоть чего-то в той области деятельности, от которой много чего зависит в жизни людей.
  • получить совместное видение
    1 Jan
    Владимир Езерский так надеемся что разнообразные доклады будут
    Чтоб явилось совместное видение, решение, декларации, манифесты... проектные соглашения...
    1 Jan
    Владимир Езерский родить рабочий проект новых СМИ, для полиса. Затем реализовать проект в городе Запорожья...
  • тема СМИ — только пристяжка
    1 Jan
    Игорь Козырев Но чисто тема СМИ выносится на конференцию не будет, она будет идти пристяжной лощадью. Коренник будет другой. Что-то обозначим в статьях, которые будут чуть позже
  • важно возникновение нужного дискурса
    1 Jan
    Игорь Козырев Есть еще один тонкий момент: важно не смешивать 2 разные вещи - для разговора о СМИ приглашать самих СМИ, журналистов или чтобы в принципе возник нужный дискурс? Важно второе.
    Поэтому участие журналистов - через предварительный отсев. Важно, кто может создать нужный дискурс и резонанс. Заранее печать проходимости на журналистах тут не стоит и не имеет эсклюзива. Важно то, что решает ближайшую задачу - дискрус и готовность перейти в проектные пилотные вещи в том, что будет составлять Полную Модель СМИ, в которой просто писать статьи - первое и элементарны. Но формула ПМ СМИ - другая (см. в статье)
  • особый формат конференции
    1 Jan
    Игорь Козырев Также эта конференция не будет "чисто поболтать" и показать свои красивые слайды. Для всего этого есть предварительное общение и удаленный доступ. Нет смысла о чем-то говорить, если это сразу же не попробовать в формате конференции (вернее, это будет другой формат - более сложные и не чисто игровой). Будут показаны на деле некоторые практики новых СМИ, и не только.
    Поэтому эта публика приглашается не совсем в конференц-зал.
    С какого-то времени обсуждение этой темы будет уведено на спецфорум. Тут, по старой памяти, новые информационные вбросы-статьи
СМИ и его новые функции
  • что есть СМИ?
    1 Jan
    Виктор Прозоровский Вероятно автор в понятие СМИ ( Средство), вкладывает иной, ему известный смысл. Вероятно найдутся единомышленники, но и им необходимо будет ОПРЕДЕЛИТЬ границу того, что есть СМИ, и что еще не есть СМИ... А так же определить НАБОР ФУНКЦИЙ такого СРЕДСТВА. Если я правильно понял резюмирующую часть труда авторов. К сожалению я так и не услышал ничего из НАБОРА... Сколько их и какие....? Но публикация хорошая, в объеме на диссертацию по журналолистательству.
    1 Jan
    Виталий Эске Основополагающим, задающим "правильность" отношений и соучастий в СМИ общества задают институты всеобщего образования. Вспоминаем политинформации и "что о тебе люди скажут". Там и функция и зависимость и потребность формируется. Там же задаются и врастают рычаги бесструктурного, а теперь уже и вообще не подконтрольного управления человеком. Не группой людей, а именно человеком.
    Лишая его, тем самым, сознания и адекватного миропонимания.
    1 Jan
    Александр Хижняк Что такое СМИ? В первую очередь это СИСТЕМА. Система, формирующая общественное мнение. Система СМИ состоит из источника, формирующего информацию и подсистемы, передающую эту информацию к конечному потребителю. Источник в свою очередь, формирует информацию, согласно техническому заданию заказчика. Заказчик имеет вполне конкретные цели. Иногда в системе появляются внесистемные элементы (журналисты, общественники)
    И тут нам открывается скрытая от глаз потребителя часть системы СМИ. А именно: какие цели ставит перед собой заказчик контента СМИ, который в последствии будет передаваться нам в уши, какие структуры формируют контент СМИ и т.п.?
    А если смотреть еще дальше, то СМИ это всего лишь инструмент, формирующий общественное мнение А контент, наполняющий СМИ, зависит от ИДЕОЛОГИИ и КОНЦЕПЦИИ развития.
    В Украине полностью отсутствует институт формирующий идеологию, а вместе с ним и новый контент, наполняющий передающую часть системы СМИ.
    Формируем структуры, создающие новый контент, и вскоре мы его увидим через все передающие устройства (интернет, ТВ, радио...)
    P.S. Как было замечено выше в комментариях - кризиса в СМИ не может быть по определению роли-функции СМИ в обществе. Разруха не в клозетах, а в головах (с)
    1 Jan
    • мысль о суперзаказчике
      1 Jan
      Jenő Zsurky Ваще-то - да... что-то есть... (с) Александр, я тут у Вас, так, скрыто от глаз потребителя, вижу мыслю об каком-то " суперзаказчике". Ну, а что, если его нет?
      Вот в тоталитарных обществах, ессно, этот суперзаказчик присутствует. Но если уже чуть в сторону- то появляются другие заказчики.
      Что касается "В Украине полностью отсутствует институт формирующий идеологию,"
      Александр, такого института НЕ ДОЛЖНО БЫТЬ.
      Обратите внимание хотя бы на такую статю Конституции как:
      Стаття 15. Суспільне життя в Україні ґрунтується на засадах політичної, економічної та ідеологічної багатоманітності.
      Жодна ідеологія не може визнаватися державою як обов'язкова.
      Цензура заборонена.
      Держава гарантує свободу політичної діяльності, не забороненої Конституцією і законами України.
      1 Jan
      Александр Хижняк Нет идеологии - нет будущего. Идеология от слова ИДЕЯ. Так что все верно, у нас забрали идеологию, а вместе с ней и будущее.
      И даже больше, идеология существует, даже если её нет официально. Это идеология всеобщего ПОХ....ИЗМА.
  • СМИ сейчас и потом
    1 Jan
    Игорь Козырев Сейчас СМИ привязывают, в основном, к 2-м вещам - инфоповодам и Власти (но не самих СМИ) и когда игра идет в одни ворота - сверху вниз на народ, обывателя (интеллектуалам СМИ не особо нужны)
    И когда мы говорим о "СМИ" - то о чем, собственно? В статье - о двуликом Янусе СМИ. Когда СМИ еще - ПЛАТФОРМА, а не собрание умников-журналистов. И формула новых СМИ (одна из) "журналист/модератор + искусственный интеллект + коллективный разум". Два последних пункта - технологии
  • СМИ как ИНСТРУМЕНТ воздействия на СОЗНАНИЕ человека
    1 Jan
    СМИ- СРЕДСТВА массовой информации.
    Если я правильно понимаю, то человек входя в этот мир, сталкивается с большим количеством и КАЧЕСТВОМ информации о общем бытии людей на этой планете. И эта информация порой крайне противоречива. СМИ, как СРЕДСТВО, инструмент, механизм, агрегат, система, РЕСУРС, направлены на ТРАНСЛЯЦИЮ информации потребителю, а зачастую ПОДОПЫТНОМУ, о общем бытии людей на этой планете, в интересах ВУ(владеющих и управляющих) такими СРЕДСТВАМИ…. «Кто владеет информацией, тот владеет миром» давно известная формула. Справедливости ради, информация тоже является и СРЕДСТВОМ и РЕСУРСОМ в СМИ, как средстве и ресурсе… И даже человек в система СМИ, тоже может быть средством и ресурсом, зачастую РАСХОДНЫМ. Однако сами СМИ, скорее можно рассматривать как ИНСТРУМЕНТ целенаправленного воздействия на СОЗНАНИЕ человека. Потому лично я никак не могу усмотреть КРИЗИСА СМИ. « У пассатижей не бывает кризиса. Они либо приходят в негодность, либо исполняют МЕХАНИЧЕСКИ свою ФУНКЦИЮ с определенным уровнем КПД по эффективности). Если говорить о кризисе В СМИ, то это кризис в УПРАВЛЕНИИ и ПОЛЬЗОВАНИИ такими инструментами, средствами, ресурсами, системами. Как ни крути, выходим на КРИЗИС СОЗНАНИЯ человека в оперативном управлении потоками информации о общем бытии человека, это без тактики танго вокруг «Кризиса СМИ»
    1 Jan
    Игорь Козырев Если думать, что СМИ - лишь инструмент ("пассатижи, у которых кризиса не бывает", хотя поломанные пассатижи - тоже своеобразный кризис), то далее или тему не рассматривать - нет проблемы, ну и нет, и слава Богу. Не правы все те, кто говорит о кризисе всех социальных институтов, СМИ в том числе.... Тема закрыта....
  • СМИ как часть общества
    1 Jan
    Игорь Козырев Можно смотреть на СМИ, как это показали мы, не сводя СМИ лишь к механическим аналогиям, как не сводимо к ним ничто социальное.... Так что дело не в нашем авторском разъяснение, а в личной мировоззренческой позиции вопршающего. Не более того. Я тут ничего доказывать не буду...
    Мы будем работать далее с теми, кто
    • (а) видит кризис СМИ и
    • (б) видит, что СМИ - это часть общества, а не только площадка журналистов, и в этом качестве должны быть задействованы в цивилизационном инжиниринге.....
    Собственно, консультации на эту тему с отдельными людьми уже начались. Есть или нет кризиса в СМИ - вопрос не ко мне, т.к. я на него повторно (сверх статьи) даже отвечать не буду. Цель статьи в другом - в поиске людей, которых это заинтересовало, и которые могут предложить по этой теме что-то стоящее, т.к. сказать свое могущество. Всё просто
  • выживаемость человека зависит от качества СМИ
    1 Jan
    Много полезнне, говорить о АДЕКВАТНОСТИ мировосприятия личности, в процессах распространения информации системами СМИ. Информативный поток и его мощность воздействия на сознание индивидов, действительно зависит от МОГУЩЕСТВА СМИ. « Слово- лечит, Слово –калечит…»
    От КАЧЕСТВА СМИ, прямо зависит ВЫЖИВАЕМОСТЬ человека на этой планете. Авторы утверждают, что СМИ должны сменить набор ФУНКЦИЙ…. Потому хотелось бы конкретнее обозначить какой НАБОР, следует заменить на другой НАБОР функций, иначе вся работа утрачивает прагматическое значение и превращается в спитч, что все не так как надо.
  • нужен Общественный Научный Метафизический ФОРУМ
    1 Jan
    Владимир Езерский новая теория СМИ нужна
    Нужен Общественный Научный Метафизический ФОРУМ
    1 Jan
    Sergey Oleynichenko На одно только объявление темы "Метафизика СМИ" уже многим из представителей СМИ пол-головы снесет )) но это и хорошо, а то действительно "не ведают что творят".
    1 Jan
    Sergey Oleynichenko Лихо! Новая теория СМИ?! кто создал? или она уже есть? так вот и форум для того и нужен что бы нащупать и сформулировать новую теорию СМИ - читайте как новую модель СМИ в системе общества и обществ
  • СМИ для ЦИВИЛИЗАЦИОННОГО ИНЖИНИРИНГА
    1 Jan
    Игорь Козырев СМИ нам нужны не только и не столько для просто информирования. Для большего - для ЦИВИЛИЗАЦИОННОГО ИНЖИНИРИНГА. Без СМИ тут никак, т.к. у них для этого есть преимущество перед партиями и соцсетями.
  • новая теория СМИ через ОДИ
    1 Jan
    Владимир Езерский Собираются человек 100-150 со всего мира людей.. готовых три дня... через организационно деятельностные ИГРЫ, прогнать вопрос НОВОЙ ТЕОРИИ СМИ...
  • для чего нужна теория СМИ?
    1 Jan
    Jenő Zsurky Тут возникает наивный вопрос - а для чего, собссно говоря, нужна "теория СМИ" ?
    1 Jan
    Игорь Козырев Чтобы говорить именно о СМИ, а не о чем-то другом. И можно не спешить что-то называть "теорией СМИ" - нужна их онтология и просто полное и логичное изложение точки зрения на них.
  • как СМДП превратить в СМИ?
    1 Jan
    Sergey Oleynichenko Сказать, что в Украине существу такое поле, где проводится свободный обмен мнениями по проблемам СМИ, я бы не сказал. Сказать что у СМИ нет проблем - тоже нельзя, Сейчас нельзя сказать даже о том , что само СМИ существует. Нет их и давно. А вот СМДП (средства массовой дезинформации и пропаганды) - тут все в порядке, это работает исправно. Но нужно ли авторам статьи сложившееся положение вещей в области СМИ? нужно ли ситуация самим работникам СМИ?
    Но вот, как раз, и проводятся форумы, что бы это узнать? Из самих СМИ (всех без исключения) ответы на такие вопросы получить невозможно. И вот как раз это и является настоящей проблемой. Ну и предложения провести форум по вопросам СМИ, посыл самих авторов статьи - это уже шаг к решению данной проблемы. Как СМДН привести к состоянию СМИ да еще и общественных в полном смысле этого слова - вот задача. И эта задача актуальна не только для Украины. Уже и в США можно не читать такую газеты (таблоид) как Нью-Йорк Таймс. Эта раньше уважаемая газета превращена в пустышку и инструмент манипуляции общ мнением. В общем, сейчас в области СМИ проблем более чем ...
  • какой набор функций?
    1 Jan
    Виктор Прозоровский Поломанные пассатижи это не кризис, а КОЛЛАПС. Их функцию пассатижирования уже не восстановить ... Даже сварка и др ремонты разлом не восстановят в ПРЕЖНЮЮ форму СТРУКТУР металла. Потому понимаю, если один вид СМИ не удовлетворяет требованиям пользователя, его следует заменить на другой вид СМИ, удовлетворяющий ЗАПРОС пользователя, либо ПОСТАНОВЩИКОВ ОПЫТОВ на людях. Тут как раз и возникает вопрос к НАБОРУ функций такого средства и его ОБРАТНЫМ СВЯЗЯМ, иначе ресурс будет МЕРТВЫМ..... Н. Амосов.
  • контент вторичен
    1 Jan
    Виктор Прозоровский Ну, да. Можно сказать, что контент вторичен. Ключ в мета конструкте диалогов.
    1 Jan
    Sergey Oleynichenko даже может быть третичен: открытие канала передачи данных - настройка условий-режима передачи - (только затем) контент
    1 Jan
    Виктор Прозоровский Какова может быть польза людям....? Как популярное в науках, это одно. Как программа к действию, вовсе другое. Как инструмент индивидуальных практик совсем третье... В чем её ФУНКЦИОНАЛЬНОЕ предназначение?
  • заданность СМИ в их развитии
    1 Jan
    Игорь Козырев Другая формула СМИ - их заданность в собственное развитие. Спасибо грекам за слово "эйдос". Он для СМИ тоже указан и вписан в более старшие эйдосы.... На самом деле в первой версии статьи было несколько приложений и конкретики. Но получился для одной статьи перегруз и перебор с целями статьи. Ограничились простым - прокукарекать под Новый Год
  • СМИ как камень на пути реки информации
    1 Jan
    Игорь Козырев Может подчеркнуть некоторые особенности переходного момента для СМИ такая метафора-образ. Если до сего дня СМИ - это некий родник-источник, с которого начиналась информационная река, и этот источник "купался сам в себе и славе своей", то завтра водная схема будет принципиально другой - уже течет река, и СМИ лишь камень на ее пути или участок-русло. Река может и далее пойти. Вопрос для СМИ - как теперь встроиться в эту реку? Лучше - по-королевски, как платформа цивилизационного инжиниринга саморазвития нового общества. Так сказать поднять ставки. Заодно это соответствует истинной сути СМИ и их участию в Эволюции
  • нет смысла взывать к честности СМИ
    1 Jan
    Игорь Козырев Jenő Zsurky Манипулируются легко все те, кто не субъектен и не проектен. Что и имеем в лице общества. Поэтому взывать к честности СМИ, которые тоже себе не принадлежат - это рассуждать вслед за всеми экспертами (мать их ети)
    И речь идет на первых порах о новых СМИ для 5-7% обезьян. Вопрос тогда - чтобы их не смяли
  • общество должно сделать заказ
    1 Jan
    Игорь Козырев Ну и напоследок в вводной части - эта статья наша гражданская позиция с Езерским. Подтверждение того, что общество тоже должно сделать свой заказ на нужные ему СМИ. Мы его в первом приближении сделали. Но и готовы посодействовать сдвинуть туда. Тем, что сильнее самих СМИ - не их же в лоб двигать. Это даже с физической точки зрения глупо, но можно. А уж с управленческой тем более
Публикации
19 Jun
  • Сергей Дацюк. Утренний эфир на News One 1.02.2017
    1 Feb
    Мій ранковий ефір на News One 1.02.2017
    Телевидение vs интернет – кому вы доверяете больше? "Утро с Ванниковой и Назаровым" 01.02.17
    1 Feb
    Конспект
    1 Feb
    Телевидение vs интернет – кому вы доверяете больше? "Утро с Ванниковой и Назаровым" 01.02.17
    (1/3 за ТБ 2/3 за интернет)
    Авдіївка
    1 Feb
    ТБ
    • Гройсман відвідав Авдієвцю
      1 Feb
      • потрібно домагатись припинення вогню
      • служби готові відновити інфраструктуру
    • В місці надзвичайний стан
      1 Feb
      • сьогодні може початися эвакуація 12 тис
    • засідання Ради беспеки ООН
      1 Feb
      • припинення вогню
      • запобігання гуманітарній трагедії
    Дацюк
    • Росія не заключала мінських угод
      1 Feb
      • це лише домовленності
    • можна приводити докази втручання Росії
      1 Feb
      ефективно контрольована територія
    • повзучий наступ
    • мінські догов не працюють, будапештський не приймається
    • що до нормандського формату
    • укр влада стоїть за мінськ — треба змінити формат
      1 Feb
      • відмова від мінського формату
      • збір членів Будапешського меморандуму
      • перехід до звільнення території якщо буде відмова
    • політика Путіна
      1 Feb
      • бесіда Путіна с Трампом і зв’язок з Авдіївкой
      • влада укр намагається легалізувати добровольців
      • влада рос намагається деолегалізувати військових
    • окупант несе забов’язання
      1 Feb
      • чіткі, правові
      • росія не бере обов’язки окупанта
    Створення фінансової поліції
    1 Feb
    ТБ
    • законопроект про створення фінансової поліції (аналітичної)
      1 Feb
      • не відповідає Конституції
    Дацюк
    • влада знищує середній бізнес
    • потрібні перевибори
    • влада нелегитимна
      1 Feb
      • немає коаліції
    • як експерт можу довести з цифрами
    • податковий тиск — це коррупція
    • п’ятницькі квітки
    Боротьба с фейками
    1 Feb
    ТБ
    • боротьба фб з фейками
    • кому більше вірять
      1 Feb
      • логике и аналитике
      • в нете есть возможность пообщаться
      • журналисты не должны спорить с политологами
      • ТБ — брехня
      • немає інтернету але на нього багато нарікань
      • філософи порвуть нам мозги
      • за СМИ есть контроль
    Дацюк
    • говоримо про соціально активних
    • голосують всі
    Зростання цін
    1 Feb
    ТБ
    • всі піднімають ціни
      1 Feb
      • оператори мобільного звязку
      • медиц. препарати
    • страждають люди з фіксованою зарплатою
    • МВФ не вимагав піднімати тарифи
    • МВФ вимагає індексування тарифів
    • можуть бути соціальні бунти
    • треба змінити людей при владі
    • нафтогаз для пром користувачів підвищив ціни
    Дацюк
    • 3200 — ми зараз його заручники
      1 Feb
      • внутрішня інфляція
    Отмена празднования 8 марта
    1 Feb
    ТБ
    • разом з 1 та 9 травня
      1 Feb
      • 8 травня — вихідний
    Дацюк
    • маємо від деяких речей відмовитись
    • підтримує відмову від радянських символів
      1 Feb
      • хоч би на час війни
    • мова про символічний простір
    1 Feb
    • хорошо рвали вату
      1 Feb
      Leonid Ivanov Спасибо. Рвали вату по-взрослому). Так явно и наглядно двуличие "наших" "журналистов" давано не вскрывали.
      Mykola Bosiy з 5:12
      Володимир Силенко Ой як неприємно. 
      Як неприємно чути Правду
    • мастер класс по борьбе с манипуляторами
      1 Feb
      Сергій Щокін Слухав цей ефір. Назвати Ванникову і Манникова ведучими - важко. Це вже ближче до маніпуляторів. Сподобалось, що пан Сергій не нервував, донес думку, хоч ведучі намагались всіляко ретушувати його слова, ледь дурнем не називали. Такі ефіри показові. Це - майстер-клас по боротьбі з маніпуляторами. Наочний приклад. що мораль перемагає аморальність.
      1 Feb
      Dmytro Zolot хорошо один звонивший подметил - что ведущие, опытные манипуляторы. а их задача лишь давать информацию, а не манипулировать ею
    • відсутність поваги до людського життя — від монголів
      1 Feb
      Олександр Піта росія є нащадком універсальної держави монголів, материнською цивілізацією для якої є цивілізація уйгурів. культура це мова - російська запозичила значну кількість тюрських слів. писемність монголи взяли в уйгурів. відсутність поваги до людського життя це теж від монголів
    • Минские соглашения — акт капитуляции
      1 Feb
      Михаил Багдашкин Начинайте говорить людям правду. Нет никаких Минских соглашений, есть Акт капитуляции подписанный Л.Кучмой 12.02.2015 и утвержденный Резолюцией Совета безопасности ООН №2202 от 17.02.2015 года под названием Приложение 1 Комплекс мер по выполнению Минских соглашений от 12.02.2015 является ее частью.
      Резолюция СБ ООН это документ приоритет которого выше национального законодательства обязательный к выполнению. Отменить его может сам Совет безопасности ООН, а там у России право вето, или Генеральная Ассамблея ООН, для этого Россия должна быть официально признана агрессором. Этого не будет пока Украиной руководит компрадорская олигархия во главе с главным кондитером Российской Федерации Порошенко. 
      Без этого 2017 год станет годом начала конца украинской государственности.
      1 Feb
      Igor Ferrari ... порошенко не поміняє формати до "перевиборів" президента....
    • трансформации подлежит все
      1 Feb
      Tim Vlasyuk "Бессубъектность характерна сегодня для всего мира. Тогда кто же управляет им? Отвечая на этот вопрос, Денисов, вслед за Гильбо, говорит, что власть перетекает от обладателей материальных капиталов к кураторам социально-информационных сетей. Однако нам представляется, что это слишком громкое заявление, требующее дополнительных подтверждений. Одним из доводов против может быть то, что сеть используется только в критических ситуациях, например, смены власти, а кураторы должны проявлять свою власть всегда.
      Денисов считает, что сегодня трансформации подлежит все: «Если для внешнего наблюдателя, не слишком посвященного в тонкости организации постиндустриализма и власти нетократии, может показаться, что источником прогресса общества является гонка в сфере материальных технологий, то реальные источники власти нового правящего класса, безусловно, будет являться новая система технологий управления поведением. Причем совершенно точно, что эта система технологий не имеет и не будет иметь ничего общего ни к одной из гуманитарных наук, ни к какой-либо их комбинации. Однако в отличие от уже существующих технологий управления поведением новая система технологий будет очень глубоко переплетена с управлением стоимостью. Точнее будет являть собою гибрид из управления поведением и управления стоимостью. Отсюда и гудвил как количественный интегральный критерий для управления конкурентным столкновениям»."
    • по 3200 — не совсем так
      1 Feb
      Tim Vlasyuk Стосовно позиції по мінімальній зарплаті в 3200 грн не згоден.
      Олігархічний режим давно запровадив європейські, світові ціни на товари і послуги, натомість вже 26 років не хоче запроваджувати європейські зарплати.
      Тобто ціни в Україні ринкові і такі як в ЄС, США а часто навіть вищі. Зарплати в 2-5 разів нижчі порівняно з країнами ЄС, США, Канадою, Китаєм та іншими.
      Україна включена в глобальний ринок товарів та послуг, тому казати що товарна маса не співпаде з грошовою абсуродно.
      Підвищення мінімальних зарплат в Україні - краплина на глобальному ринку товарів і послуг об'єм якого вимірюється десятками мільярдів доларів.
    • что брать за нулевую отметку
      1 Feb
      Tim Vlasyuk Спроба використання українцями "нуля" іншої системи як наприклад: "розпад СРСР в 1991", "інавгурація Трампа в січні 2017" призведе до фатальних наслідків .
      Українці мають згенерувати власний "нуль" часу, початкову точку розвитку держави, політики. Власний "нуль" дозволить приймати власні військові, економічні і політичні рішення.
      Генерація власного "нуля", "початку" дозволить провадити самостійну політику, набути суб'єктність на міжнародній арені.
      Простий приклад "нуля":
      Закон УРСР «Про мови в Українській РСР», прийнятий 28 жовтня 1989, ще до проголошення незалежності України. Закон став першим вагомим здобутком національно-демократичних сил і закріпив позиції, які на той час здобули українська інтелігенція та національний рух.
      Що роблять вороги? 
      Скасовують Закон УРСР «Про мови в Українській РСР» законом України «Про засади державної мовної політики». № 5029-VI (неофіційно — закон Колесніченка-Ківалова або «мовний закон») — закон, прийнятий Верховною Радою України 5 червня 2012 року.
  • ПОВІЛЬНА РЕВОЛЮЦІЯ В ГРОМАДСЬКІЙ КОМУНІКАЦІЇ. Сергій Дацюк
    7 Feb
    ПОВІЛЬНА РЕВОЛЮЦІЯ В ГРОМАДСЬКІЙ КОМУНІКАЦІЇ джерело
    Сергей Дацюк 07 лютого 2017
    Еволюція телебачення
    7 Feb
    Зміни в громадській комунікації відбуваються дуже повільно. Це пов'язано з тим, що найбільш масова комунікація завжди найбільш піддається інерції звичок.
    Водночас ми переживаємо час, коли комунікація змінюється принципово. На наших очах вмирають безліч функцій найбільш масового донині каналу комунікації – телебачення.
    З самого початку телебачення створювалося як лише трансляція. Тобто з технологічної точки зору пафос телебачення полягав саме у монологічній передачі зображення та звуку стандартизованих програм, зокрема в сфері новин та розваг.
    Зростання конкуренції призвело до появи авторських аналітичних програм та ток-шоу, які були покликані дати поживу для вибагливих телеглядачів.
    Аналітичні програми творили складний дискурс, але водночас і робили їх творців незалежними, дорогими на ринку та малокерованими (малоконтрольованими) з боку влади та/чи власників телеканалу.
    Знищення авторських аналітичних програм на українському телебаченні зробили його винятково реакційним і нерефлексивним. Авторська аналітична телепрограма річ надзвичайно дефіцитна в Україні.
    7 Feb
    • Забули фазу інтерактивного ТБ
      7 Feb
      Був час коли глядач міг в деякої мірі впливати на зміст через дзвінки, смс-голосування.
    Деградація ток-шоу
    7 Feb
    Ток-шоу як спроба масової комунікації з'явилися як додаткова функція для телебачення. І одразу ж проявилися усі недоліки телебачення як комунікатора:
    1. тематика ток-шоу провела межу між актуальністю для влади-бізнесу та актуальністю для громади, відтак порядок денний з часом там став повністю трешевим;
    2. добір учасників комунікації (політиків та експертів) провів межу між запрошуваними зручними і легко керованими та самостійно мислячими, яких або не запрошували, або запрошували дуже рідко і не в прайм-тайм, відтак суспільство бачить одних і тих же зручних чи поверхнево-скандальних медіа-персон, але не бачить справді змістовних і самостійно мислячих персон;
    3. телеаудиторія могла оцінювати задані теми та заданих медіа-персон, але так і не змогла впливати на відбір в першому та другому випадках;
    4. пряма цензура (примус до тем та їх контекстів) була замінена з часом на форматну цензуру (коли небажані для влади та/чи власників телеканалів теми та гості перестали потрапляти у ефір через невідповідність їх формату).
    Всі спроби якось організувати зворотній зв'язок так і не стали ефективними: ані дзвінки в студію телеглядачів на експертних телепрограмах, ані голосування безсловесної аудиторії і таким чином рейтингування учасників комунікації в ток-шоу принципово не змінили ситуацію. Бо критичним для ток-шоу було би пряме і недвозначне рейтингування тем і рейтингування гостей напередодні ток-шоу.
    Ви мабуть хочете запитати – як така проста річ не приходила в голову творцям ток-шоу?
    Приходила і не раз.
    Але влада та власники телеканалів, позірно рекламуючи свій лібералізм, жодного разу не підтримали формат з рейтингованими громадою темами та учасниками в себе на телеканалах. Тобто гроші власники телеканалів дають під певний (винятково маніпулятивний) телеформат. І потім вже не дуже і потрібно його контролювати – спеціально запрошувані учасники телекомунікації (ті ж політики та зручні експерти), отримуючи переважаючий час та провідну роль в комунікації, не дадуть незручним політикам та контраверсійним експертам суттєво вплинути ані на зміст ток-шоу, ані на сам формат.
    Тобто з телебачення зникли справді актуальні для громади теми, звідти вивільняються (вимиваються) експерти на позиції громади, а формат не передбачає можливості якось це змінити.
    Приреченість українського телебачення
    7 Feb
    На українському телебаченні зникають контрдискурсії, а домінуючий владно-олігархічний дискурс робить всі інші дискурси позірно маргінальними.
    Маніпуляція та цензура стала більш складнішою, але нікуди не поділася.
    На місце темників початку 2000-х прийшли форматники 2010-х.
    Чи можна зламати телеформат, в який тебе заганяють?
    Я сам пробував цим займатися останні місяці на українському телебаченні.
    Є два виходи з цієї ситуації.
    Або потрібно вести дискурсивну війну з ведучими протягом всього телеефіру, як це було у мене на "News One".
    Або потрібно просто виражати протест, іти з ефіру і припиняти співпрацю з телеканалом, як це вийшло в мене на "112 Україна". Не шукайте відео цього епізоду, телеканал його відцензурував і вирізав. До речі, чи є за українським медіа-законодавством цензура відеозапису ефіру теж цензурою?
    Зі мною також солідаризувався Олексій Арестович, який теж заявив про припинення співпраці з телеканалом "112 Україна".
    Тут дійсно не залишається нічого іншого, бо справа не в персональній образі на ведучих чи на режисерів. Ведучі взагалі виглядають як ляльки з керуванням через наушники у вухах. Їх можна тільки пожаліти. Навіть зустріч з режисерами нічого не дасть, бо дійсні ляльководи знаходяться за межею доступності.
    Проблема знаходиться саме на рівні телеформату. А це проблема власників телеканалів, проблема недосконалого законодавства в українському телепросторі і проблема відсутності громадського протесту проти такого телебачення.
    Сумно мені за наше українське телебачення. Я вже не вперше піднімаю цю тему. Шкода що вона не знаходить підтримки серед експертів та широкої підтримки серед громади.
    Можна звичайно і далі не звертати на це уваги. Але тоді це все призведе до швидкого руйнування українського телебачення в його нинішньому вигляді і до поступового наростання домінування Інтернет-телебачення.
    Очевидно, що потрібно переходити саме туди – в Інтернет.
    Українське телебачення в його нинішньому вигляді з точки зору громадської комунікації приречене.
    8 Feb
    • захлестнула дешевая журналистика
      7 Feb
      Татьяна Корнилова захлестнула дешевая журналистика в лице накрашенных девушек и молодих хлопців
    • громадськість не протестує
      7 Feb
      Владимир Эйнулло / і проблема відсутності громадського протесту проти такого телебачення./
    • эксперты себя только компроментируют, ходя на ТВ
      7 Feb
      Oleksandr Feshchenko Багато нормальних політиків, експертів, фахівців себе скомпроментувало в очах людей, ходячи на всі ці телеефіри та ток-шоу. Ляльководи таки добилися свого - тепер вони в очах пересічних "всі однакові".
    • интернет разделяет людей
      7 Feb
      Igor Ferrari ... а мені не сумно за укр і інотелебачення (впевнений, що і автору також – в душі) все неефективне і слабе – вмре, а щодо "net" він теж ділиться соціально на аднакласнікі, вкантактє і личкокнижку – монохромності не буде – нас все більше розділяють, і ми все менше розуміємо один одного (((
    • интернет по пагубности намного опаснее ТВ
      8 Feb
      Taras Nicolayevich самое печальное,что интернет по пагубности..намного опаснее ТиВи.. каждый параноик или шизофреник получает круг вещания..усугубляя общий миксер
      8 Feb
      Вадим Дубински  В и-нете есть выбор, и "чудесная" кнопка "заблокировать". А в ТВ - "общий миксер" - в принудительном порядке.
      8 Feb
      Любая палка о двух концах. Кухонным ножом можно и обед приготовить, и человека убить.
    • возобладал бла-бла дискурс
      7 Feb
      Andrey Kononenko  В Украине возобладал тотальный бла-бла-дискурс. И виноваты не только собственники телеканалов, но и многие независимые "звёзды" фейсбука, пописывающие галиматью в том же духе. Для власти это выгодно: можно бесконечно подменять дела словами и разводить котят. А ведь многие не понимают, что референдум по НАТО, референдум о минимальной зарплате $2000 и обсуждение параметров украинских поселений на марсе – это одно и то же, один бла-бла-дискурс...
    • телебачення в його нинішньому вигляді приречене
      7 Feb
      Вадик Гордеев Почему-то уверен, что українське телебачення в його нинішньому вигляді з точки зору громадської комунікації приречене, также как и сама Украина. В ней не видно здоровых, нормальных сил для превращения в нормальное государство.
    • хозяева каналов и продажные журналисты — ответят вместе с остальной нечистью
      7 Feb
      Сергій Львівський  Колись на "ньюрбернському" процесі, який колись точно таки буде, власники телеканалів та інших систем комунікацій- маніпуляцій, разом зі своїми шавками журналістами, будуть стояти поруч з владною нечисттю, у яких руки по локті в крові з чиновниками олігархами нардепами ментами, прокурорами і тд. І разом будуть відповідати, у кращому випадку, у гіршому їх чееає суд лінча.
    • відбуваються і процеси поза межами раціонального
      7 Feb
      Igor Ferrari .... лайк теж не комунікація, зараз відбуваються процеси поза межами раціонального - науковці ще не придумали назв цьому "пост-рене-нано"
    • нужны новые медиа и новые институции аналитики
      7 Feb
      Ivan Box для того щоб суспільство осягнуло інструменти впливу на дії/наміри/бездіяльність влади відмінні від "майдану" потрібні нові відповідні до викликів часу медіа та нові відповідні до викликів часу аналітичні інституції та (спів)фінансування їх діяльності з боку громади. але проблема в тому, що за всі 3 роки після революції український медійний та інтелектуальний клас не здатен (чи й хотів) запропонувати суспільству нові форми взаємодій.
      7 Feb
      Є такий засіб комунікації та аналітична інституція: "Простір злагоди"
      8 Feb
      Ivan Box Це добре, що з'являються прецеденти. але чи цього достатньо, щоб:
      • конкурувати умовно зі 112им чи центром разумкова?
      • створити конкурентний ринок аналітики чи медіа?
      8 Feb
      Це буде достатньо для усього перерахованого, якщо до роботи долучиться 7 - 8 волонтерів.
      Але конкуруємо вже і зараз, бо є кількість (тут нам складно конкурувати), а є ЯКІСТЬ (тут їм взагалі з нами конкурувати неможливо).
    • іде процес вироблення нових засобів громадських комунікацій
      7 Feb
      Михаил Павленко При переформатуванні світу, повинні відмирати і комунікації минулого. Зараз іде процес вироблення нових засобів громадських комунікацій. Ілюстрацією є і вибори в США - Твітер переміг традиційні ЗМІ /і теле-шоу і навіть теле-дебати/
    • есть уже ЗАОЧНАЯ онлайн коммуникация
      7 Feb
      В Украине развилась ЗАОЧНАЯ онлайн коммуникация: все статьи (а иногда и телевыступления) на общественно значимые темы Сергея Дацюка, как и всех других мыслителей и экспертов, публикуются на "Простір злагоди". Статьи структурируются для обсуждения, по ним собирается все осмысленные комментарии по всем публикациям, которые дают в совокупности ответ социума — "обратную связь" для авторов. Это делается на протяжении последних 3 лет, и сейчас, с легкой руки Сергея Дацюка в Украине вышли на прямой диалог (точнее, полилог) по всем вопросам между философами, экспертами и обществом.
    • Дацюку треба вести СВІЙ канал
      7 Feb
      Сергій Щокін Молоді люди не чекають чиїхось запрошень, а самі роблять ютюб-канали і наповнюють змістом. Якби пан Сергій вів свій канал, його популярність (каналу) була б шаленою. Те, що було на НьюсВан - взагалі поза межами добра і зла. Такі ефіри не мають до журналістики ніякого відношення.
      А на своєму каналі не треба витрачати час на дурнів-ведучих. Свій канал - можливість швидкого зворотнього зв'язку з аудіторією, формування світогляду аудіторії, її навчання. І хай затратне продажне олігархічне ТБ здохне без таких ньюсмейкерів, як Дацюк.
      8 Feb
      Svitlana Kalinichenko Я б хотіла канал від пана Сергія ФБ чи в Ютюбі - цікаво було б кого б він запрошував?
    • вимагати від парламентарів створення Громадського телебачення
      7 Feb
      virosvit 
      Попередня "злочинна" влада нищила свободу слова, цензурувала медіа темниками. Напрошується запитання, а чому нинішня демократична влада не виправить цю ситуацію і не впровадить Громадське телебачення за бюджетний кошт, де б змогли конкурувати суспільно-політичні авторські передачі (не ток-шоу).
      Дивіться як вправно нинішні "демократи у вишиванках" витіснили рейтингову програму Шустера з усіх телеканалів, яка з 1 січня змушена була закритись. Знайшлось тільки 20.000 ГРОМАДЯН, які фінансово його підтримали, сумно за інших які не розуміють необхідності 4-ї влади, як інструменту контролю та корекції зарозумілих та користолюбивих політиків.
      Марно надіятись на комерційні олігархічні канали "1+1", "Інтер". Коломойський образився на владу і закрив передачу "Право на владу", колись на 5-му була програма Ганни Безулик, але її переманили на "Інтер" напевно великим контрактом, а потім закрили (знищили).
      Громадянське суспільство повинно вимагати від парламентарів створення Громадського телебачення.
    • Дуже мало свідомих громадян
      7 Feb
      Це ті хто підтримують вільні (інтернет) проекти. Є у нас Громадське ТБ, але дивляться його дуже мало та відповідно ще менш фінансує-інвестує.
    • можем ли мы изменить существующее ТВ
      8 Feb
      Ми вимагаємо від влади змін тут і зараз. українські медіа та аналітичні інституції теж дотримуються такого підходу? чи їм зміни не потрібні? чим "чесний" журналіст/інтелектуал відрізняється від "продажного"? - тим, що "не продається"? чи цього достатньо? чи достатньо у владі "новим" політикам "не красти", чи потрібно змушувати до цього самих "крадіїв"? крім акції "закрий пельку кремлю" та демаршу пана філософа якісь кроки робилися(робляться) для люстрації медійно-аналітичних середовищ чи їм люстрація не потрібна?
      8 Feb
      Цей блок питань сводиться до одного: Чи можемо ми зараз якось змінити існуюче ТБ? 
      Відповідь: НІ (все що можна робити — нічого принципово не змінить). 
      Тож залишається не брати дурного в голову, а створювати Нові ЗМІ. І цей напрямок розвивається саме в цьому топіку.
  • Сергей Дацюк: Украина в преддверии диктатуры
    9 Feb
    Сергей Дацюк: Украина в преддверии диктатуры
    Опубліковано 7 лют. 2017 р.
    Украинский философ Сергей Дацюк представил в эфире UKRLIFE.TV своё мнение об обострении ситуации на Донбассе, перспективе введения военног положения в стране и о законе об оккупированных территориях, об оппозиции, о реформах и многом другом:
    • 01:05 мы подошли к рубежу изменений
      8 Feb
      • мы подошли к рубежу когда все начнет меняться, пока не знаем как
      • инициатор изменений не Украина
      • хорошо бы, чтобы мы были инициаторами
      • 10:14 - об отлучении оппозиции от информационного пространства Украины;
        8 Feb
      9 Feb
      • теперь может быть только настоящая революция
        8 Feb
        Вадик Гордеев А почему в преддверии ? Этим Украина и закончит... Народу уже все до лампочки - теперь может быть только настоящая революция...
        8 Feb
        Владимир Ломанюк Низы не могут, верхи не хотят. Классическая революционная ситуация!
      • Диктатура возникает уже на пепелище
        8 Feb
        Артур Фролов Никаких предпосылок к диктатуре нет. Диктатура возникает уже на пепелище, когда находящееся у власти быдло перережет друг друга, и либо останется один, либо ноль. Так вот "ноль" и есть настоящая диктатура (Наполеон, Сталин).
      • власть тупо ЗАХВАЧЕНА
        9 Feb
        Serg Yarchuk  Народ ПОЛНОСТЬЮ отжат от принятия решений номенклатурой, власть тупо ЗАХВАЧЕНА.
        Выборы разыгрываются 20 кланами, использующими массу грязных технологий.
      • народ безинициативный, так как нет механизмов
        9 Feb
        Serg Yarchuk Народ безинициативный? ДА, конечно. Ибо законные механизмы - мираж, тушта, ширма с эффективностью "инициативных" 1%. Ибо нет справедливого суда и расследования, рабочих механизмом (советское жаловаться не в счет).
        Да, еще нет проверенных механизмов принятия коллективных ВЕРНЫХ решение, в условиях автономизации и шариковизации
        9 Feb
        Такие механизмы есть, работают и дают решения, верные с точки зрения каждого участника. Список 19 таких решений.
        9 Feb
        Serg Yarchuk дело не в принятии голосованием. дело в исполнени
        9 Feb
        СОГЛАСЕН — это когда совпадает с тем, что ты хотел с самого начала. Это не насилие большинства и не общипанный компромисс. 
        Решение — это одна функция, а исполнение — это другая функция. И органы — тоже разные. Мы же головой только думаем, куда и как гвоздь забить, а забиваем не головой, а руками и молотком.
    • 23:33 - о военном положении и законе об оккупированных территориях;
      9 Feb
      • что такое военное положение на неподконтрольной территории
        8 Feb
        Там где введено военное положение
        • трудовая повинность (рытье окопов) на этой территории
        • все это для ВСЕХ чиновников (в отличии от граждан)
        • контрабанда судится трибуналом
        • нельзя делать выборы во всем государстве
        • нельзя менять Конституцию во всем государстве
        • ввести может Президент или парламент
          8 Feb
          это решение правящей партии
        • власть критиковать нельзя
          8 Feb
          сейчас оппозиция отлучается от СМИ форматными манипуляциями
        • ВП вводится для возвращения или для предотвращения ползущей оккупации
      • уменьшение зависимости от России
        8 Feb
        • благодаря контрабанде это не делается
        • не реструктуризируются
      • правящий класс канализовал народную инициативу
      • введение ВП может быть невоспринято (нелегитимным)
      • законность, так как предприятия платят налоги в Украину
        8 Feb
        • это все вне правового пространства Конституции
        • закона об окупации нет — то что сейчас все незаконно
        • мы в этой ситуации более 2х лет
      • действия людей, что перекрыли движения
        8 Feb
        • или вывод в правовое пространство
        • решительность власти была бы такой
          8 Feb
          • вышел Президент и сказал, что это такое
        • граждане готовы воевать, а власть нет
        • контрабанда продолжается, все пути перекрыть может только власть
        • экономическая блокада больше для привлечения внимания
          8 Feb
          • кого мы поддержим
      • ситуация или в разнос
        8 Feb
        гражданская война
        или в правовое поле
        8 Feb
        ВП, принятие законов об оккупированной территории
      • если принять закон об оккупированных терр — у нас будут проблемы, но это лучше
      • Минскому формату пришел конец еще летом
        8 Feb
        • но никто не делал инициатив (ни Укр, ни Европа, ни США)
      • признать оккупированный характер территории
        8 Feb
        окупант должен обеспечить то, что делает любая власть
        • администрация
        • финансирование
        • поддержка инфраструктуры
      9 Feb
      • какое будущее Украины мы хотим построить
        9 Feb
        Украина действительно подошла к моменту изменения стратегии осмысления будущего и принятия решения, так как дальнейшее пребывание в стутусе "буферной зоны" уже создало риск потери государственности. Однако, для принятия решения необходимо первоначально определить какое будущее Украины мы хотим построить - милитаризированное государство, или страну для мироного совместного развития.
      • для войны надо иметь союзников и поддержку народа
        9 Feb
        Военное положение - это путь, требующий военных действтий до победы. Но для этого надо иметь сюзников, которые готовы воевать (а их нет) и поддержку народа (а ей тоже нет) и самое главное - это представление о том, как восстанавливать разрушенную страну после победы.
      • мирный путь требует смены элиты
        9 Feb
        Мирный путь разрешения конфликта требует смены не только вектора реформирования и развития, но и смены действующей элиты. К сожалению страна не готова сделать однозначный выбор, но тогда этот выбор будет сделан без Украины.
    • 27:30 - о том, зачем Юлия Тимошенко ездила к Дональду Трампу;
      8 Feb
      • Тимошенко просила не отменять санкций против России
      • В России повеселились по этому поводу
      • Порошенко поговорил с Трампом
      • зачем ездила Тимошенко?
        8 Feb
        • пиар? надо было ехать на инагурацию - не давать оснований для троллинга
        • донести набор аргументов для Трампа
          8 Feb
          Порошенко чудовищно опаздывает
        • 28:33 - о политическом троллинге как важной составляющей режима Порошенко;
          8 Feb
          • хотя правда известна
        • если политический троллинг поддерживается врагом — президент должен уйти в отставку
      • введение ВП — нельзя списать на пиар
        8 Feb
        • надо рассматривать содержание
        • иначе бездействие власти
    • 34:24 - о минимальной зарплате и реформах в Украине;
      8 Feb
      Правительство объявило, что 3200 введено правильно
      • без экономического анализа
      • без объявления стратегии
    • 36:13 - о том, чего Украине следует ждать в ближайшее время.
      8 Feb
      • референдум по НАТО ничего не решает
        8 Feb
        • это может быть использовано для введения чрезвычайного положения
        • авторитаризм дает возможность все это продолжать без всяких реформ
      • прогноз на ближайший месяц
        8 Feb
        • давление России нарастает
        • это видит общество и это его толк к гражданской войне
        • власть становится диктатурой
          8 Feb
          • но не в связи с войной
          • а для сохранения коррупции
        • расплачиваться будем все мы
      • пойдет ли Россия вперед
        8 Feb
        • она и сейчас идет вперед
        • борьба выдержки и ресурсов
          8 Feb
          поддерж власти
          идинтичностный
          доверия
          политич
          экономический
        • мы начинаем выдыхаться
          8 Feb
          • реакционная позиции вместо инновационной
          • дело не в вооружении
          • любые вызовы можно ответить, если есть поддержка власти
          • дефицит инициативы
  • Гибель СМИ. Постправда вместо правды. Запад готов. Украина? Денис Скорбилин
    19 Jun
    Новое лицо СМИ
    19 Jun
    Предисловие автора
    19 Jun
    Предисловие автора: Я мог написать этот текст несколько лет назад, но тогда бы мне никто не поверил. Пришлось дождаться первых объективных проявлений нового мира, которые можно «пощупать». Теперь можно. Готовы к очередному апокалиптическому прогнозу?
    Невозможность отличать фейки влечет невозможность существования общества
    19 Jun
    Коротко о главном
    Примерно через два-три года фэйковые новости будет невозможно отличить от настоящих. Журналисты и даже эксперты не смогут понять, реальное перед ними видео или подделка. Средства массовой информации станут абсолютно бесполезными и даже опасными. Человечество изменится, и нам это не понравится.
    Следствие
    Массовое общество перестанет существовать. Демократия перестанет существовать. Корпорации разорятся. Государства будут погибать либо деградировать. Существование Украины окажется под вопросом.
    Слишком правдоподобные подделки видео и голоса
    19 Jun
    Беда пришла из индустрии игровых развлечений. Новые поколения видеокарт с поддержкой трассировки лучей в реальном времени позволяют создавать крайне реалистичную компьютерную графику. Кожа, которая блестит на солнце, как настоящая. Реалистичные сложные тени. Реалистичная вода. Пока ещё есть разница между реальным видео и отрендеренным, но до 100% реалистичности осталось очень мало времени.
    Через 2-3 года можно будет «с нуля» сгенерировать видео с заданными параметрами и выдать за снятое смартфоном или камерой. Слить прессе и наслаждаться заранее просчитанным социальным взрывом.
    На таком видео мы увидим 100% достоверные лица никогда не существовавших людей, спасибо ещё одному действительно выдающемуся программному комплексу Nvidia GAN. На его основе можно создать нейронную сеть, генерирующую случайные лица людей фотографического качества. Уже сегодня. Прямо сейчас вы можете перейти на сайт, создающий такие лица. Также не проблема вставить в фэйковое видео лицо настоящей знаменитости и оживить. https://www.youtube.com/watch?v=p1b5aiTrGzY
    Соответствующие исследования, как видите, уже ведутся, и даже сегодняшнего качества исполнения хватает, чтобы выдать фэйк за снятое на дешёвый смартфон видео. Помните безумный сюжет на «Плюсах» о Порошенко и его брате? Через несколько лет «жёлтые» сюжеты будут подкреплять правдоподобными видео. Президент Зеленский задушит премьер-министра Евгения Кошевого. Владимир Гройсман окажется рептилоидом. Трамп окажется любовником какого-нибудь диктатора — технология подставления чужого лица в видео эротического содержания уже обкатывается полным ходом.
    Видео будут. На любой вкус. В хорошем качестве, с правдоподобной информацией в exif-информации.
    Подделать голос тоже не проблема. Фирменный украинский жанр «слитой прослушки» также расцветёт невиданным прежде цветом.
    Что можно сделать массовыми фэйками
    19 Jun
    Что можно сделать массовыми фэйками
    19 Jun
    Что можно сделать массовыми фэйками
    • Спровоцировать панику (выдуманная угроза эпидемии, слухи об аварии на АЭС и т.д.);
    • Спровоцировать бунт против государственной власти;
    • Спровоцировать гражданскую войну по этническому или социальному признаку;
    • Спровоцировать «горячую» войну между государствами.
    Всё это, в той или иной форме, наша цивилизация уже проходила. Особой новизны в новом времени нет. Но раньше такие «спецоперации» были штучным товаром. Сейчас речь идёт о постановке фэйков на промышленные рельсы и лавинообразный эффект от множества одновременно ведущихся информационных войн. Это будет апокалипсис качественно иного уровня.
    Новые возможности управления спросом
    19 Jun
    Представьте, что фармацевтическая компания вбрасывает информацию о эпидемии нового штамма гриппа и мастерит об этом правдоподобные видео. «Жёлтые» СМИ распространяют фальшивку, по соцсетям гуляют фотографии и сфабрикованные откровения врачей и политиков. Народ паникует и раскупает таблетки заказчика пачками — специально взял и доработал пример из 2009 года, чтобы показать, что такие вещи в принципе не фантастика.
    В это самое время производитель электрогенераторов заказывает «черную» кампанию против местной АЭС в духе «был выброс, закрывайте форточки, покупайте генераторы — электричество скоро отключат». А чего нет, если продажи стоят, а народ поверит? Ситуация, опять же, «из жизни». В Одессе регулярно разлетаются слухи об авариях на Южноукраинской АЭС — народные уши к этому подготовлены.
    Управляемые предвыборные кампании
    19 Jun
    Это наслаивается на предвыборную кампанию, в ходе которой мы узнаём, что один кандидат отравил водопровод, а другой продал Крым. Всё с видео, с аудиоматериалами, очень правдоподобно.
    Пик информационных войн
    19 Jun
    В это же время Россия и Венгрия вбрасывают фальшивые видео об этнических чистках, которые проводят украинские националисты. Этнические общины, естественно, лезут за ружьём.
    Выдержит нынешняя Украина такой букет информационных войн?
    Сложится «идеальный шторм»
    19 Jun
    Повторюсь, мы всё это уже видели, просто не в таких масштабах и не одновременно. В будущем порог вхождения таких технологий снизится. Множество субъектов будут запускать свои фэйки, преследуя свои цели.
    Из конфликта инфоповодов, страхов и дезорганизации запросто сложится «идеальный шторм». Мало не покажется никому, и все страны мира окажутся в зоне риска. Потому что каждое общество имеет свои фобии и болевые точки. Каждое государство имеет врагов.
    Как с этим будут бороться (плохо)
    19 Jun
    В целом, большинство государств уже сейчас понимают, что с массовыми коммуникациями что-то не так. США борется с русскими хакерами, пытаясь обуздать социальные сети. В целом, то, что Цукерберг разобрал Facebook API, кое-что просто отменив, это уже добрый знак для Человечества. Но это не защитит нас от фальшивых видео, которыми люди будут охотно делиться сами.
    Великобритания каждый год вкладывает деньги в развитие кибербезопасности. Однако совершенно непонятно, есть ли от этого хоть какой-то толк, и что вообще входит в программу. Во-первых, сама идея латать дыры в ветхой рубахе глубоко порочна. Во-вторых, уровень компетенции британцев может оказаться недостаточным, что мы увидели по проблеме с системой распознавания лиц, которая ошибается в 96% случаев.
    Скорее всего, производители электроники внедрят в видео с настоящих видеокамер и смартфонов зашифрованную электронную подпись, которую трудно подделать, и по которой можно будет отличить фэйк от настоящего ролика. Разумеется, защиту обойдут — уязвимости в программном коде никто не отменял. Плюс, держим в уме перспективу появления квантовых компьютеров с высоким потенциалом в решении задач методом полного перебора.
    После первых взломов алгоритм защиты укрепят и усложнят, но это поможет только на время. Отсрочку получим, но проблему так просто не решим. В классическом противостоянии «броня vs снаряд» броня всегда проигрывает.
    Это нужно осмысливать и обдумывать уже сейчас. Неплохо было бы создать комитет при Верховной Раде для разработки стандартов шифрования для устройств с камерами, подготовки соответствующих законопроектов, встреч с производителями, международных консультаций… А то ведь опять всё случится «вдруг».
    Что такое постправда
    19 Jun
    Через несколько лет мы не сможем доверять никакой информации, которую не увидим своими глазами. Информацию из телевизора или Интернета в принципе нельзя будет проверить. Конечно, сейчас в медиапространстве тоже полно фэйков и грубых манипуляций, но проверка первоисточников, изучение исходников, посещение условного «Информнапалма» может установить истину. Да, времени на проверку нужно больше, чем на чтение самой новости, но у нас есть хотя бы возможность. В будущем не будет даже этой малости.
    Мы просто не будем знать правды. Правды не будет.
    А если нет правды, остаётся только постправда. Штука тоже не новая, мы даже сейчас имеем дело с этой этической системой координат, где факты не имеют значения, а поведение индивидуумов определяют их убеждения и испытываемые ими эмоции.
    Классическим примером постправды можно назвать предвыборную кампанию Владимира Зеленского. Которая была уязвима перед фактами, но грамотно использовала убеждения людей и вызывала у них правильные эмоции. Апогеем торжества постправды над правдой стали публичные дебаты, где Зеленский переиграл Порошенко, управляя эмоциональной картинкой. Да и «порохоботы» так и не поняли, что всё это время сами раздували рейтинг конкурента.
    Другой прекрасный пример — британский Brexit. Тоже манипулирование эмоциями и подтасовка фактов. Люди вообще не понимали, за что голосовали — привычные им каналы получения информации подвели их.
    Сейчас у нас всё ещё есть одновременно и правда, и постправда. Мы можем работать с фактами, мы можем работать с эмоциями. Можем выбирать. Через несколько лет правды уже не будет. Не будет и выбора.
    Что будет уничтожено
    19 Jun
    СМИ. После первых же крупных провалов, средства массовой информации станут опасны для существования государств. Поэтому их начнут аккуратно выхолащивать. Широким массам оставят сериалы и прогноз погоды, а вся более-менее важная информация будет распространяться по закрытым каналам. Этот процесс уже запущен.
    Роль СМИ, соответственно, снизится. Огромный пласт информации просто выпадет из жизни массового общества. Следовательно, картина мира маленького украинца, маленького американца, маленького британца очень сильно упростится.
    Интернет, как свободное и открытое информационное пространство, также станет невыгодным, и своими роскомнадзорами и великими фаерволами обзаведутся все крупные игроки. Ужасно грустно об этом писать, но мы всё ещё не готовы для единого информационного пространства.
    Соцсети и мессенджеры. Их существование также под вопросом, так как это уже сегодня первейшие распространители ложной информации. Любой бред можно раскрутить через родительские чаты Viber, посеяв панику в обществе. В будущем, когда к тестовой информации добавятся правдоподобные видео любой сложности (взрыв на местной АЭС, чумные больные в коридоре поликлиники, обращение президента по поводу атаки инопланетян), Viber сможет обнулить небольшую европейскую страну за три дня. В этом смысле Украине повезло разминуться с «феноменом Телеграмма», но это лишь незначительное тактическое преимущество.
    Массовое общество. Окончательно оформившееся в XX веке массовое общество — это очень удобная организация больших человеческих масс. Если государству нужна миллионная армия, ударная индустриализация, мощная устойчивая политическая система и регулярные налоговые поступления — государство строит массовое общество.
    Все граждане внутри общества имеют одинаковую картину мира, которую доносят до них СМИ. Картина, конечно, с вариациями — каждый из вариантов представлен политической силой; вместе они формируют политическую систему. Граждане одного общества разделяют общий культурный код, которым удобно обмениваться через соцсети, бары, очереди на кассу в супермаркете.
    Оставшись без мягких рычагов управления (СМИ, соцсети), человеческий муравейник быстро расползётся во все стороны. Нужны ли будут государствам неуправляемые человеческие массы? Разумеется, нет, поэтому лавочку быстро прикроют.
    Тут мы приходим к главному последствию: тотальному краху демократических систем и демократических принципов построения общества. Всеобщее избирательное право под вопросом — в эпоху постправды к власти может прийти кто-то и похуже Гитлера. Частная собственность на СМИ — тем более под вопросом. Телеканал в недобрых руках обладает потенциалом ядерного оружия.
    Да, побочным эффектом будет и сворачивание индустриализации, и миллионных армий — всё это тоже придётся оставить в прошлом, так как без массового общества такие крупные институты не работают. Раньше это стало бы проблемой, сейчас уже в меньшей степени. Автоматизация и роботизация сокращают потребность в рабочих руках. Аутсорс оставляет без работы мелкокалиберных «менеджеров». Да и с войной автоматизированные системы немножечко помогают. В этом смысле, процесс будет хоть и постепенным, но достаточно интенсивным и необратимым. И закончится тем, что массового общества больше не будет.
    Само по себе это не хорошо и не плохо. Но порождает новую проблему: огромное количество людей останется без дела, без системы контроля, без плана. Миллионы людей станут не нужны, и выпадут из поля зрения государства. Что они будут делать? Куда пойдут?ё
    Цивилизация на распутье
    19 Jun
    Если посмотреть на социальные эксперименты развитых стран, можно увидеть ростки оптимистичного сценария развития. Страны с сильной экономикой могут позволить себе аккуратно прикрутить демократию, всучить населению безусловный доход и какие-нибудь увлекательные игрушки (виртуальная реальность выглядит вполне ОК), легализацию лёгких наркотиков и прочие несложные развлечения для простых людей. Работать в таком сценарии предстоит роботам и немногочисленным качественным специалистам, которым подберут мотивацию в индивидуальном порядке.
    Страны со слабой экономикой будут уничтожены в грядущем хаосе, и выступят строительным материалом для развитых стран. Тем как раз нужно будет чем-то перекрыться, пока идёт перестройка — тут и пригодятся дешёвые природные и человеческие ресурсы.
    Но проблема с оптимистичным сценарием заключается в том, что он очень сложный, и не у всех получится. Поэтому, по мере рассыпания СМИ и провалов в социальной политике, перед руководством каждой отдельно взятой страны возникнет искушение решить всё по-простому. По-старинке.
    Война. Война всё спишет. Особенно ядерная.
    Война спишет уничтожение или национализацию СМИ. Война «спишет» излишки человечества — ведь большие города это феномен именно массового общества, и больше не нужны. Война спишет сворачивание демократии. Война сузит картину мира ставшего ненужным массового человека — пока человек сидит в окопе или бункере, его информационные потоки легко контролировать.
    Можно даже устроить «самострел» на своей территории, и потом, в отместку, разобрать остальной мир на запчасти. Или сыграть «договорняк».
    Других вариантов решения проблемы пока не просматривается.
    Проблема особенно актуальна для Украины, ведь нам не подходит ни один из вариантов. Мы сейчас вроде бы движемся в «оптимистичном» русле, активно избавляясь от «лишних» рабочих рук. Однако кто тогда здесь останется работать? Откуда брать деньги для отмены массового общества? У нас нет средств для выплаты безусловного дохода. Своих роботов мы не делаем, чужих не получим. Не решена проблема модернизации советской инфраструктуры и промышленности. Наш «оптимистичный» сценарий таков: активные граждане уедут, старики вымрут, вместо цветущей страны получится живописное дикое поле.
    Сценарий ядерной войны также прочно стоит на запасных украинских путях. Ржавые российские ракеты летают недалеко и невысоко, однако именно нам хватит. А вопросы Крыма и Донбасса будут актуальными ещё долго, так что поводов для войны хватает.
    Это метамодерн?
    19 Jun
    Нет. Постправда, отсутствие правды, отсутствие ценностей и потеря реальности  — всё это старый добрый окружающий нас постмодернизм на пике своего проявления. Это то, к чему Цивилизация так долго шла и теперь должна преодолеть.
    Почему культура нам (пока) не помогает
    19 Jun
    Феномен утраты правды Человечеством периодически обыгрывается в искусстве, но авторам пока не хватает смелости вырваться за рамки классической антиутопии. В романе «Поколении П» Виктора Пелевина тотальная фальсификация данных становится инструментом глобального заговора и глобального правительства. Подумать о том, что такой инструмент станет общедоступным, и вместо единой злой воли мы получим конфликт сотен и тысяч субъектов с взаимоисключающими интересами и конфликтующей повесткой, Пелевин не рискнул.
    Аналогично и со знаменитой киносагой «Матрица». Хорошо, когда вас поработила цивилизация роботов. Свои с тобой в окопе. Враги напротив — целься и стреляй. Какой бы тяжёлой не была ситуация, она остаётся простой.
    У нас просто не будет. Нужны новые мысли, новые методы преодоления.
    Потом это назовут «метамодерном». Сейчас называйте, как хотите.
    Украинская специфика
    19 Jun
    В будущем информационном кризисе позиция Украины особенно сложная. С одной стороны, мы имеем крайне слабую зарегулированную экономику и тотально изношенную инфраструктуру — идеальный образ страны-донора, которую разберут на части более успешные соседи. С другой стороны, в Украине остался хороший интеллектуальный потенциал (остатки советского и раннего постсоветского образования), а народные массы имеют колоссальный опыт выживания в кризисные периоды. Также не будем забывать о сильной украинской IT-индустрии, которая как раз и окажется на острие будущих атак. Всё это сильные ресурсы, выходящие за рамки потенциала простого «донора».
    Поэтому Украина имеет потенциал для выживания. Дорога будет непростой, сложнее, чем у развитых стран, но умереть и исчезнуть мы всегда успеем и спешить не стоит. Дорогу осилит идущий.
    Что делать Украине
    19 Jun
    Если коротко, существующий порядок может заменить только порядок более высокоорганизованный, более качественный.
    • На индивидуальном уровне нужно научиться воспринимать всю входящую информацию не как факты, а как систему координат. Можно верить близким (относительно). Можно верить своим глазам. К остальному, что доносится до нас через официальных спикеров, телевизор, Интернет нужно относиться отстранённо. Смотреть не на инфоповод, а на каналы распространения, реакцию в обществе, возможных выгодоприобретателей. Это поможет избежать провокаций уже сегодня, когда очень многие события подаются именно как постправда. Однако есть и обратная сторона: утрата эмпатии, сужение информационного круга, лёгкая, зато постоянная паранойя. Хуже всего то, что на индивидуальном уровне вы можете достичь успеха, но не сможете повлиять на окружающих. Поэтому нужны системные решения;
    • Власть (что такое «власть»?) должна объявить «большую стройку». Общее дело, которое бы нравилось всем. Цель не так важна, важен именно сам процесс. Процесс, общее дело, должны стать самым главным в жизни каждого украинца. Специально уточняю: это 100% НЕ украинизация. Наоборот. «Языковой» закон будет одним из основных направлений, по которому современная нам Украина может быть уничтожена в кратчайшие сроки. Это именно те трещины в обществе и географии, где постправда будет максимально эффективна в расколе страны. Не украинизация. Тогда что?
    • Украине нужно понять, что она такое. Определение должно быть очень простое, но самодостаточное. «Мы идём в ЕС», опять же, не подходит, так как непонятно, КТО туда идёт. Мы не знаем, что такое «украинец», выдумываем сорта, градации, дразнимся «бандеровцами», «малоросами» и «ватниками».Всё это уводит нас очень далеко в сторону от светлого будущего. Опять же, стоит отдельно проговорить, что Украина уже не имеет ресурсов даже на имитацию этнической однородности, нужно учиться принимать себя сложными. Конечная цель новых универсальных определений Украины и украинца проста. Любой инфовирус должен разбиваться об идентичность. «Сначала я украинец, а потом всё остальное, все месседжи, все видео из вайбера и вечерних новостей, всё это не так важно, как моя принадлежность к Украине». Вот такое должно быть мышление, если мы хотим сохраниться на политической карте. Ещё раз: украинская идентичность должна подходить всем украинцам, а не только 5%, 15%, 25% или даже 75%. Только 100%;
    • Нужно перестать верить в стабильность. Её и так нет, вопрос именно в том, чтобы перестать верить. Честно объяснить людям, что стабильности больше не будет никогда и нигде. Мировые новости нам в этом очень помогут, ведь Украина будет в хорошей компании гибнущих мировых держав;
    • Горизонтальные связи и местная повестка помогут отвлечь людей от самых глобальных фэйков. Тут нужно поблагодарить уходящие власти за мощный инструмент — децентрализацию. Это был своевременный и эффективный в долгой игре шаг. На этом направлении Украина имеет огромный бонус — все наши области находятся в такой жопе, что если маленький украинец поверит в свои силы изменить что-то рядом с собой, борьба увлечёт его до такой степени, что общенациональные информационные вбросы потеряют эффективность. Чем больше люди будут бороться за то, чтобы на их улице появилась нормальная дорога, тем меньше у них останется время на переживания по поводу информационных вбросов о происходящем на другом конце страны. Значит, людям нужно помочь думать и действовать в этом направлении.
    Какие проблемы стоят перед Украиной на метамодернистском направлении
    19 Jun
    Какие проблемы стоят перед Украиной на метамодернистском направлении
    • Наши СМИ — это СМИ олигархов. Наши олигархи разобщены, преследуют свои цели, не заинтересованы в сохранении страны. Следовательно, в грядущий информационный шторм мы входим с командой из лебедя, рака и щуки.
    • После неудачной президентской кампании Порошенко, народ оказался разделён сразу по нескольким признакам и есть перспективы большого внутреннего конфликта.
    • Степень компетенции и мотивация новой власти вызывают пока что большие вопросы. На первый взгляд Зеленский — хороший инструмент для управления обществом, но кто держит этот инструмент? Актуальность этого вопроса усилится после парламентских выборов, на которых «Слуга народа» получит крупную фракцию в Раде.
    • Какой будет эта новая монолитная идентичность украинцев, кто её придумает, кто продвинет в массы — у нас нет инфраструктуры для выработки и проталкивания таких решений, нет института репутации, нет авторитетов.
    Оптимистическое послесловие с нотками тревожности
    19 Jun
    Положение Украины уникально, так как мы оказались перед сложнейшей проблемой выживания в новом времени.
    Имеем ресурсы для решения проблемы, и… не знаем, как ими воспользоваться. Мы не знаем себя. Не знаем друг друга. Мы разобщены и разделены.
    Но, вместе с тем, чрезвычайно способны и умны, и уже не раз доказывали, что можем объединяться перед лицом внешней угрозы.
    Если, конечно, в состоянии её распознать.
конфа
4 Jun
  • привязка волонтерства к цивилизационному инженирингу
  • лозунг Фр революции "свобода, равенство, братство" должны быть разом и одновременно
  • всегда практиковалось что-то одно
    4 Jun
    • равенство — СССР
    • братство - нацизм
    • свобода - либерализм
  • не хватает точки зборки
    4 Jun
    • речь Цукерберга — равенство в достижении ЦЕЛИ
      4 Jun
      полнота жизни
      смысл жизни
      долголетии
      экология
    • свободный труд — волонтерство
  • волонт как полигон навых типов отношений
    4 Jun
    • новая инфраструктура
    • новые модели
      4 Jun
      на чем она будет удерживаться?
    • что значит каждый может
      4 Jun
      • полезность цели
      • ресурсы
      • риски
      • конкуренция
  • 1
  • народ видит что о нем думают, о нем заботятся
  • есть образовательные
  • концептуальные
  • есть люди и отношения
  • согласования слов "в Украине есть будущее"
  • новое будущее во благо народа
  • нет команды будущего
    4 Jun
    • мотивация есть
    • выстраивание будущего из проектности
    • тип отношений определяющий
      4 Jun
      • толжны сесть на новый тип отношений
    • зонтичный проект
    • множественные будущее (разные команды)
    • объединяющая стат. 10 концепций - развить этот концепт
    • объединяющий дискурс
    • соединить не соединяя
      4 Jun
      • соединение без объединения
      • кто объединяет
      • что объединяет (потенция)
      • объединяющая роль ризомы
    • сверхпроект (глобальный образовательный проект)
    • как ризома но на человеческих отношениях
    • все команды вокруг СЛОВ
      4 Jun
      • институт будущего
      • что является новым их мало
    • перейти к проектной части
    • образовательные проекты
      4 Jun
      • главное проект - научить людей жить проектом своей жизни на сетевой платформе
      • есть много
      • ВУМ
      • слово образовательность — не нравится
        4 Jun
        ИГРА
      • на ризоме народ трепется
      • ризома из проектов (всем предлагая)
    • нельзя называться командой
    • ризома на телевидении
      4 Jun
    • укрлайф - занимается тем же дает всем возможность высказаться
    • проектный подход
      4 Jun
      • крауд
      • платформа
      • открытость проекта
      • важность человеческого общения
      • важность согласовывать понимание
    • процесс
    • мало тех, кто смотрит в будущее
    • мы смотрим из будущего
    • тв СТБ получает наш контент из которого формирует шоу ваяния будущего
      4 Jun
      • под стеклом
    • есть медийное пространство
    • Х-фактор
      4 Jun
      • по закону шоу бизнеса
      • выиграть
      • соревновательность
      • динамические сети
      • включение, голосование
      • вин - вин
      • не только договорится, а и реализовать
      • реалити-шоу
      • все транслируется
      • формировать КОНы
    • студия на СТБ 24/7
    • спираль кручения квадры функция становится аргументом фрактал
    • входишь в проект - проблема с коммуникацией (решаешь ее в другом проекте)
    • говорить на языке народа
      4 Jun
      • который воспринимает это как НИЧТО из которого получается НЕЧТО
      • КАК
      • Возможности
    • пример реки
      4 Jun
      • есть ложе
      • есть разветвления
    • Что НЕ должно быть
      4 Jun
      • дом 2
      • холостяк
      • укрлайф
      • трансляция в думе
      • СР
    • описать реальность концептуально
    • как выстраивать коммуникацию когнитивно-коммуникативную
    • Бородянский войдет в КОН и увидит НОД
    • нужна описаловка
    • дисперсионная экономика
    • проявить КОН и НОД между собой
    • стихотворение
      4 Jun
      Виталий Эске
      • Каналы 24/7 самоорганизуются по "ризоме" и КОНу в рамках зонтичного проэкта.
      • 6+1
      Вот как было
      и что придется поменять --
      -
      Слова пусты, если сняты
      С них смыслы для ума.
      Мы слышим звук,
      Как бы шумит далёкая вода.
      Шум многих вод
      Тот смысл несёт,
      Когда без мудрости народ
      Друг к другу говорит.
      Во имя славы из песка
      В пустыне для себя ,
      Всё от чего душа болит
      По воле сам творя.
      Возводит башню до небес,
      И помышляючи, как бес: 
      “Что если вдруг вода?
      Тогда он устоит”.
      Пришла беда. Кто виноват?
      И должно совершать обряд,
      Крича слова что без ума,
      От ужаса открыв глаза,
      Не понимает брат.
      Людин привык.
      Пришёл закон.
      Смешён язык.
      Судьею брату брат
      И жизни срок его отнят.
      -
      Поток воды от той реки
      4 Jun
    • Воля Равенство Братство Жизнь.
      4 Jun
      По квадре Резенштока Хюси.
      Где:
      • ЖИЗНЬ это - свойство тела использовать силу для удерживания области своего бытия в пространстве. Жизнь есть всегда осознанная.
      • А сознание есть способность сохранять и воспроизводить ПОДОБИЕ телесных образований, сообразуясь с ними в однородность.
    • Каналы 24/7 самоорганизуются по "ризоме" и КОНу в рамках зонтичного проэкта.
    • Основная цель жизни, её ЗАДАЧА
      4 Jun
      Основная цель жизни, её ЗАДАЧА- познание причины самой жизни. Найти закономерности и условия для её безконечности.
    • участие в ТВ
      4 Jun
      Я вижу участие в телевидении только как частью новостной строки и не более.
      Как шоупрограмма не вижу. Шоу останется шоу. Можно согласовать эти две стороны путём создания независимого контента в онлайн режиме среды интернет, а на телевидении только офлайн трансляция как 3-Д нового СМИ.
    • О создании универсальной платформы https://rizzoma.com/topic/9f46f955831323f11a6b5c159f841eee/0_b_6com_7usk1/
    • формировать КОНы в ризоме естественно
  • чат
  • нужна платформа цивилизации открытый масштабный образовательный проект
  • взращивание кадрового резерва профессионалов из будущего
  • технология "Игры богов"
  • нужны журналисты будущего,
  • граждане будущего
  • политики будущего
  • окультурить процесс ваяния будущего
  • контент будущего по сути есть
  • 2
  • концептуальные волонтеры
---------------------------